电脑桌面
添加小米粒文库到电脑桌面
安装后可以在桌面快捷访问

教师培训资料心理职业道德VIP专享VIP免费

教师培训资料心理职业道德_第1页
1/8
教师培训资料心理职业道德_第2页
2/8
教师培训资料心理职业道德_第3页
3/8
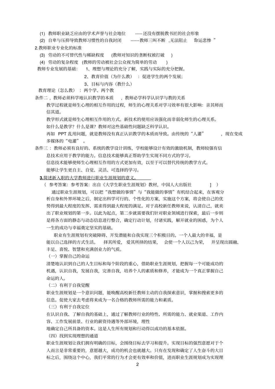
1高等教育心理学高等学校教师职业道德修养班次:编号:姓名:成绩一、辨析题(判断正误并简要陈述理由。在以下8题中选做4题,每题5分,共计20分)1.高等教育心理学属于社会科学。(错误。教育心理学兼有自然科学和社会科学的性质,是一门介于自然科学与社会科学之间的跨界学科、交叉学科或者说边缘学科。高等教育心理学是学校教育心理学的分支学科。《心理学》P2)2.老师在对待学生时最好多一些移情性理解,少一些评价性理解。(正确)移情式理解是指教师放下个人的价值与经验参照标准,试着将自己融入学生的世界中,设身处地的从学生的立场去看待问题、解决问题,使学生对教师有亲切感。移情理解包括两个步骤,一是精确的感受学生的世界,能够敏感得从学生的方向去了解事物;而是能够与学生分享你对他的了解。与评价性理解相比,它将师生双方的关系放在一定的情感氛围和体验中,更注重对学生的人文关怀,关注点放在过程而非结果,是促进良好师生关系的催化剂。3.职业道德是指所有职业共同的行为规范要求。(错误,《职业道德》P19,第一行。)4.人本主义心理学提出的教学主张不适合大学生的专业学习。(错误,《心理学》P34,“5.人本主义学习观对教育的启示”)5.根据期望折扣理论,学生在学习中是否存在拖延现象与自我效能水平无关。(错误,《心理学》P43,“2.自我效能理论在教育上的意义”)6.大学教师的职业倾向取决于个性。(错误,分析出自baidu)倾向是职业观中的行为成分。指人们在职业评价基础上形成的一种稳定的行为倾向。有以下五点:1、献身倾向,使人们政治理想、职业理想高度发展的表现,以天下为己任、不图名、不图利、顾全大局、服从分配、忠于职守、勇于献身。2、成就倾向,也是有理想、有抱负的表现,为了发展和发挥自己的才能,往往忽视职业收入和社会声望等需求。3、兴趣倾向,从兴趣出发选择职业,在青年人中常见。4、衣食倾向,只把职业看作是谋生的手段,讲实惠、重收入。5、交往倾向,重视人际关系,在性格外向或人际关系受过挫折的人身上尤为明显。一般而言,普通初级中学学生的职业倾向不明显,游移性较大;高中学生渐趋明显,影响到升学、就业的选择。7.学习动机越强学习效果越好。(错误,《心理学》P41,“(二)学习动机与学习效果”)8.性格内向的大学生更容易出现心理问题。(错误,这种说法是片面的,性格内向和外向是性格的一种分类,内向和外向是一种相对倾向性,而非绝对划分。心理问题的影响因素很多,性格只是其中之一。因此不能片面的给内向学生人为贴上标签。二、简述题(提示:简要回答出要点即可。在以下8题中选做4题,每题8分,共计32分)1.简述学习策略的构成要素。(参考答案:《心理学》P78-下面“综合前人研究”那一段)2.有效教学的心理学条件有哪些?(参考答案:自PPT)有效教学的条件分析:条件一:教师必须实现由教书匠向专业教师的转化。自我反思——我们是不是教书匠?作为普通职业的教师:教书匠,凭借经验开展教学,无内外行之分。专业教师劳动特征:具备不可替代性和劳动方式的复杂性。教师职业从经验化、随意化到专业化,经历的发展过程:教棍、教混——匠人——专业的教育工作者——教育家。1.教师职业发展的时代特点一般特征:协同性,不确定性,无边界性2(1)教师职业缺乏应由的学术声誉与社会地位-----还没有摆脱教书匠的社会形象(2)自卑与压抑导致教师习惯性的自我封闭------教师三叫不断,无法阻止“命运悲惨”2.教师职业专业化的标准(3)劳动的不可替代性与稀缺程度(教师对知识的垄断权被打破)(4)劳动的复杂程度(教师的劳动被社会公众视为简单的劳动)教师专业发展的基础:1、理想与理论的充分了解,实践与实际的充分把握。2、教育价值(为什么教):促进学生的两个发展;3、目标与内容(教什么)教育理论(怎么教):两个学、两个教条件二,教师必须科学地认识教学的本质,教师必学科学认识学与教的关系教学过程就是师生心理的相互作用的过程,师生的心理关系对学习效率有很大影响:亲其师而信其道。教学形式就是师生心理相互作用的方式。新技术的使用应该强化而非弱化师生的心理关系。如什么是教学?什么是课?教师...

1、当您付费下载文档后,您只拥有了使用权限,并不意味着购买了版权,文档只能用于自身使用,不得用于其他商业用途(如 [转卖]进行直接盈利或[编辑后售卖]进行间接盈利)。
2、本站所有内容均由合作方或网友上传,本站不对文档的完整性、权威性及其观点立场正确性做任何保证或承诺!文档内容仅供研究参考,付费前请自行鉴别。
3、如文档内容存在违规,或者侵犯商业秘密、侵犯著作权等,请点击“违规举报”。

碎片内容

教师培训资料心理职业道德

确认删除?
VIP
微信客服
  • 扫码咨询
会员Q群
  • 会员专属群点击这里加入QQ群
客服邮箱
回到顶部