电脑桌面
添加小米粒文库到电脑桌面
安装后可以在桌面快捷访问

重庆市永川区第五中学校高中化学 3.3 高分子化合物与材料导学案 新人教版选修2VIP免费

重庆市永川区第五中学校高中化学 3.3 高分子化合物与材料导学案 新人教版选修2_第1页
1/6
重庆市永川区第五中学校高中化学 3.3 高分子化合物与材料导学案 新人教版选修2_第2页
2/6
重庆市永川区第五中学校高中化学 3.3 高分子化合物与材料导学案 新人教版选修2_第3页
3/6
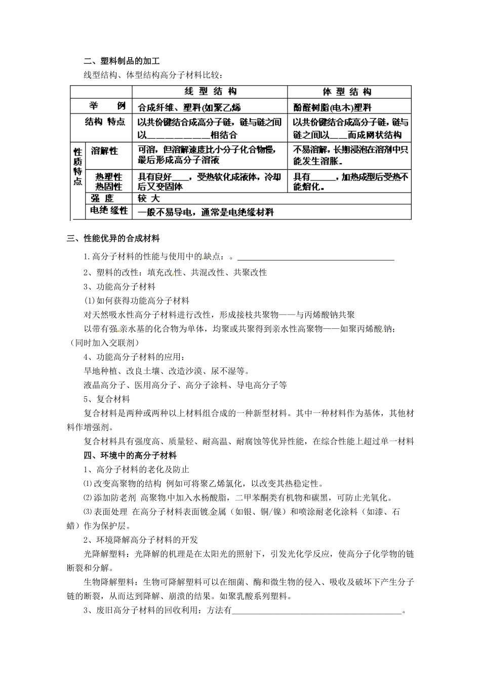
重庆市永川区第五中学校高中化学3.3高分子化合物与材料导学案新人教版选修21.依据预习案通读教材67-77页,进行知识梳理;勾画课本找出高分子合成材料和其他新材料的特点,了解有关的生产原理及我国现代材料研究和材料工业发展情况的资料,认识新材料的发展方向。2.完成预习自测题目。3.将预习中不能解决的问题标记出来,并填写在后面“我的疑惑”处。查阅资料,补充完善。4.限时20分钟,独立完成。1.高分子化合物的定义以前学过有哪几种?什么是加聚反应?1.可以通过哪些途径得到高分子化合物?2.如果我们需要移植在人体中的材料需要满足哪些要求?1.下列物质一定不是天然高分子的是()。A.橡胶B.蛋白质C.尼龙D.纤维素2.下列物质属于纯净物的是()。A.纯净的汽油B.甲苯C.聚乙烯D.酚醛树脂3.下列物质中可加热熔化的是()。A.聚乙烯B.有机玻璃C.酚醛树脂塑料D.硫化橡胶4.1993年,中国学者许志福和美国穆尔共同合成了世界上最大的碳氢分子,其中1个分子由1134个碳原子和1146个氢原子构成。关于此物质,下列说法中错误的是()。A.是烃类化合物B.常温下是固体C.是高分子化合物D.易被氧化5.下列不属于有机高分子材料的基本性质的是()。A.热塑性和热固性B.延展性C.高强度D.电绝缘性6.下列关于废弃塑料制品的处理方法中,最为恰当的是()。A.切成碎片,混在垃圾中填于土壤B.焚烧C.用化学方法加工成防水的涂料或汽油D.倾倒在海洋中课前预习知识准备一教材助读二预习自测三图片展示各种高分子化合物在生活中的应用提问有哪些途径可以得到高分子化合物?高分子合成材料和其他新材料有哪些特点?可以怎样将它们的性质运用到实际生产中?一、高分子化合物的合成高分子化合物,指的是分子量很大的有机物质(分子量一般在__~__以上,分子量在__以上就称为高分子化合物)。常见的合成高分子材料有:__、__、__、以及某些胶粘剂、涂料等。合成高分子化合物是由低分子量的有机化合物(称为单体)聚合而成。按聚合反应方式的不同,分为加聚聚合与缩聚聚合。1.加成聚合(加聚):通常是在催化剂的存在下,含有__键的单体打开__键,相互连接而得到聚合物长链分子。加聚反应生成的高分子化合物称聚合树脂,它们多在原始单体名称前冠以“聚”字命名。加聚反应的特点是反应过程中不产生副产物。写出聚乙烯的①结构式:____②链节:_____③聚合度(n)____④单体:______。几点说明:(1)高分子化合是通过小分子化合物(即单体)通过聚合反应制得的。(2)高分子化合物可以看做是成千上万个__重复连接而成的。(3)高分子化合物的相对分子质量=__的式量×__(4)高分子材料是由许许多多n值不同的高分子构成的,因而高分子化合物是__,测得的相对分子质量是___。2.缩聚聚合(缩聚):是由含有活性官能团的两个或两个以上的单体,在加热和催化剂的作用下,经缩合反应,相互连接而得到高分子量的聚合物,并同时析出__、__、__等副产物(低分子化合物)。缩合树脂多在原始单体名称后加上“树脂”两字命名。若参加缩聚反应的单体只有两个官能团,则只能生成直链聚合物,如聚对苯二甲酸乙二醇脂(PET);若参加缩聚反应的单体有两个以上的官能团,则聚合后就会生成不溶、不熔的三维网状聚合物,也称为热固性树脂。写出:合成酚醛树脂的化学方程式:_______________合成对苯二甲酸乙二醇脂的化学方程式:__________________。课中探究学始于疑一质疑探究二二、塑料制品的加工线型结构、体型结构高分子材料比较:三、性能优异的合成材料1.高分子材料的性能与使用中的缺点:。2、塑料的改性:填充改性、共混改性、共聚改性3、功能高分子材料(1)如何获得功能高分子材料对天然吸水性高分子材料进行改性,形成接枝共聚物——与丙烯酸钠共聚以带有强亲水基的化合物为单体,均聚或共聚得到亲水性高聚物——如聚丙烯酸钠;(同时加入交联剂)4、功能高分子材料的应用:旱地种植、改良土壤、改造沙漠、尿不湿等。液晶高分子、医用高分子、高分子涂料、导电高分子等5、复合材料复合材料是两种或两种以上材料组...

1、当您付费下载文档后,您只拥有了使用权限,并不意味着购买了版权,文档只能用于自身使用,不得用于其他商业用途(如 [转卖]进行直接盈利或[编辑后售卖]进行间接盈利)。
2、本站所有内容均由合作方或网友上传,本站不对文档的完整性、权威性及其观点立场正确性做任何保证或承诺!文档内容仅供研究参考,付费前请自行鉴别。
3、如文档内容存在违规,或者侵犯商业秘密、侵犯著作权等,请点击“违规举报”。

碎片内容

重庆市永川区第五中学校高中化学 3.3 高分子化合物与材料导学案 新人教版选修2

您可能关注的文档

雨丝书吧+ 关注
实名认证
内容提供者

乐于和他人分享知识,从事历史教学,热爱教育,高度负责。

确认删除?
VIP
微信客服
  • 扫码咨询
会员Q群
  • 会员专属群点击这里加入QQ群
客服邮箱
回到顶部