电脑桌面
添加小米粒文库到电脑桌面
安装后可以在桌面快捷访问

语文教师有效课堂调查问卷VIP免费

语文教师有效课堂调查问卷_第1页
1/2
语文教师有效课堂调查问卷_第2页
2/2
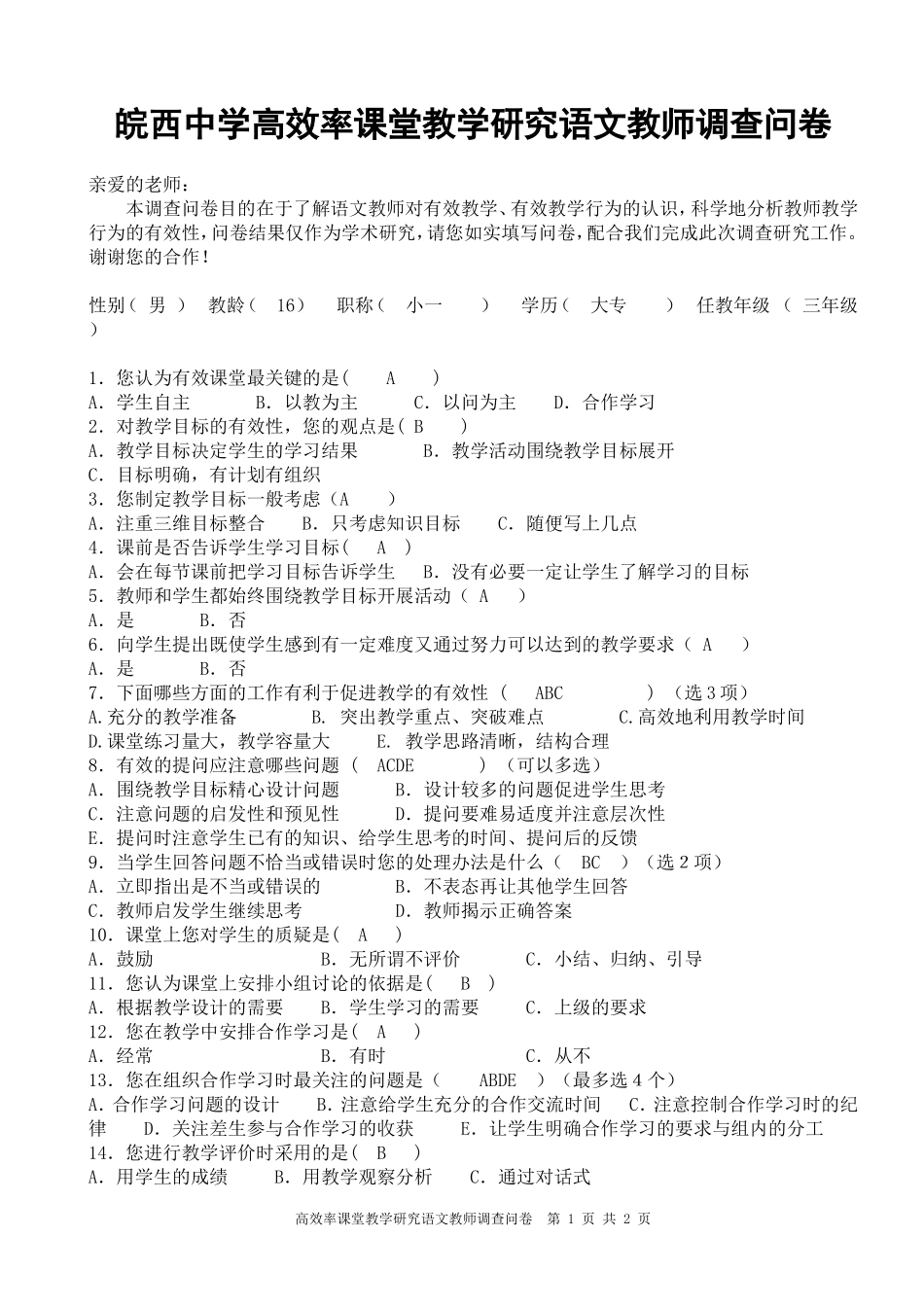
皖西中学高效率课堂教学研究语文教师调查问卷亲爱的老师:本调查问卷目的在于了解语文教师对有效教学、有效教学行为的认识,科学地分析教师教学行为的有效性,问卷结果仅作为学术研究,请您如实填写问卷,配合我们完成此次调查研究工作。谢谢您的合作!性别(男)教龄(16)职称(小一)学历(大专)任教年级(三年级)1.您认为有效课堂最关键的是(A)A.学生自主B.以教为主C.以问为主D.合作学习2.对教学目标的有效性,您的观点是(B)A.教学目标决定学生的学习结果B.教学活动围绕教学目标展开C.目标明确,有计划有组织3.您制定教学目标一般考虑(A)A.注重三维目标整合B.只考虑知识目标C.随便写上几点4.课前是否告诉学生学习目标(A)A.会在每节课前把学习目标告诉学生B.没有必要一定让学生了解学习的目标5.教师和学生都始终围绕教学目标开展活动(A)A.是B.否6.向学生提出既使学生感到有一定难度又通过努力可以达到的教学要求(A)A.是B.否7.下面哪些方面的工作有利于促进教学的有效性(ABC)(选3项)A.充分的教学准备B.突出教学重点、突破难点C.高效地利用教学时间D.课堂练习量大,教学容量大E.教学思路清晰,结构合理8.有效的提问应注意哪些问题(ACDE)(可以多选)A.围绕教学目标精心设计问题B.设计较多的问题促进学生思考C.注意问题的启发性和预见性D.提问要难易适度并注意层次性E.提问时注意学生已有的知识、给学生思考的时间、提问后的反馈9.当学生回答问题不恰当或错误时您的处理办法是什么(BC)(选2项)A.立即指出是不当或错误的B.不表态再让其他学生回答C.教师启发学生继续思考D.教师揭示正确答案10.课堂上您对学生的质疑是(A)A.鼓励B.无所谓不评价C.小结、归纳、引导11.您认为课堂上安排小组讨论的依据是(B)A.根据教学设计的需要B.学生学习的需要C.上级的要求12.您在教学中安排合作学习是(A)A.经常B.有时C.从不13.您在组织合作学习时最关注的问题是(ABDE)(最多选4个)A.合作学习问题的设计B.注意给学生充分的合作交流时间C.注意控制合作学习时的纪律D.关注差生参与合作学习的收获E.让学生明确合作学习的要求与组内的分工14.您进行教学评价时采用的是(B)A.用学生的成绩B.用教学观察分析C.通过对话式高效率课堂教学研究语文教师调查问卷第1页共2页15.您认为教学反思的作用是(ABCD)可以多选A.可以促进教学质量提高B.有利于教师的专业成长C.促进学生的学习和发展D.有利于班级的管理16.您进行教学反思的内容有(A)A.教学方法B.学生的问题C.知识是否讲解17.您认为在课堂教学中运用现代教育技术手段(A)A.能提高教学质量B.不能提高教学质量C.反而使教学质量下降18.您在课堂上对班班通多媒体的运用情况是(A)A.经常用B.没有用C.偶尔用D.没有此设备19.您是否能自然、恰当地运用注视、凝视、监视等眼神辅助教学(A)A.能B.基本能C.不能20.您是否能适时引导学生的讨论,保证讨论围绕主题和有明确的方向(A)A.是B.否21.您是否对教材必学内容中涉及的语文问题做出了准确,灵活的解答(A)A完全是B基本是C不是22.您认为周围的语文教师会对选学内容的问题给出详细的解答过程吗?(A)A会B不会C不清楚23.您认为作为一名中学语文教师,怎样看待下列教师基本技能的重要性(FEDACB)(按重要性由大到小排序)A讲授知识的能力B板书设计的能力C解决问题的能力D书写诵读能力E使用多媒体教学的能力F沟通交流的能力24.您认为我们目前的教学是高效还是低效?原因是什么?如果我们的教学效率不高,那么我们该如何进行改变?请简要写出您的看法。我认为基本高效或低效,虽然领导喊的是素质教育,但是他们关注的是期末学生的分数,老师的排名,这与排学生名次有什么区别呢?可以说是换汤不换药,挂羊头卖狗肉。如果排名靠后,将一棍子打死,全盘否定。这样就导致老师在教学中畏手畏脚,不得不老盯着学生的成绩,重新回到应试上来。只有领导要求的侧重点从根本上改变,教师才能放手大胆尝试,追求课堂的高效。高效率课堂教学研究语文教师调查问卷第2页共2页

1、当您付费下载文档后,您只拥有了使用权限,并不意味着购买了版权,文档只能用于自身使用,不得用于其他商业用途(如 [转卖]进行直接盈利或[编辑后售卖]进行间接盈利)。
2、本站所有内容均由合作方或网友上传,本站不对文档的完整性、权威性及其观点立场正确性做任何保证或承诺!文档内容仅供研究参考,付费前请自行鉴别。
3、如文档内容存在违规,或者侵犯商业秘密、侵犯著作权等,请点击“违规举报”。

碎片内容

语文教师有效课堂调查问卷

您可能关注的文档

确认删除?
VIP
微信客服
  • 扫码咨询
会员Q群
  • 会员专属群点击这里加入QQ群
客服邮箱
回到顶部