电脑桌面
添加小米粒文库到电脑桌面
安装后可以在桌面快捷访问

知识竞赛答案VIP免费

知识竞赛答案_第1页
1/4
知识竞赛答案_第2页
2/4
知识竞赛答案_第3页
3/4
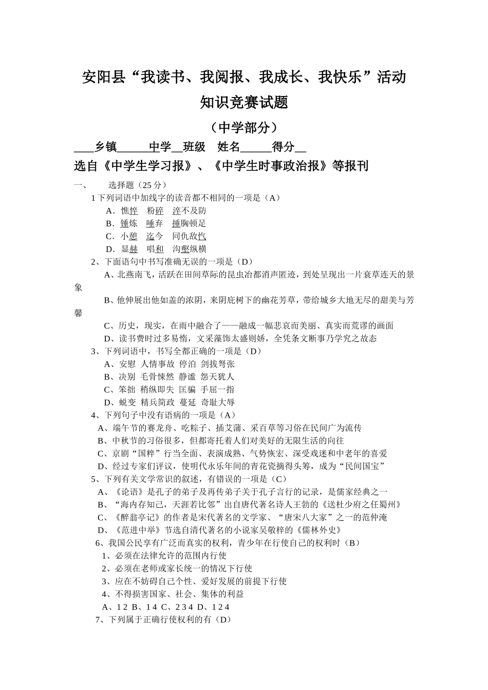
安阳县“我读书、我阅报、我成长、我快乐”活动知识竞赛试题(中学部分)乡镇中学班级姓名得分选自《中学生学习报》、《中学生时事政治报》等报刊一、选择题(25分)1下列词语中加线字的读音都不相同的一项是(A)A.憔悴粉碎淬不及防B.锤炼唾弃捶胸顿足C.小憩迄今同仇敌忾D.显赫唱和沟壑纵横2、下面语句中书写准确无误的一项是(D)A、北燕南飞,活跃在田间草际的昆虫冶都消声匿迹,到处呈现出一片衰草连天的景象B、他伸展出他如盖的浓阴,来阴庇树下的幽花芳草,带给城乡大地无尽的甜美与芳馨C、历史,现实,在雨中融合了——融成一幅悲哀而美丽、真实而荒谬的画面D、读书费时过多易惰,文采藻饰太盛则娇,全凭条文断事乃学究之故态3、下列词语中,书写全都正确的一项是(D)A、安慰人情事故停泊剑拔弩张B、决别毛骨悚然静谧怨天犹人C、笨拙稍纵即失匡骗手屈一指D、蜕变精兵简政蔓延奇耻大辱4、下列句子中没有语病的一项是(A)A、端午节的赛龙舟、吃粽子、插艾蒲、采百草等习俗在民间广为流传B、中秋节的习俗很多,但都寄托着人们对美好的无限生活的向往C、京剧“国粹”行当全面、表演成熟、气势恢宏、深受戏迷和中老年的喜爱D、经过专家们评议,使明代永乐年间的青花瓷摘得头筹,成为“民间国宝”5、下列有关文学常识的叙述,有错误的一项是(C)A、《论语》是孔子的弟子及再传弟子关于孔子言行的记录,是儒家经典之一B、“海内存知己,天涯若比邻”出自唐代著名诗人王勃的《送杜少府之任蜀州》C、《醉翁亭记》的作者是宋代著名的文学家、“唐宋八大家”之一的范仲淹D、《范进中举》节选自清代著名的小说家吴敬梓的《儒林外史》6、我国公民享有广泛而真实的权利,青少年在行使自己的权利时(B)1、必须在法律允许的范围内行使2、必须在老师或家长统一的情况下行使3、应在不妨碍自己个性、爱好发展的前提下行使4、不得损害国家、社会、集体的利益A、12B、14C、234D、1247、下列属于正确行使权利的有(D)1、八年级的小英拒绝父亲的辍学要求,坚持回校学习2、小明把自己的零花钱捐给灾区的小朋友3、小梅午休时在宿舍里大声播放音乐跳舞4、小军督促做生意的爸爸及时缴足税款A、123B、123C、234D、1248、灾难我们无法选择,但我们可以选择对待灾难的态度。下列对此理解不正确的是(C)A、人生难免遇到困难,遭遇挫折B、面对挫折,要有清醒的认识和正确的态度C、面对自然灾害,我们无能为力D、面对挫折,不同的态度会产生不同的结果9、屈原为谗言所害,被贬官放逐,造就一代文豪;司马迁遭遇腐刑后著成《史记》;蒲松龄科场失意,埋头收集整理民间传说故事,创作了《聊斋志异》。这些事例说明(B)A、遇到逆境就能成功B、逆境能磨砺人的意志,激发人的进取精神C、逆境越多越能磨砺人的意志D、逆境能增长人的聪明才智10、张明自己定出目标,每天坚持跑步锻炼,可总是不能持之以恒。针对他的问题,最恰当的“处方”是(A)A、磨砺意志B、承受挫折C、顺其自然D、放弃目标11、2的倒数的相反数是(B)A、1/2B、—1/2C、2D、—212、下面的几个有理数中,最大的是(A)A、2B、1/3C、—3D、—1/513、某市2009年元旦的最高气温为2℃,最低气温为—8℃,那么这天的最高气温比最低气温高(D)A、—10℃B、—6℃C、6℃D、10℃14、化简—(—2)的结果是(D)A、—2B、—1/2C、1/2D、215、下列各式中,不成立的是(D)A、|—3|B、—|3|=—3C、|—3|=|3|D、—|—3|=316、—2+3=(C)A、5B、—5C、1D、—117、若X=(—2)*3,则X的倒数是(A)A、—1/6B、1/6C、—6D、618下列各式,运算结果为负数的是(D)A、—(—2)—(—3)B、(—2)*(—3)C、(—2)+3D、(—2)*319、—Youlookworried.What’syour__C__?—IhavetroublelearningEnglish.A、nameB、questionC、problemD、job20、—Howfarisyourcousin’shomeformhere?—It’sabouttwo___C___drive.A、hour’sB、hoursC、hours’D、hour21、—Idon’tknowthe___B___tothesciencemuseum.WhatshallIdo?—Amapishelpful,Ithink.A、priceB、wayC、timeD、place22、—Iwanttosendane-mailatonce.ButIcan’tfinda___C___?—Don’tworry.Thereis...

1、当您付费下载文档后,您只拥有了使用权限,并不意味着购买了版权,文档只能用于自身使用,不得用于其他商业用途(如 [转卖]进行直接盈利或[编辑后售卖]进行间接盈利)。
2、本站所有内容均由合作方或网友上传,本站不对文档的完整性、权威性及其观点立场正确性做任何保证或承诺!文档内容仅供研究参考,付费前请自行鉴别。
3、如文档内容存在违规,或者侵犯商业秘密、侵犯著作权等,请点击“违规举报”。

碎片内容

知识竞赛答案

您可能关注的文档

确认删除?
VIP
微信客服
  • 扫码咨询
会员Q群
  • 会员专属群点击这里加入QQ群
客服邮箱
回到顶部