电脑桌面
添加小米粒文库到电脑桌面
安装后可以在桌面快捷访问

高考数学一轮总复习 第六章 不等式、推理与证明 第三节 二元一次不等式(组)与简单的线性规划问题练习 文-人教版高三全册数学试题VIP免费

高考数学一轮总复习 第六章 不等式、推理与证明 第三节 二元一次不等式(组)与简单的线性规划问题练习 文-人教版高三全册数学试题_第1页
1/9
高考数学一轮总复习 第六章 不等式、推理与证明 第三节 二元一次不等式(组)与简单的线性规划问题练习 文-人教版高三全册数学试题_第2页
2/9
高考数学一轮总复习 第六章 不等式、推理与证明 第三节 二元一次不等式(组)与简单的线性规划问题练习 文-人教版高三全册数学试题_第3页
3/9
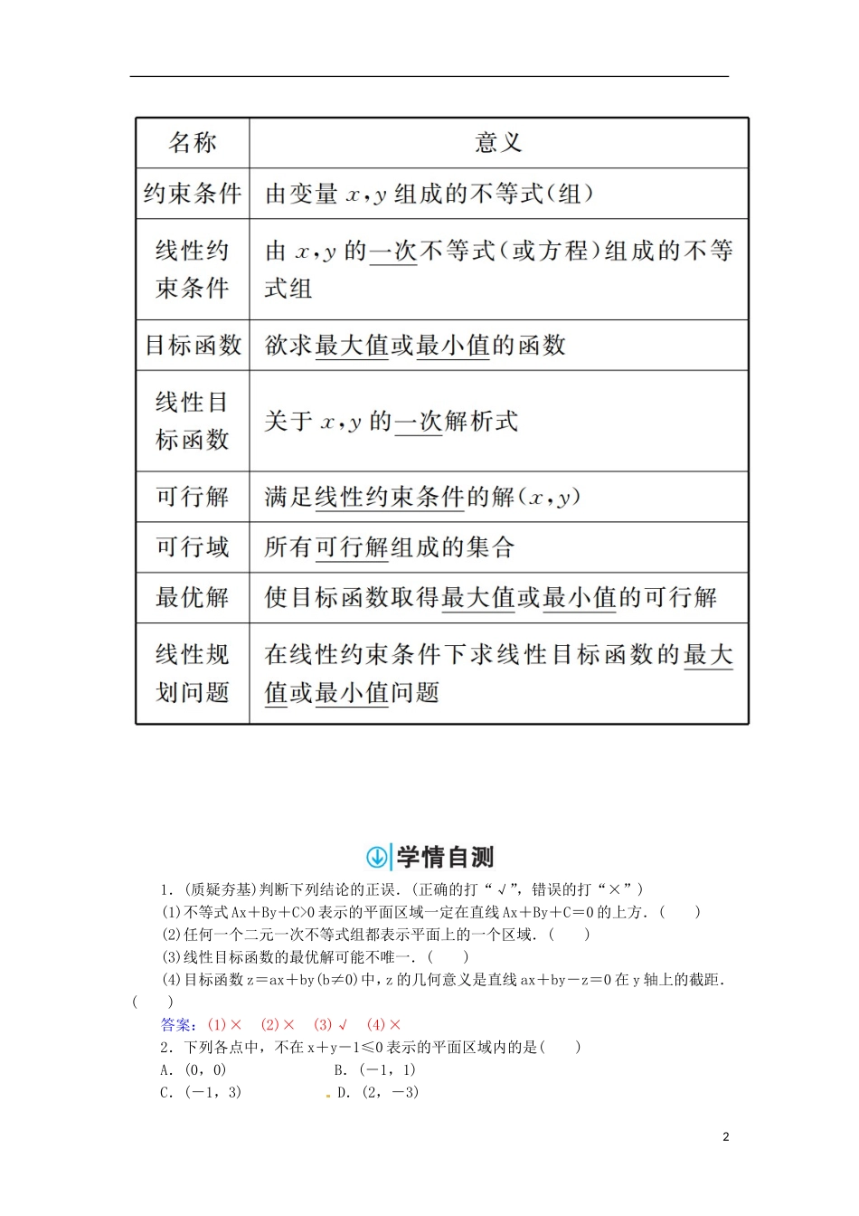
第三节二元一次不等式(组)与简单的线性规划问题【最新考纲】1.会从实际情境中抽象出二元一次不等式组.2.了解二元一次不等式的几何意义,能用平面区域表示二元一次不等式组.3.会从实际情境中抽象出一些简单的二元线性规划问题,并能加以解决.1.二元一次不等式(组)表示的平面区域2.线性规划相关概念11.(质疑夯基)判断下列结论的正误.(正确的打“√”,错误的打“×”)(1)不等式Ax+By+C>0表示的平面区域一定在直线Ax+By+C=0的上方.()(2)任何一个二元一次不等式组都表示平面上的一个区域.()(3)线性目标函数的最优解可能不唯一.()(4)目标函数z=ax+by(b≠0)中,z的几何意义是直线ax+by-z=0在y轴上的截距.()答案:(1)×(2)×(3)√(4)×2.下列各点中,不在x+y-1≤0表示的平面区域内的是()A.(0,0)B.(-1,1)C.(-1,3)D.(2,-3)2解析: -1+3-1>0,∴点(-1,3)不在x+y-1≤0表示的平面区域内.答案:C4.(2016·保定调研)在平面直角坐标系xOy中,若点P(m,1)到直线4x-3y-1=0的距离为4,且点P(m,1)在不等式2x+y≥3表示的平面区域内,则m=________.解析:由题意得=4及2m+1≥3,解得m=6.答案:65.在平面直角坐标系中,不等式组表示的平面区域的面积是________.解析:不等式组表示的区域如图中的阴影部分所示,3由得A(1,-1)由得B(1,-3)由得C(2,-2)∴|AB|=2,∴S△ABC=×2×1=1.答案:1一种方法确定二元一次不等式表示的平面区域的方法是“直线定界,特殊点定域”.1.直线定界:即若不等式不含等号,则应把直线画成虚线;若不等式含有等号,把直线画成实线.2.特殊点定域:当C≠0时,常把原点作为测试点;当C=0时,常选点(1,0)或者(0,1)作为测试点.一个程序利用线性规划求最值的步骤是:1.在平面直角坐标系内作出可行域;2.考虑目标函数的几何意义,将目标函数进行变形;3.确定最优解:在可行域内平行移动目标函数变形后的直线,从而确定最优解;4.求最值:将最优解代入目标函数求最值.两个防范1.画平面区域避免失误的重要方法就是首先使二元一次不等式标准化.2.求二元一次函数z=ax+by(ab≠0)的最值,利用其几何意义,通过求y=-x+的截距的最值间接求出z的最值,要注意:当b>0时,截距取最大值时,z也取最大值;截距取最小值时,z也取最小值.当b<0时,结论与b>0的情形恰好相反.4一、选择题1.已知点(-3,-1)和点(4,-6)在直线3x-2y-a=0的两侧,则a的取值范围为()A.(-24,7)B.(-7,24)C.(-∞,-7)∪(24,+∞)D.(-∞,-24)∪(7,+∞)解析:根据题意知(-9+2-a)·(12+12-a)<0.即(a+7)(a-24)<0,解得-70时,要使z=y-ax取得最大值的最优解不唯一,则a=2;当a<0时,要使z=y-ax取得最大值的最优解不唯一,则a=-1.答案:D二、填空题6.在平面直角坐标系中,不等式组表示的平面区域的面积为________.解析:作出可行域为△ABC(如图),则S△ABC=4.7答案:48.若变量x,y满足约束条件且z=2x+y的最小值为-6,则k=________.解析:画出可行域如图所示:作直线l0:y=-2x,平移直线l0,当过点A(k,k)时,使得z最小,由最小值为-6,可得83k=-6,解得k=-2.答案:-2三、解答题9.若直线x+my+m=0与以P(-1,-1)、Q(2,3)为端点的线段不相交,求m的取值范围.解:直线x+my+m=0将坐标平面划分成两块区域,线段PQ与直线x+my+m=0不相交,则点P、Q在同一...

1、当您付费下载文档后,您只拥有了使用权限,并不意味着购买了版权,文档只能用于自身使用,不得用于其他商业用途(如 [转卖]进行直接盈利或[编辑后售卖]进行间接盈利)。
2、本站所有内容均由合作方或网友上传,本站不对文档的完整性、权威性及其观点立场正确性做任何保证或承诺!文档内容仅供研究参考,付费前请自行鉴别。
3、如文档内容存在违规,或者侵犯商业秘密、侵犯著作权等,请点击“违规举报”。

碎片内容

高考数学一轮总复习 第六章 不等式、推理与证明 第三节 二元一次不等式(组)与简单的线性规划问题练习 文-人教版高三全册数学试题

确认删除?
VIP
微信客服
  • 扫码咨询
会员Q群
  • 会员专属群点击这里加入QQ群
客服邮箱
回到顶部