电脑桌面
添加小米粒文库到电脑桌面
安装后可以在桌面快捷访问

常用药物规格剂量表VIP免费

常用药物规格剂量表_第1页
1/9
常用药物规格剂量表_第2页
2/9
常用药物规格剂量表_第3页
3/9
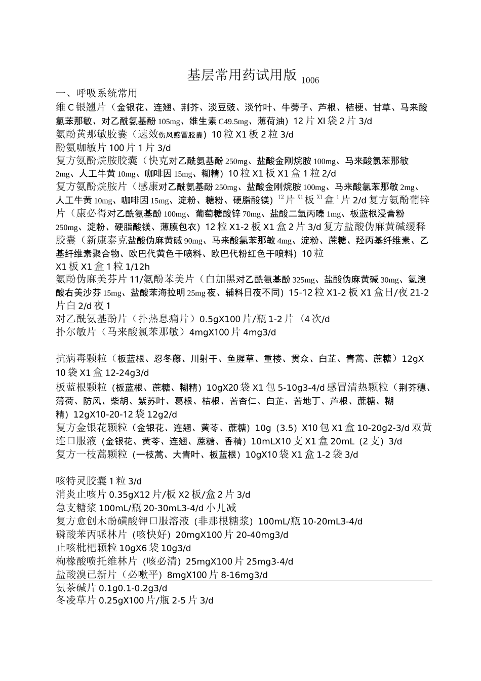
一、呼吸系统常用维C银翘片(金银花、连翘、荆芥、淡豆豉、淡竹叶、牛蒡子、芦根、桔梗、甘草、马来酸氯苯那敏、对乙酰氨基酚105mg、维生素C49.5mg、薄荷油)12片XI袋2片3/d氨酚黄那敏胶囊(速效伤风感冒胶囊)10粒X1板2粒3/d酚氨咖敏片100片1片3/d复方氨酚烷胺胶囊(快克对乙酰氨基酚250mg、盐酸金刚烷胺100mg、马来酸氯苯那敏2mg、人工牛黄10mg、咖啡因15mg、糊精)10粒X1板X1盒1粒2/d复方氨酚烷胺片(感康对乙酰氨基酚250mg、盐酸金刚烷胺100mg、马来酸氯苯那敏2mg、人工牛黄10mg、咖啡因15mg、淀粉、糖粉、硬脂酸镁)12片X1板X1盒1片2/d复方氨酚葡锌片(康必得对乙酰氨基酚100mg、葡萄糖酸锌70mg、盐酸二氧丙嗪1mg、板蓝根浸膏粉250mg、淀粉、硬脂酸镁、薄膜包衣)12粒X1-2板X1盒2片3/d复方盐酸伪麻黄碱缓释胶囊(新康泰克盐酸伪麻黄碱90mg、马来酸氯苯那敏4mg、淀粉、蔗糖、羟丙基纤维素、乙基纤维素聚合物、欧巴代黄色干喷料、欧巴代粉红色干喷料)10粒X1板X1盒1粒1/12h氨酚伪麻美芬片11/氨酚苯美片(白加黑对乙酰氨基酚325mg、盐酸伪麻黄碱30mg、氢溴酸右美沙芬15mg、盐酸苯海拉明25mg夜、辅料日夜不同)15-12粒X1-2板X1盒日/夜21-2片白2/d夜1对乙酰氨基酚片(扑热息痛片)0.5gX100片/瓶1-2片〈4次/d扑尔敏片(马来酸氯苯那敏)4mgX100片4mg3/d抗病毒颗粒(板蓝根、忍冬藤、川射干、鱼腥草、重楼、贯众、白芷、青蒿、蔗糖)12gX10袋X1盒12-24g3/d板蓝根颗粒(板蓝根、蔗糖、糊精)10gX20袋X1包5-10g3-4/d感冒清热颗粒(荆芥穗、薄荷、防风、柴胡、紫苏叶、葛根、桔根、苦杏仁、白芷、苦地丁、芦根、蔗糖、糊精)12gX10-20-12袋12g2/d复方金银花颗粒(金银花、连翘、黄苓、蔗糖)10g(3.5)X10包X1盒10-20g2-3/d双黄连口服液(金银花、黄苓、连翘、蔗糖、香精)10mLX10支X1盒20mL(2支)3/d复方一枝蒿颗粒(一枝蒿、大青叶、板蓝根)10gX10袋X1盒1-2袋3/d咳特灵胶囊1粒3/d消炎止咳片0.35gX12片/板X2板/盒2片3/d急支糖浆100mL/瓶20-30mL3-4/d小儿减复方愈创木酚磺酸钾口服溶液(非那根糖浆)100mL/瓶10-20mL3-4/d磷酸苯丙哌林片(咳快好)20mgX100片20-40mg3/d止咳枇杷颗粒10gX6袋10g3/d枸椽酸喷托维林片(咳必清)25mgX100片25mg3-4/d盐酸溴已新片(必嗽平)8mgX100片8-16mg3/d氨茶碱片0.1g0.1-0.2g3/d冬凌草片0.25gX100片/瓶2-5片3/d基层常用药试用版1006复方甘草片100片3-4片/瓶3/d喉正丸60粒X2瓶5-10粒2/d金嗓子喉片重2克X5片X4袋/盒1片6/d亮嗓(胖大海清咽糖胖大海、菊花、乌梅、桔红、白砂糖、葡萄糖浆、桉叶油、薄荷油)1粒/2小时6粒/日2克/粒慢严舒柠(清喉利咽颗粒)5gX6袋X1盒5g2-3/d复方草珊瑚含片0.44gX12片X4板2片/2h6/d西瓜霜含片(西瓜霜润喉片)0.6gX24-48片2-4片/h西地碘含片(华素片)1.5mgX15片X1-2板1.5mg3-5/d口腔溃疡膜(复方氯已定地塞米松膜)20贴一次1片4/d冰硼散3gX1瓶吹敷患处,每次少量,一日数次甲硝唑芬布芬胶囊12粒X1板X1盒2粒3/d1日<14粒鼻炎康片0.37gX50片/瓶4片3/d二、解热镇痛新癀片0.32gX12片X3板X1盒2-4片3/d对乙酰氨基酚口服液60mL4-10mL3-4/d对乙酰氨基酚片(扑热息痛片)0.5gX100片/瓶1-2片〈4次/d复方对乙酰氨基酚片(II)(散列通)10片/板/盒1-2片3/d布洛芬片0.1gX100片0.2g布洛芬缓释胶囊(芬必得)10粒X2板X1盒1粒早晚各一罗通定片30mgX100片/瓶60-120mg3/d去痛片2片/袋1-2片1-3/d丙氧氨酚片10片X1-2板/盒1-2片3-4/d饭后服复方阿斯匹林片(复方乙酰杨酸片)(APC)2片/袋1-2片3/d阿斯匹肠溶片25mgX100片X1瓶25-50mg1/d阿斯匹林片50mg0.3-0.6g3/d吲噪美辛肠溶片25mgX100片25-50mg2-3/d清热解毒口服液10mLX6支10-20mL3/d藿香正气水10mLX10支X1盒5-10mL2/d用时摇匀十滴水人丹0.115克/10丸1.725克/瓶/盒0.1-0.2克/次口或含服龙虎人丹0.04克X30粒/袋4-8粒黄连上清丸6gX20袋/盒3-6g2/d牛黄解毒片24片/袋3片2-3/d六味地黄丸200丸XI瓶8丸3/d滋阴补肾六神丸10粒X6支10粒3/d三、儿童阿莫西林颗粒0.125克X9-12包/盒20-40mg/kg1/8h<3月0.4;〈1Y0.5;1-3Y1;3-5Y1.5;5-10Y2;10Y2-33/d再林0.125gX18袋1-3袋3/d乙酰螺旋霉素片0.1克X12粒/板20...

1、当您付费下载文档后,您只拥有了使用权限,并不意味着购买了版权,文档只能用于自身使用,不得用于其他商业用途(如 [转卖]进行直接盈利或[编辑后售卖]进行间接盈利)。
2、本站所有内容均由合作方或网友上传,本站不对文档的完整性、权威性及其观点立场正确性做任何保证或承诺!文档内容仅供研究参考,付费前请自行鉴别。
3、如文档内容存在违规,或者侵犯商业秘密、侵犯著作权等,请点击“违规举报”。

碎片内容

常用药物规格剂量表

您可能关注的文档

确认删除?
VIP
微信客服
  • 扫码咨询
会员Q群
  • 会员专属群点击这里加入QQ群
客服邮箱
回到顶部