电脑桌面
添加小米粒文库到电脑桌面
安装后可以在桌面快捷访问

中考数学专题研讨:圆的证明与计算(光谷三初曾萍)VIP免费

中考数学专题研讨:圆的证明与计算(光谷三初曾萍)_第1页
1/10
中考数学专题研讨:圆的证明与计算(光谷三初曾萍)_第2页
2/10
中考数学专题研讨:圆的证明与计算(光谷三初曾萍)_第3页
3/10
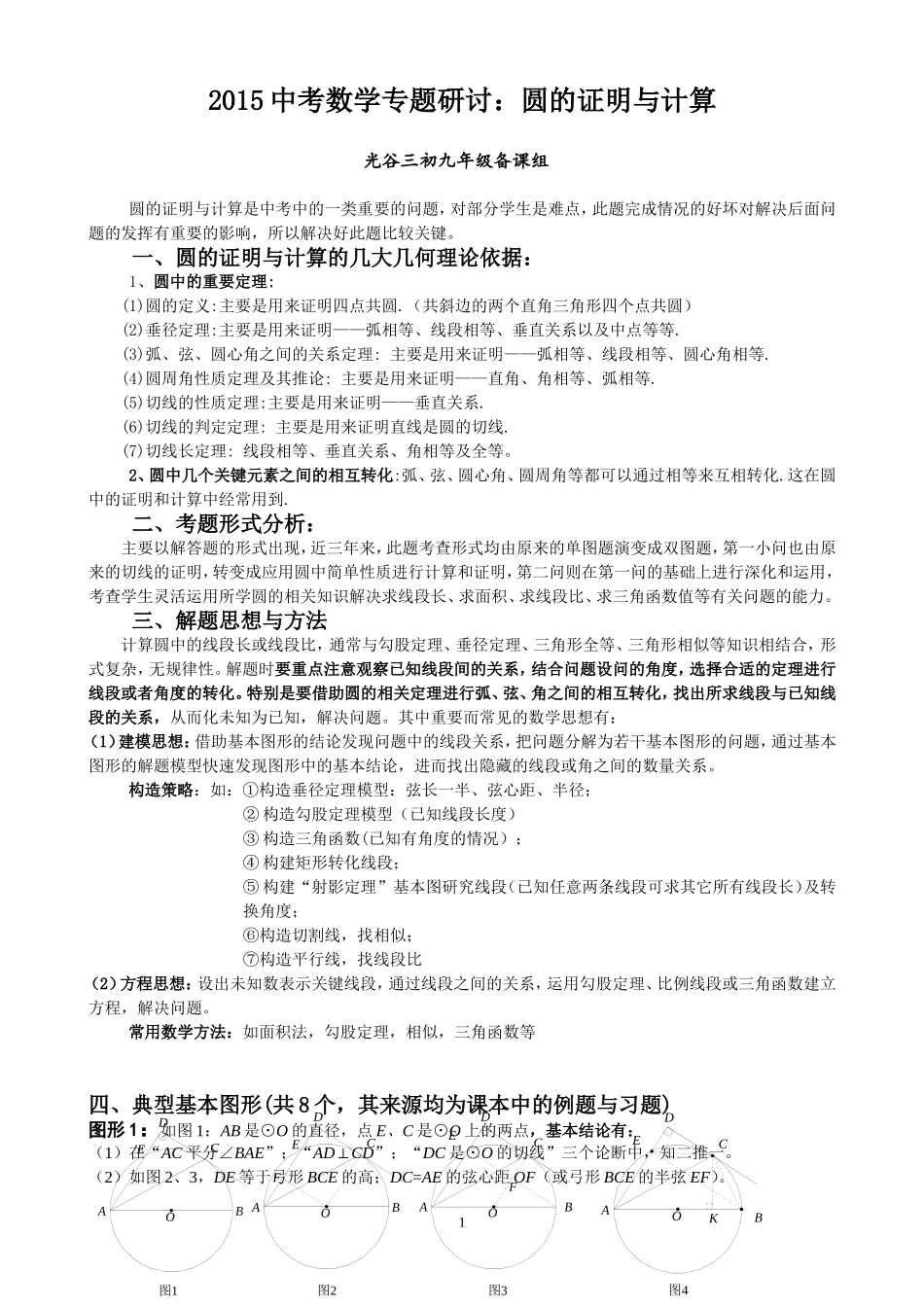
2015中考数学专题研讨:圆的证明与计算光谷三初九年级备课组圆的证明与计算是中考中的一类重要的问题,对部分学生是难点,此题完成情况的好坏对解决后面问题的发挥有重要的影响,所以解决好此题比较关键。一、圆的证明与计算的几大几何理论依据:1、圆中的重要定理:(1)圆的定义:主要是用来证明四点共圆.(共斜边的两个直角三角形四个点共圆)(2)垂径定理:主要是用来证明——弧相等、线段相等、垂直关系以及中点等等.(3)弧、弦、圆心角之间的关系定理:主要是用来证明——弧相等、线段相等、圆心角相等.(4)圆周角性质定理及其推论:主要是用来证明——直角、角相等、弧相等.(5)切线的性质定理:主要是用来证明——垂直关系.(6)切线的判定定理:主要是用来证明直线是圆的切线.(7)切线长定理:线段相等、垂直关系、角相等及全等。2、圆中几个关键元素之间的相互转化:弧、弦、圆心角、圆周角等都可以通过相等来互相转化.这在圆中的证明和计算中经常用到.二、考题形式分析:主要以解答题的形式出现,近三年来,此题考查形式均由原来的单图题演变成双图题,第一小问也由原来的切线的证明,转变成应用圆中简单性质进行计算和证明,第二问则在第一问的基础上进行深化和运用,考查学生灵活运用所学圆的相关知识解决求线段长、求面积、求线段比、求三角函数值等有关问题的能力。三、解题思想与方法计算圆中的线段长或线段比,通常与勾股定理、垂径定理、三角形全等、三角形相似等知识相结合,形式复杂,无规律性。解题时要重点注意观察已知线段间的关系,结合问题设问的角度,选择合适的定理进行线段或者角度的转化。特别是要借助圆的相关定理进行弧、弦、角之间的相互转化,找出所求线段与已知线段的关系,从而化未知为已知,解决问题。其中重要而常见的数学思想有:(1)建模思想:借助基本图形的结论发现问题中的线段关系,把问题分解为若干基本图形的问题,通过基本图形的解题模型快速发现图形中的基本结论,进而找出隐藏的线段或角之间的数量关系。构造策略:如:①构造垂径定理模型:弦长一半、弦心距、半径;②构造勾股定理模型(已知线段长度)③构造三角函数(已知有角度的情况);④构建矩形转化线段;⑤构建“射影定理”基本图研究线段(已知任意两条线段可求其它所有线段长)及转换角度;⑥构造切割线,找相似;⑦构造平行线,找线段比(2)方程思想:设出未知数表示关键线段,通过线段之间的关系,运用勾股定理、比例线段或三角函数建立方程,解决问题。常用数学方法:如面积法,勾股定理,相似,三角函数等四、典型基本图形(共8个,其来源均为课本中的例题与习题)图形1:如图1:AB是⊙O的直径,点E、C是⊙O上的两点,基本结论有:(1)在“AC平分∠BAE”;“AD⊥CD”;“DC是⊙O的切线”三个论断中,知二推一。(2)如图2、3,DE等于弓形BCE的高;DC=AE的弦心距OF(或弓形BCE的半弦EF)。1图1OEDCBAF图2ABCDEOF图3ABCDEOK图4ABCDEO(3)如图(4):若CK⊥AB于K,则:①CK=CD;BK=DE;CK=BE=DC;AE+AB=2AK=2AD;②⊿ADC∽⊿ACBAC2=AD•AB(4)在(1)中的条件①、②、③中任选两个条件,当BG⊥CD于G时(如图5),则:①DE=GB;②DC=CG;③AD+BG=AB;④AD•BG==DC2图形2:如图:Rt⊿ABC中,∠ACB=90°。点O是AC上一点,以OC为半径作⊙O交AC于点E,基本结论有:(1)在“BO平分∠CBA”;“BO∥DE”;“AB是⊙O的切线”;“BD=BC”。四个论断中,知一推三。(2)①G是⊿BCD的内心;②;③⊿BCO∽⊿CDEBO•DE=CO•CE=CE2;(3)在图(1)中的线段BC、CE、AE、AD中,知二求四。(4)如图(3),若①BC=CE,则:②==tanADE∠;③BC:AC:AB=3:4:5;(在①、②、③中知一推二)④设BE、CD交于点H,,则BH=2EH图形3:如图:Rt⊿ABC中,∠ABC=90°,以AB为直径作⊙O交AC于D,基本结论有:如右图:(1)DE切⊙OE是BC的中点;(2)若DE切⊙O,则:①DE=BE=CE;②D、O、B、E四点共圆∠CED=2∠A③CD·CA=4BE2,图形特殊化:在(1)的条件下如图1:DE∥AB⊿ABC、⊿CDE是等腰直角三角形;如图2:若DE的延长线交AB的延长线于点F,若AB=BF,则:①;②2图2EGOFDCBAH图3ABCDFOGE图1EODCBAOEABCDACDOEBFBDEOCAG图5...

1、当您付费下载文档后,您只拥有了使用权限,并不意味着购买了版权,文档只能用于自身使用,不得用于其他商业用途(如 [转卖]进行直接盈利或[编辑后售卖]进行间接盈利)。
2、本站所有内容均由合作方或网友上传,本站不对文档的完整性、权威性及其观点立场正确性做任何保证或承诺!文档内容仅供研究参考,付费前请自行鉴别。
3、如文档内容存在违规,或者侵犯商业秘密、侵犯著作权等,请点击“违规举报”。

碎片内容

中考数学专题研讨:圆的证明与计算(光谷三初曾萍)

您可能关注的文档

确认删除?
VIP
微信客服
  • 扫码咨询
会员Q群
  • 会员专属群点击这里加入QQ群
客服邮箱
回到顶部