电脑桌面
添加小米粒文库到电脑桌面
安装后可以在桌面快捷访问

记叙文中的描写VIP免费

记叙文中的描写_第1页
1/5
记叙文中的描写_第2页
2/5
记叙文中的描写_第3页
3/5
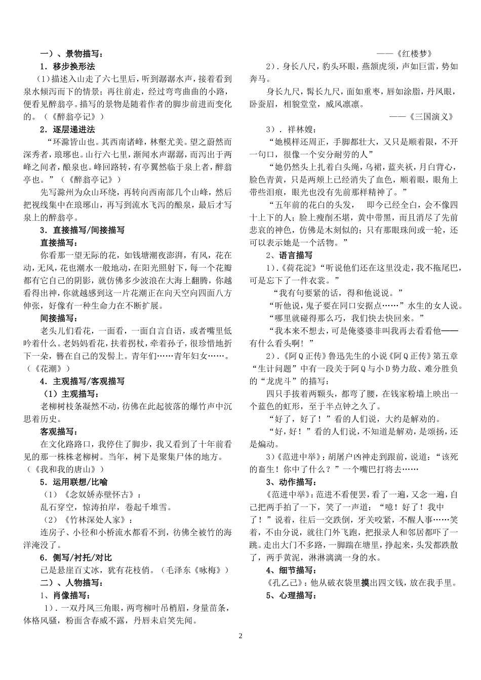
描写——文章中开得最艳丽的花描写如化妆,有淡妆有浓妆,依表达需要而定。该勾勒的,一笔带过,寥寥几笔便描绘出描写对象的主要特点,表现出事物的本质特征或人物的精神面貌;关键细节重笔细描,精雕细刻,笔触细腻,通过细微逼真的刻画把描写对象描绘得栩栩如生,使读者能感觉、能想象、能体会出所描写的情景,使读者如见其形、如闻其声、如临其境,做到具体、生动、鲜明,增强了艺术形象的可感性。一、描写的类型:从描写的角度来分,有直接描写和间接描写;从描写的手法来分,有白描和细描;从描写的对象来分,有人物描写、环境描写和场面描写等。二、人物描写包括:肖像描写、行动描写、语言描写、心理描写、细节描写等。三、描写注意的问题:要有明确的目的;要生动形象;要根据对象的特点决定描写方法。四、技法指导(从整体来看)【方法一】五觉法[解说]“五觉法”就是通过人的感官(眼、耳、鼻、舌、口、手等)充分接受外界的信息表达方式(光、声、味、嗅、触等)对物体的多重感知。写景状物时,视觉描写和听觉描写是主要的,如果视、听、嗅、味、触五觉并用,将会产生更加细腻、逼真的描写效果。如果我们对所需要描写的相对静止的状态加以每一种感觉的分解、描摹,便会联想得更加丰富多彩,描写得更加生动形象。[示例]每天潮来的时候,听见海涛冲击岩石的声响,看见空际细雨似的,朝雾似的,幕烟似的飞沫升落,有时它带着腥气,带着咸味,一直冲进我们的窗棂,粘在我们的身上,润湿着房中的一切。(《听潮》)[示例]沙沙,沙沙,起风了,微风徐来,像一面透明的纱布,轻拂在我的脸上,舒服极了。迎着风深深呼吸,然后仔细辩别,风儿夹着泥土淡淡的芬芳、小草翠翠的气息,使我的心胸一下子开朗起来。再闻闻,这味儿还有点儿甜呢。啊,风渐渐地大了,顺着呼呼的响声寻去,远山脚下,一层白色的海涛涌过来。【方法二】分解法[解说]写景状物一般要对所写植物、动物、自然景物,建筑物、社区环境作“镜头特写”,特写不能太笼统,要逼真、有层次,这就必须把一个整体的东西分解为右干细部来描写。如《白杨礼赞》,就是把白杨树分解成为“干、枝、叶、皮”来写。分解有序,抓住特征描绘,就把事物描写得形象、具体、可感。无论是描写人物的外貌,还是写动植物形状,迹或是写景,如果想写得逼真、真体,就可利用分解法,使人物特征更加突出,使动物五官肢体活动起来,使景物层次分明,使结构有条理,也就完成了物、意、文的又重转化。[示例]唇不点而红,眉不画而翠,脸若银盆,眼如水杏。两弯似蹙非蹙笼烟眉,一双似喜非喜含情目,态生两靥之愁,娇袭一身之病。泪光点点,娇喘微微。闲静时似娇花照水,行动处如弱柳扶风。心较比干多一窍,病如西子胜三分。(《红楼梦》)【方法三】烘托法[解说]有时候,描写的对象很单调,不适宜用分解法,可运用联想、打比方多方烘托,突出其特征,表现其神韵。[示例]这可是个好瓜。在青蔓绿叶的掩映下,透露着碧绿的瓜皮,反射着几点柔和的阳光。拔开枝蔓,你看吧,好大的个儿啊!它静静地躺在那儿,仿佛远古留下的一颗未曾孵化的恐龙蛋。瓜皮上的浅绿和深绿布成了许许多多奇异的图案,深绿的似“漫江碧透”的湘江,浅绿的似朱自清先生眼里的“女儿绿”。它映着阳光像是在用离合的神光招引着你:快来欣赏,快来品尝这造化为你为我为他奉献的神出鬼奇的甜密的“圆”。(《西瓜》)[示例]那个圆,就像奶奶手里的蒲扇。在炎炎的夏夜,月亮爬上了树梢。在一个小小的院落里,几张石桌,一把睡椅,躺着一个小小的我,旁边坐着满头白发的奶奶,手里拿着把圆圆的蒲扇,在我身边轻轻的摇。赶走了夏夜的炎热,带来了风的凉爽。那把蒲扇好旧,和奶奶一样老,上面有一条条凹起、凸下去的纹路,像奶奶那布满皱纹的脸,也像奶奶那双青筋连连、不知干过多少活的手。夜深了,那把圆圆的蒲扇还在摇,摇出了奶奶对我深深的爱、浓浓的情。(《蒲扇》)【方法四】组合式[解说]描写景物时,既有“特写”,又有背景式的画面“广写”。所谓“广写”,就是把众多的场景艺术地组合起来,展现出一幅生动广阔的画面。常见的组合方式有“由远及近”、“由上到下”、“由周围到中心”等...

1、当您付费下载文档后,您只拥有了使用权限,并不意味着购买了版权,文档只能用于自身使用,不得用于其他商业用途(如 [转卖]进行直接盈利或[编辑后售卖]进行间接盈利)。
2、本站所有内容均由合作方或网友上传,本站不对文档的完整性、权威性及其观点立场正确性做任何保证或承诺!文档内容仅供研究参考,付费前请自行鉴别。
3、如文档内容存在违规,或者侵犯商业秘密、侵犯著作权等,请点击“违规举报”。

碎片内容

记叙文中的描写

您可能关注的文档

精品文档+ 关注
实名认证
内容提供者

中小学学习资料大全

确认删除?
VIP
微信客服
  • 扫码咨询
会员Q群
  • 会员专属群点击这里加入QQ群
客服邮箱
回到顶部