电脑桌面
添加小米粒文库到电脑桌面
安装后可以在桌面快捷访问

8.6生活用电VIP免费

8.6生活用电_第1页
1/2
8.6生活用电_第2页
2/2
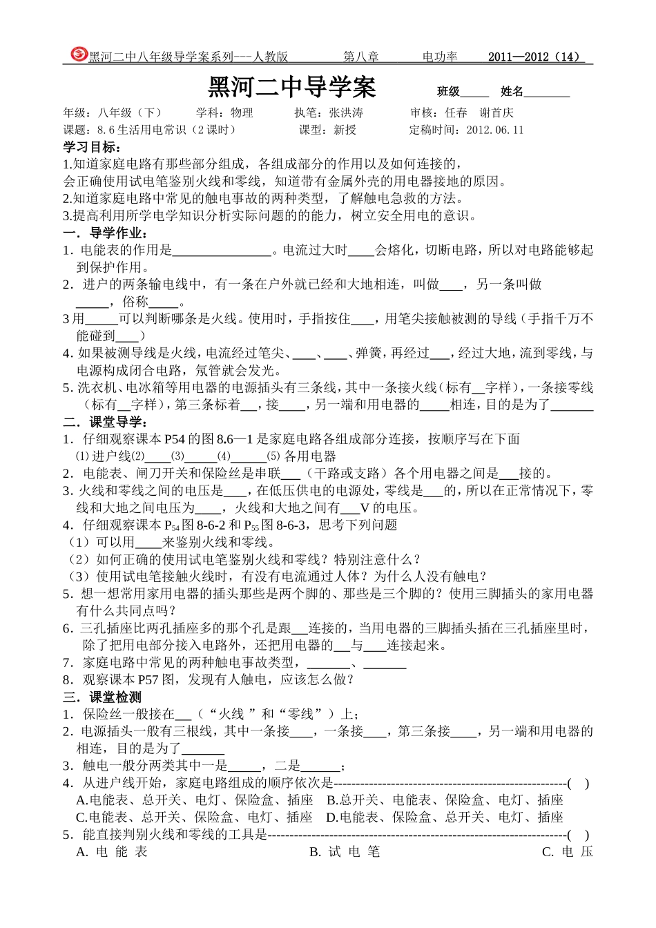
黑河二中八年级导学案系列---人教版第八章电功率2011—2012(14)黑河二中导学案班级姓名年级:八年级(下)学科:物理执笔:张洪涛审核:任春谢首庆课题:8.6生活用电常识(2课时)课型:新授定稿时间:2012.06.11学习目标:1.知道家庭电路有那些部分组成,各组成部分的作用以及如何连接的,会正确使用试电笔鉴别火线和零线,知道带有金属外壳的用电器接地的原因。2.知道家庭电路中常见的触电事故的两种类型,了解触电急救的方法。3.提高利用所学电学知识分析实际问题的的能力,树立安全用电的意识。一.导学作业:1.电能表的作用是。电流过大时会熔化,切断电路,所以对电路能够起到保护作用。2.进户的两条输电线中,有一条在户外就已经和大地相连,叫做,另一条叫做,俗称。3用可以判断哪条是火线。使用时,手指按住,用笔尖接触被测的导线(手指千万不能碰到)4.如果被测导线是火线,电流经过笔尖、、、弹簧,再经过,经过大地,流到零线,与电源构成闭合电路,氖管就会发光。5.洗衣机、电冰箱等用电器的电源插头有三条线,其中一条接火线(标有字样),一条接零线(标有字样),第三条标着,接,另一端和用电器的相连,目的是为了二.课堂导学:1.仔细观察课本P54的图8.6—1是家庭电路各组成部分连接,按顺序写在下面⑴进户线⑵⑶⑷⑸各用电器2.电能表、闸刀开关和保险丝是串联(干路或支路)各个用电器之间是接的。3.火线和零线之间的电压是,在低压供电的电源处,零线是的,所以在正常情况下,零线和大地之间电压为,火线和大地之间有V的电压。4.仔细观察课本P54图8-6-2和P55图8-6-3,思考下列问题(1)可以用来鉴别火线和零线。(2)如何正确的使用试电笔鉴别火线和零线?特别注意什么?(3)使用试电笔接触火线时,有没有电流通过人体?为什么人没有触电?5.想一想常用家用电器的插头那些是两个脚的、那些是三个脚的?使用三脚插头的家用电器有什么共同点吗?6.三孔插座比两孔插座多的那个孔是跟连接的,当用电器的三脚插头插在三孔插座里时,除了把用电部分接入电路外,还把用电器的与连接起来。7.家庭电路中常见的两种触电事故类型,、8.观察课本P57图,发现有人触电,应该怎么做?三.课堂检测1.保险丝一般接在(“火线”和“零线”)上;2.电源插头一般有三根线,其中一条接,一条接,第三条接,另一端和用电器的相连,目的是为了3.触电一般分两类其中一是,二是;4.从进户线开始,家庭电路组成的顺序依次是-----------------------------------------------------()A.电能表、总开关、电灯、保险盒、插座B.总开关、电能表、保险盒、电灯、插座C.电能表、总开关、保险盒、电灯、插座D.电能表、保险盒、总开关、电灯、插座5.能直接判别火线和零线的工具是--------------------------------------------------------------------()A.电能表B.试电笔C.电压黑河二中八年级导学案系列---人教版第八章电功率2011—2012(14)表D.安培表6.当有人触电时,下列做法正确的是-----------------------------------------------------------------()A.立即用手将触电的人拉开B.立即用剪刀将电线剪断C.立即断开总开关,切断电源D.立即打电话向有关部门反映7.小明家中的所有用电器都不工作了,检查电路时发现保险丝并没有烧断,用试电笔测定室内各处电路时,发现氖管都发光,下列事故,你认为正确的是--------------------------()A.进户火线断路B.室内某个用电器短路C.室内某个用电器断路D.进户零线断路8.在下列现象中,不可能引起家中保险丝熔断的是-------------------------------------------()A.电灯开关的两个线头相碰B.电路中增加了大功率的用电器C.插座中的两个线头相碰D.室内的绝缘皮损坏9.人们的工作和学习、生活都离不开电,树立安全用电的意识很重要,下列做法中不符合安全用电原则的是--------------------------------------------------------------------------------------()A.使用试电笔时,手按住笔尾的金属体,用笔尖接触被测的导线B.家用电器的金属外壳要接地C.用湿的手去扳开关D、发现家用电器或导线失火时,必须先切断电源再...

1、当您付费下载文档后,您只拥有了使用权限,并不意味着购买了版权,文档只能用于自身使用,不得用于其他商业用途(如 [转卖]进行直接盈利或[编辑后售卖]进行间接盈利)。
2、本站所有内容均由合作方或网友上传,本站不对文档的完整性、权威性及其观点立场正确性做任何保证或承诺!文档内容仅供研究参考,付费前请自行鉴别。
3、如文档内容存在违规,或者侵犯商业秘密、侵犯著作权等,请点击“违规举报”。

碎片内容

您可能关注的文档

中小学文库+ 关注
实名认证
内容提供者

精品资料应用尽有

相关标签

确认删除?
VIP
微信客服
  • 扫码咨询
会员Q群
  • 会员专属群点击这里加入QQ群
客服邮箱
回到顶部