电脑桌面
添加小米粒文库到电脑桌面
安装后可以在桌面快捷访问

防火培训文档VIP专享VIP免费

防火培训文档_第1页
1/2
防火培训文档_第2页
2/2
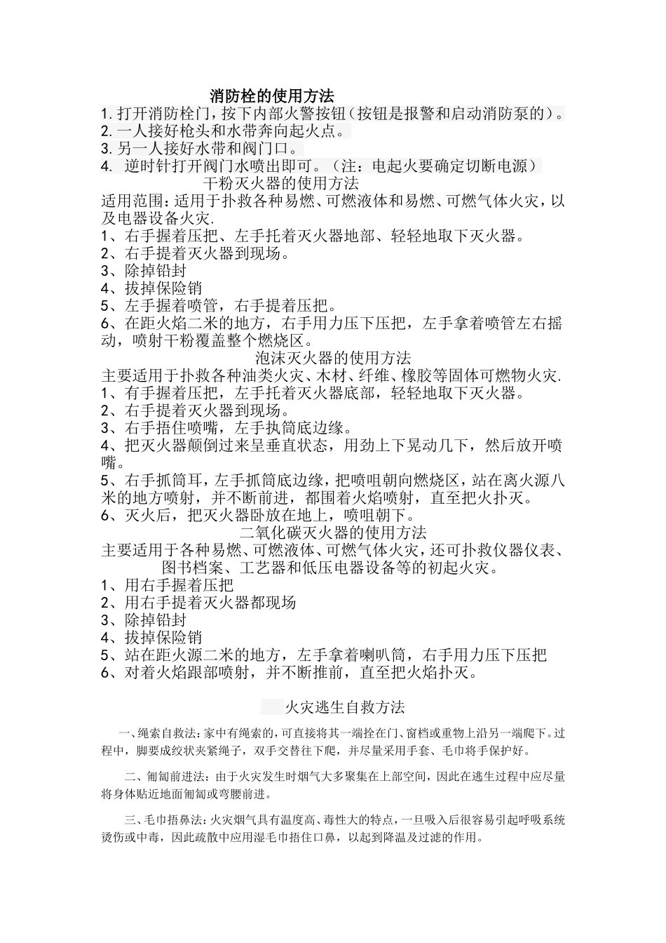
消防栓的使用方法1.打开消防栓门,按下内部火警按钮(按钮是报警和启动消防泵的)。2.一人接好枪头和水带奔向起火点。3.另一人接好水带和阀门口。4.逆时针打开阀门水喷出即可。(注:电起火要确定切断电源)干粉灭火器的使用方法适用范围:适用于扑救各种易燃、可燃液体和易燃、可燃气体火灾,以及电器设备火灾.1、右手握着压把、左手托着灭火器地部、轻轻地取下灭火器。2、右手提着灭火器到现场。3、除掉铅封4、拔掉保险销5、左手握着喷管,右手提着压把。6、在距火焰二米的地方,右手用力压下压把,左手拿着喷管左右摇动,喷射干粉覆盖整个燃烧区。泡沫灭火器的使用方法主要适用于扑救各种油类火灾、木材、纤维、橡胶等固体可燃物火灾.1、有手握着压把,左手托着灭火器底部,轻轻地取下灭火器。2、右手提着灭火器到现场。3、右手捂住喷嘴,左手执筒底边缘。4、把灭火器颠倒过来呈垂直状态,用劲上下晃动几下,然后放开喷嘴。5、右手抓筒耳,左手抓筒底边缘,把喷咀朝向燃烧区,站在离火源八米的地方喷射,并不断前进,都围着火焰喷射,直至把火扑灭。6、灭火后,把灭火器卧放在地上,喷咀朝下。二氧化碳灭火器的使用方法主要适用于各种易燃、可燃液体、可燃气体火灾,还可扑救仪器仪表、图书档案、工艺器和低压电器设备等的初起火灾。1、用右手握着压把2、用右手提着灭火器都现场3、除掉铅封4、拔掉保险销5、站在距火源二米的地方,左手拿着喇叭筒,右手用力压下压把6、对着火焰跟部喷射,并不断推前,直至把火焰扑灭。火灾逃生自救方法一、绳索自救法:家中有绳索的,可直接将其一端拴在门、窗档或重物上沿另一端爬下。过程中,脚要成绞状夹紧绳子,双手交替往下爬,并尽量采用手套、毛巾将手保护好。二、匍匐前进法:由于火灾发生时烟气大多聚集在上部空间,因此在逃生过程中应尽量将身体贴近地面匍匐或弯腰前进。三、毛巾捂鼻法:火灾烟气具有温度高、毒性大的特点,一旦吸入后很容易引起呼吸系统烫伤或中毒,因此疏散中应用湿毛巾捂住口鼻,以起到降温及过滤的作用。四、棉被护身法:用浸泡过的棉被或毛毯、棉大衣盖在身上,确定逃生路线后用最快的速度钻过火场并冲到安全区域。五、毛毯隔火法:将毛毯等织物钉或夹在门上,并不断往上浇水冷却,以防止外部火焰及烟气侵入,从而达到抑制火势蔓延速度、增加逃生时间的目的。六、被单拧结法:把床单、被罩或窗帘等撕成条或拧成麻花状,按绳索逃生的方式沿外墙爬下。

1、当您付费下载文档后,您只拥有了使用权限,并不意味着购买了版权,文档只能用于自身使用,不得用于其他商业用途(如 [转卖]进行直接盈利或[编辑后售卖]进行间接盈利)。
2、本站所有内容均由合作方或网友上传,本站不对文档的完整性、权威性及其观点立场正确性做任何保证或承诺!文档内容仅供研究参考,付费前请自行鉴别。
3、如文档内容存在违规,或者侵犯商业秘密、侵犯著作权等,请点击“违规举报”。

碎片内容

防火培训文档

您可能关注的文档

确认删除?
VIP
微信客服
  • 扫码咨询
会员Q群
  • 会员专属群点击这里加入QQ群
客服邮箱
回到顶部