电脑桌面
添加小米粒文库到电脑桌面
安装后可以在桌面快捷访问

高中历史 专题一 古代中国经济的基本结构与特点 第1课 古代中国的农业经济导学案 人民版必修2-人民版高一必修2历史学案VIP免费

高中历史 专题一 古代中国经济的基本结构与特点 第1课 古代中国的农业经济导学案 人民版必修2-人民版高一必修2历史学案_第1页
1/7
高中历史 专题一 古代中国经济的基本结构与特点 第1课 古代中国的农业经济导学案 人民版必修2-人民版高一必修2历史学案_第2页
2/7
高中历史 专题一 古代中国经济的基本结构与特点 第1课 古代中国的农业经济导学案 人民版必修2-人民版高一必修2历史学案_第3页
3/7
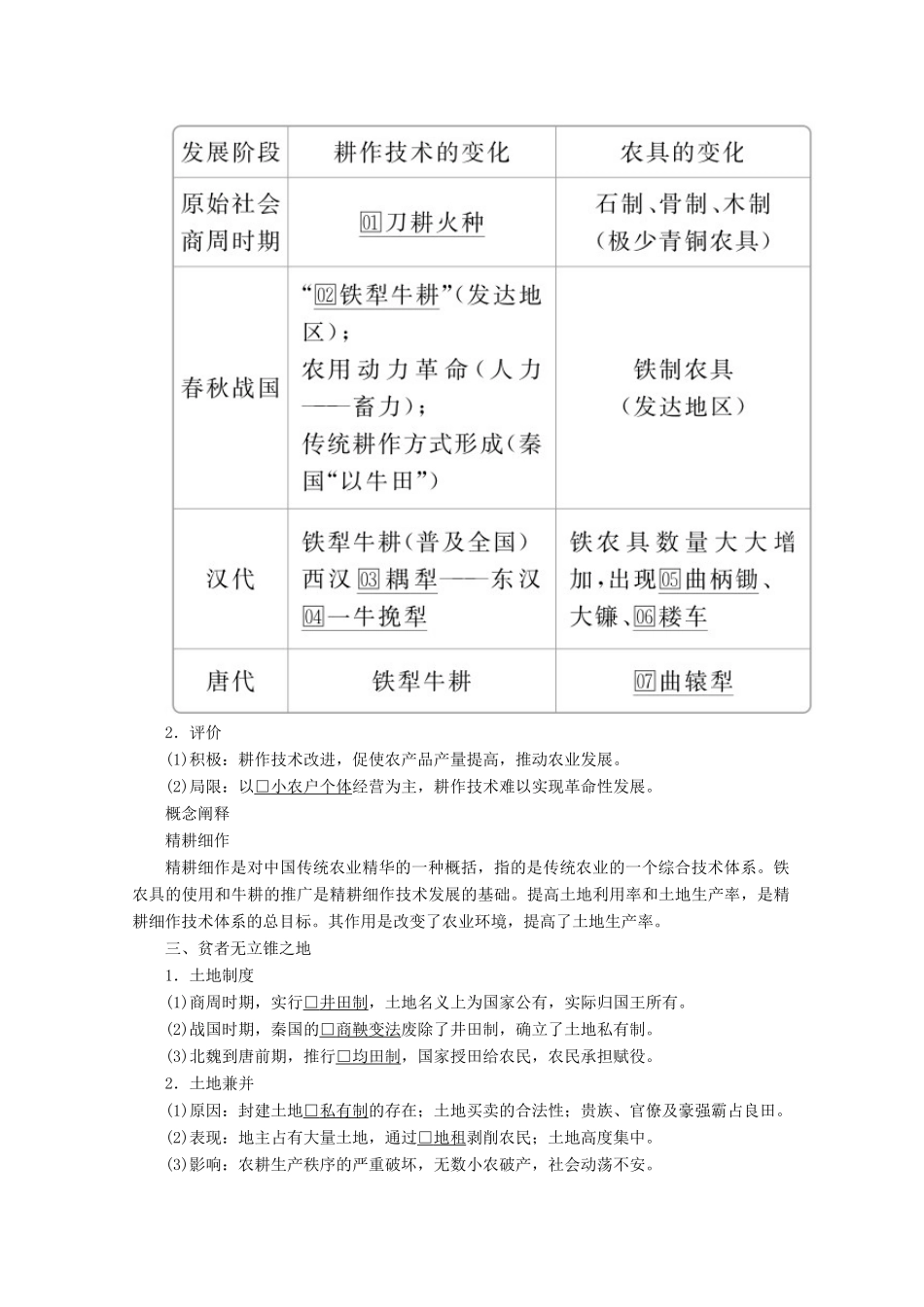
第1课古代中国的农业经济[课标要求]知道古代中国农业的主要耕作方式和土地制度,了解古代中国农业经济的基本特点。一、“神农”的传说1.农业的起源(1)时间:□七八千年前。(2)区域:中国□黄河流域和长江流域出现农耕经济。(3)农作物:我国是世界上最早培植□粟和□水稻的国家之一。(4)传说:相传神农氏创制了原始农具□耒耜,教导民众耕作。2.农业的地位(1)长期以来□农耕支撑着中国古代的社会生产和生活。(2)古代重大文明成就都是在农业经济发展的基础上取得的。思维点拨1.五谷:一般指稻、黍、稷、麦、菽;六畜:马、牛、羊、猪、狗、鸡。2.“神农氏”就是中国传说中的“圣王”炎帝,而不是黄帝,他不仅教民耕作,还遍尝百草,为人医病,是华夏中草药的第一位发现者和利用者。二、从“刀耕火种”到“以牛田”1.历程2.评价(1)积极:耕作技术改进,促使农产品产量提高,推动农业发展。(2)局限:以□小农户个体经营为主,耕作技术难以实现革命性发展。概念阐释精耕细作精耕细作是对中国传统农业精华的一种概括,指的是传统农业的一个综合技术体系。铁农具的使用和牛耕的推广是精耕细作技术发展的基础。提高土地利用率和土地生产率,是精耕细作技术体系的总目标。其作用是改变了农业环境,提高了土地生产率。三、贫者无立锥之地1.土地制度(1)商周时期,实行□井田制,土地名义上为国家公有,实际归国王所有。(2)战国时期,秦国的□商鞅变法废除了井田制,确立了土地私有制。(3)北魏到唐前期,推行□均田制,国家授田给农民,农民承担赋役。2.土地兼并(1)原因:封建土地□私有制的存在;土地买卖的合法性;贵族、官僚及豪强霸占良田。(2)表现:地主占有大量土地,通过□地租剥削农民;土地高度集中。(3)影响:农耕生产秩序的严重破坏,无数小农破产,社会动荡不安。易错提醒土地兼并的根源是土地私有制的存在,允许土地买卖;而小农经济下小农也占有一部分土地,是封建中央集权制度长期存在的经济基础,但很容易被地主兼并,导致破产。思维点拨全面认识均田制(1)含义:均田制是北魏至唐朝前期政府在不触动原来私有土地的基础上,把无主荒地分配给无地或少地农民耕种的一种土地管理制度。(2)前提:政府掌握大量的无主土地或荒地。(3)目的:增加政府的财政收入,维护统治。(4)实质:是封建社会的土地国有制度。(5)作用:均田制的实行首先照顾的是贵族、官僚、地主的利益;一定程度抑制了世家豪族对劳动人口和土地无限度的侵占,有利于小农经济的恢复发展和政府财赋收入的增加,对社会发展是有积极作用的。四、沉重的赋税和徭役1.表现2.影响(1)积极:农民的赋税成为封建王朝财政收入的主要来源;农民承担的徭役使许多大型土木工程得以成功营造;农民的艰辛劳动是古代帝国富强和繁荣的基础。(2)消极:导致正常的经济生活秩序遭到严重破坏;引发的□社会动乱往往成为王朝覆灭的直接原因。五、水利事业的进步1.水利工程(1)远古传说:大禹是传说中的治水英雄,既平息了洪水危害,又发展了以灌溉为主的水利建设。(2)战国:李冰主持兴修□都江堰、郑国主持兴修郑国渠。(3)汉朝:关中农民创造“□井渠”。东汉王景治黄河。2.历史文献(1)早期史书:把《河渠书》《沟洫志》列为专篇。(2)地方史志:大多将当地水源、河流、湖泊及其治理和利用的情况详加记载。3.灌溉工具(1)隋唐五代:北方:立井水车;长江流域:□高转筒车。(2)宋代:□水转翻车。(3)明清时期:出现了风力水车。思维点拨对中国古代水利工程的两点认识(1)水利是中国传统农业发展的命脉,它主要用于农田灌溉、减轻旱涝灾害等。(2)水利工程的修建和灌溉工具的进步,从侧面反映了中国古代农业经济发展的水平。知识点中国古代耕作方式的演变[材料探究]材料一古代农具材料二(1)材料一反映出我国古代农业生产工具在制作材料和制作方法上有何变化?(2)材料二中图一是什么时期的何种工具?该工具的改进有何作用?与图一相比,图二中农具有何优点?(3)生产工具的改进,对我国古代农业的发展有何影响?提示:(1)制作材料:由石头、骨到铁等金属材料;制作方法:由原始的磨制到冶炼、铸造。(2)汉代;耦犁;其优点在于出现了犁壁,...

1、当您付费下载文档后,您只拥有了使用权限,并不意味着购买了版权,文档只能用于自身使用,不得用于其他商业用途(如 [转卖]进行直接盈利或[编辑后售卖]进行间接盈利)。
2、本站所有内容均由合作方或网友上传,本站不对文档的完整性、权威性及其观点立场正确性做任何保证或承诺!文档内容仅供研究参考,付费前请自行鉴别。
3、如文档内容存在违规,或者侵犯商业秘密、侵犯著作权等,请点击“违规举报”。

碎片内容

高中历史 专题一 古代中国经济的基本结构与特点 第1课 古代中国的农业经济导学案 人民版必修2-人民版高一必修2历史学案

您可能关注的文档

雨丝书吧+ 关注
实名认证
内容提供者

乐于和他人分享知识,从事历史教学,热爱教育,高度负责。

确认删除?
VIP
微信客服
  • 扫码咨询
会员Q群
  • 会员专属群点击这里加入QQ群
客服邮箱
回到顶部