电脑桌面
添加小米粒文库到电脑桌面
安装后可以在桌面快捷访问

高中化学 第三章 第一节 第2课时 酚学案(含解析)新人教版选修5-新人教版高中选修5化学学案VIP免费

高中化学 第三章 第一节 第2课时 酚学案(含解析)新人教版选修5-新人教版高中选修5化学学案_第1页
1/15
高中化学 第三章 第一节 第2课时 酚学案(含解析)新人教版选修5-新人教版高中选修5化学学案_第2页
2/15
高中化学 第三章 第一节 第2课时 酚学案(含解析)新人教版选修5-新人教版高中选修5化学学案_第3页
3/15
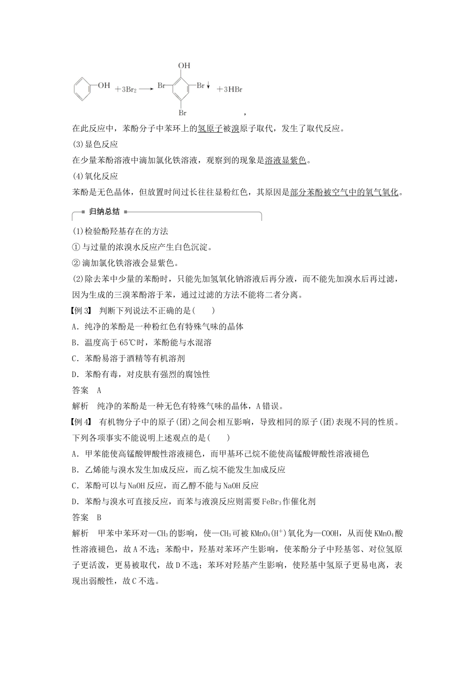
第2课时酚[核心素养发展目标]1.宏观辨识与微观探析:通过认识酚分子中羟基连接方式的不同,了解苯酚的主要性质,理解羟基和苯环的相互影响,形成物质结构决定性质的核心理念。2.科学态度与社会责任:通过苯酚性质的学习,了解苯酚及酚类毒性及其对环境的危害,要合理应用。一、酚的概念及其代表物的结构1.酚的概念酚是羟基与苯环直接相连而形成的有机物。如:和2.苯酚的分子结构例1苯酚与乙醇在性质上有很大差别的原因是()A.官能团不同B.常温下状态不同C.相对分子质量不同D.官能团所连的烃基不同答案D例2下列有机物与苯酚互为同系物的是()答案C解析苯酚和苯甲醇虽然在组成上相差一个“CH2”原子团,但结构并不相似,苯酚的官能团—OH直接连在苯环上,而苯甲醇的官能团—OH连在烷基上。B、C、D的—OH都直接连在苯环上,都属于酚类,但B、D不与苯酚相差若干“CH2”原子团,所以都不符。二、苯酚的性质1.物理性质(1)苯酚是一种无色有特殊气味的晶体,熔点43_℃。(2)室温下,苯酚在水中的溶解度较小,温度高于65℃时,能与水混溶,易溶于有机溶剂。(3)苯酚有毒,对皮肤有强烈的腐蚀性。思维拓展(1)除去试管内壁附有苯酚的方法是用高于65℃的热水或酒精清洗即可。(2)若皮肤上沾有苯酚应用酒精清洗。2.化学性质(1)弱酸性实验步骤实验现象得到浑浊液体液体变澄清液体变浑浊根据实验现象,完成下列反应的化学方程式:试管②:。试管③:。试管④:。(1)苯酚在水中可发生微弱的电离,+H+,苯酚的水溶液呈弱酸性。(2)由于酸性:H2CO3>苯酚>HCO,向苯酚钠溶液中通入CO2,无论是否过量,只能生成NaHCO3。(2)取代反应向盛有少量苯酚稀溶液的试管中滴加过量的饱和溴水,现象为有白色沉淀生成。反应的化学方程式为,在此反应中,苯酚分子中苯环上的氢原子被溴原子取代,发生了取代反应。(3)显色反应在少量苯酚溶液中滴加氯化铁溶液,观察到的现象是溶液显紫色。(4)氧化反应苯酚是无色晶体,但放置时间过长往往显粉红色,其原因是部分苯酚被空气中的氧气氧化。(1)检验酚羟基存在的方法①与过量的浓溴水反应产生白色沉淀。②滴加氯化铁溶液会显紫色。(2)除去苯中少量的苯酚时,只能先加氢氧化钠溶液后再分液,而不能先加溴水后再过滤,因为生成的三溴苯酚溶于苯,通过过滤的方法不能将二者分离。例3判断下列说法不正确的是()A.纯净的苯酚是一种粉红色有特殊气味的晶体B.温度高于65℃时,苯酚能与水混溶C.苯酚易溶于酒精等有机溶剂D.苯酚有毒,对皮肤有强烈的腐蚀性答案A解析纯净的苯酚是一种无色有特殊气味的晶体,A错误。例4有机物分子中的原子(团)之间会相互影响,导致相同的原子(团)表现不同的性质。下列各项事实不能说明上述观点的是()A.甲苯能使高锰酸钾酸性溶液褪色,而甲基环己烷不能使高锰酸钾酸性溶液褪色B.乙烯能与溴水发生加成反应,而乙烷不能发生加成反应C.苯酚可以与NaOH反应,而乙醇不能与NaOH反应D.苯酚与溴水可直接反应,而苯与液溴反应则需要FeBr3作催化剂答案B解析甲苯中苯环对—CH3的影响,使—CH3可被KMnO4(H+)氧化为—COOH,从而使KMnO4酸性溶液褪色,故A不选;苯酚中,羟基对苯环产生影响,使苯酚分子中羟基邻、对位氢原子更活泼,更易被取代,故D不选;苯环对羟基产生影响,使羟基中氢原子更易电离,表现出弱酸性,故C不选。思维启迪通过对苯酚酸性、取代反应的学习,理解物质的性质与结构之间的关系,促进“宏观辨识与微观探析”化学学科素养的发展。相关链接苯、甲苯、苯酚的比较类别苯甲苯苯酚氧化反应不被KMnO4酸性溶液氧化可被KMnO4酸性溶液氧化常温下在空气中被O2氧化,呈粉红色取代反应溴的状态液溴液溴浓溴水条件催化剂催化剂无催化剂产物甲基的邻、对位的两种一溴代物特点苯酚与溴的取代反应比苯、甲苯易进行原因酚羟基对苯环的影响使苯环上的邻、对位氢原子变得活泼,易被取代1.正误判断,正确的打“√”,错误的打“×”(1)常温下苯酚为粉红色晶体(×)(2)实验时手指上不小心沾上苯酚,立即用70℃以上的热水清洗(×)(3)和含有的官能团相同,化学性质相似(×)(4)苯酚在水中能电离出H+,所以苯酚属于有机酸(×)(5)乙醇和苯酚都能与Na、NaO...

1、当您付费下载文档后,您只拥有了使用权限,并不意味着购买了版权,文档只能用于自身使用,不得用于其他商业用途(如 [转卖]进行直接盈利或[编辑后售卖]进行间接盈利)。
2、本站所有内容均由合作方或网友上传,本站不对文档的完整性、权威性及其观点立场正确性做任何保证或承诺!文档内容仅供研究参考,付费前请自行鉴别。
3、如文档内容存在违规,或者侵犯商业秘密、侵犯著作权等,请点击“违规举报”。

碎片内容

高中化学 第三章 第一节 第2课时 酚学案(含解析)新人教版选修5-新人教版高中选修5化学学案

您可能关注的文档

确认删除?
VIP
微信客服
  • 扫码咨询
会员Q群
  • 会员专属群点击这里加入QQ群
客服邮箱
回到顶部