电脑桌面
添加小米粒文库到电脑桌面
安装后可以在桌面快捷访问

人效分析-让企业经营效益一目了然VIP免费

人效分析-让企业经营效益一目了然_第1页
1/6
人效分析-让企业经营效益一目了然_第2页
2/6
人效分析-让企业经营效益一目了然_第3页
3/6
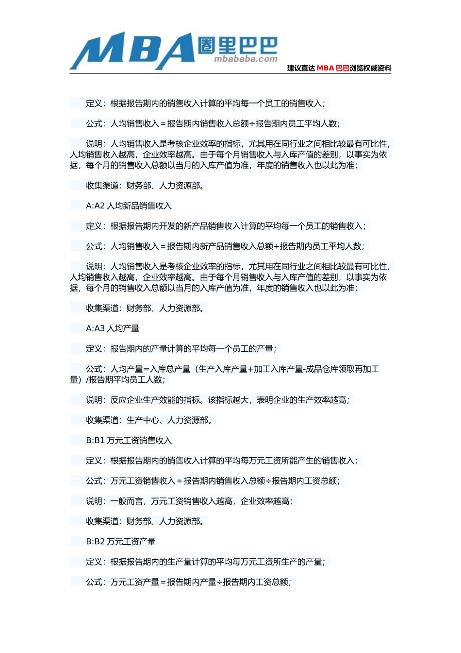
建议直达MBA巴巴浏览权威资料狭义的人效是衡量一个企业发挥人力资源作用状况的计量指标,从计量数值上看可以简单理解为人均产出,即组织的营业总收入与总人数之比。广义的人效有代表性定义,是中国人效提升研究中心提出的“人效是管理人的有效能力,人效能力是能够被发挥出来的价值”,由经济性、管理性及人效心理性三大维度构成管理人效的指标体系。企业处于不同的发展阶段,对人效的理解和需求是不同的。我的新浪微博是@1001个管理故事,如果觉得本文过长,可以到微博浏览更多精辟信息。在中国经济进行转型升级的大环境下,市场竞争正在从过去的人力成本竞争转变到人效的竞争。一边是人员工资普遍上涨,人力成本急剧增加;一边却是招工难,招人才难。在竞争日益白热化的市场情况下,如何利用有限的人力资源,提高劳动效率,成为中国企业不得不做出的选择。作为市场主体的企业,唯有关注人效,提升员工的生产效率,实现劳资双赢,才能够在日益严峻的市场竞争中立于不败之地。人效是制造业的“黑匣子”。一直以来制造业的管理制度和行为都致力于减少人力的无谓消耗,而忽略了人效的提升,中国制造业低效的秘密便潜伏于此。虽然早有专家指出,“世界工厂”的弊病就在于低效率,但对于一直隐藏在技术、创新、成本等等诸多问题之后的人效还是没有给予足够的重视,以至于今天,它已赫然凸显并成为了阻碍中国经济发展的一块绊脚石。新浪微博@1001个管理故事如何提升制造业的人效呢?看看下面这个案例,或许会有一些启发。A公司是一家陶瓷生产企业,拥有三大生产基地,产品有仿古砖、瓷釉砖、内墙砖、抛晶砖和配件配饰5大系列,出品含规格在内的上千款产品。成立八年来销售增长十几倍,创造了陶业销售增长奇迹。在公司成长的这十年时间里,中国陶瓷行业的发展也经历了巨大的变化。十年前,大小企业如同雨后春笋纷纷破土而出,只要是企业,只要有产品,只要价格低,就能把产品卖出去,整个行业都活的有滋有味。但由于社会、行业、市场的变化,如来自老百姓对环境改善的诉求,各级政府对各行业环境整治的力度,房地产行业的政策调整等因素,给市场带来了巨大的冲击。加上陶瓷行业市场竞争非常激烈,大小几十个品牌林立,各种陶瓷细分领域充分拓展,行业形势不容乐观。在这股趋势的影响下,A公司忽然发现销售收入增速从以往的年均30%降到了10%,产品盈利水平大幅下降,再也无法依靠以往的扩大产能和加大营销有效增加营收。公司高层一筹莫展,安排人力资源部在每月初的经营分析报告会上进行人力资源分析,但分析来分析去,始终没有明晰指出公司现在的生产效益情况,焦点仍停留在员工职务、学历分布、工资构成、生产基地的人均成本等层面。此时,恰好笔者进入了这家公司做人力资源项目,于是公司总经理便将这个分析工作委托给了项目组。项目组经过研究发现,要让高层在十五分钟的时间内了解公司在过去一个月内的生产效益情况,以做出经营决策,光靠人力资源部的浅层次分析是远远不够的。由此,项目组和高层沟通后,决定设计一套以投入产出比为核心理念的人效分析方案。新浪微博@1001个管理故事。人效分析离不开产量、收入、成本等基本指标,但是又不能停留在基本指标层面。因此,方案设计的人效从四个方面体现:1.人创绩效(产量、销售收入);建议直达MBA巴巴浏览权威资料2.每万元工资绩效(产量、销售收入);3.工资费用率(人工成本、产量、销售收入);4.员工平均工资增长率与销售增长率之比。分析的基本原则是:以人力效能(投入产出比)为主线完善人力资源分析体系。人均效能要体现2个对比:1.不同时期,包括以往每个月数值、本月数值、1月至本月累计数值和与去年同期对比四个维度;2.公司的不同部门之间,生产中心、营销中心、研发中心之间也可以相对比较。基于人效分析的四个方面和两个原则,最终设计的人效指标体系见图1.图1人效指标体系这套指标包含公司层指标和部门层指标。指标的比较可以一直细分到营销中心的国内事业部、国际事业部、研发中心、三个生产中心。人力资源部在内部分析的时候,事业部可以细分到不同的销售区域,生产基地可以细分到不同的生产车间。给高层汇报...

1、当您付费下载文档后,您只拥有了使用权限,并不意味着购买了版权,文档只能用于自身使用,不得用于其他商业用途(如 [转卖]进行直接盈利或[编辑后售卖]进行间接盈利)。
2、本站所有内容均由合作方或网友上传,本站不对文档的完整性、权威性及其观点立场正确性做任何保证或承诺!文档内容仅供研究参考,付费前请自行鉴别。
3、如文档内容存在违规,或者侵犯商业秘密、侵犯著作权等,请点击“违规举报”。

碎片内容

人效分析-让企业经营效益一目了然

您可能关注的文档

雨丝书吧+ 关注
实名认证
内容提供者

乐于和他人分享知识,从事历史教学,热爱教育,高度负责。

确认删除?
VIP
微信客服
  • 扫码咨询
会员Q群
  • 会员专属群点击这里加入QQ群
客服邮箱
回到顶部