电脑桌面
添加小米粒文库到电脑桌面
安装后可以在桌面快捷访问

高考历史大一轮复习 第十二单元 中国古代的思想科技与文艺单元综合提升学案 岳麓版必修3-岳麓版高三必修3历史学案VIP免费

高考历史大一轮复习 第十二单元 中国古代的思想科技与文艺单元综合提升学案 岳麓版必修3-岳麓版高三必修3历史学案_第1页
1/6
高考历史大一轮复习 第十二单元 中国古代的思想科技与文艺单元综合提升学案 岳麓版必修3-岳麓版高三必修3历史学案_第2页
2/6
高考历史大一轮复习 第十二单元 中国古代的思想科技与文艺单元综合提升学案 岳麓版必修3-岳麓版高三必修3历史学案_第3页
3/6
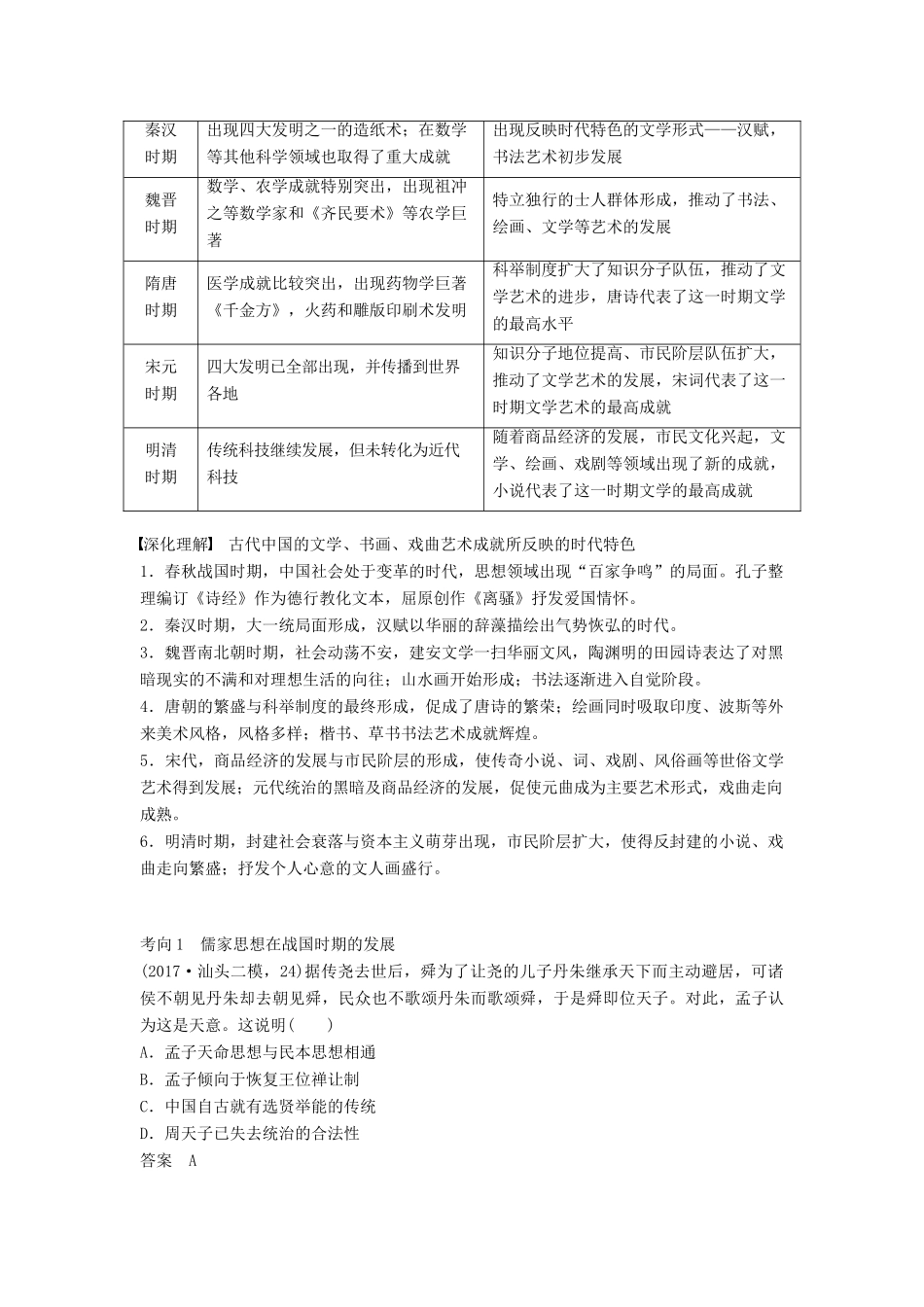
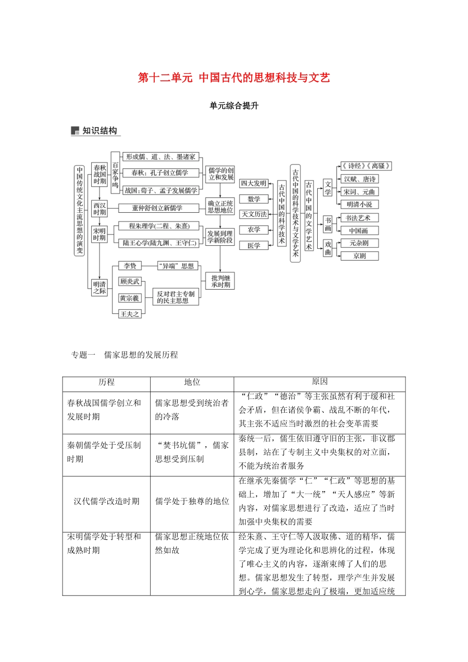
第十二单元中国古代的思想科技与文艺单元综合提升专题一儒家思想的发展历程历程地位原因春秋战国儒学创立和发展时期儒家思想受到统治者的冷落“仁政”“德治”等主张虽然有利于缓和社会矛盾,但在诸侯争霸、战乱不断的年代,其主张不适应当时激烈的社会变革需要秦朝儒学处于受压制时期“焚书坑儒”,儒家思想受到压制秦统一后,儒生依旧遵守旧的主张,非议郡县制,站在了专制主义中央集权的对立面,不能为统治者服务汉代儒学改造时期儒学处于独尊的地位在继承先秦儒学“仁”“仁政”等思想的基础上,增加了“大一统”“天人感应”等新内容,对儒家思想进行了改造,适应了当时加强中央集权的需要宋明儒学处于转型和成熟时期儒家思想正统地位依然如故经朱熹、王守仁等人汲取佛、道的精华,儒学完成了更为理论化和思辨化的过程,体现了唯心主义的内容,逐渐束缚了人们的思想。儒家思想发生了转型,理学产生并发展到心学,儒家思想走向了极端,更加适应统治者的需要明清之际的批判继承传统儒学遭到怀疑,但未动摇正统地位商品经济的发展、资本主义萌芽的产生和封建专制制度的衰落维新变法时期借助儒家思想宣传变法思想康有为利用孔子的权威来论证资产阶级维新变法的合理性,为维新变法制造历史依据,减小变法阻力新文化运动时期受到猛烈抨击、正统地位动摇袁世凯为复辟帝制推行尊孔复古逆流,激进的资产阶级民主主义者把矛头指向儒家传统道德,提出“打倒孔家店”的口号,以宣扬资产阶级新文化,解放人们的思想“文化大革命”期间儒家思想进一步遭到批判对儒家文化进行全民的、规模最大的破坏,儒家思想在我国的影响进一步减弱深化理解明清之际的思想批判与欧洲启蒙运动的比较明清之际的思想批判欧洲启蒙运动政治条件封建专制统治空前强化,封建统治仍十分稳固,还未形成资产阶级力量进入早期资产阶级革命时代,封建统治风雨飘摇,资产阶级力量空前壮大经济条件资本主义萌芽的缓慢发展,受到封建制度束缚欧洲重商主义和殖民掠夺政策加速了资本主义手工工场的发展思想条件明清之际理学和心学成为官方哲学,八股取士和大兴文字狱使中国封建传统文化仍占统治地位欧洲的文艺复兴使资产阶级文化迅速传播,为启蒙运动奠定了基础性质本质上仍属于封建思想的范畴资产阶级反封建的思想解放运动地位没有成为当时的主流思想是17、18世纪欧洲的主流思想内容中国的思想家抨击君主专制,提倡注重实际,具有初步的民主色彩,但未明确提出建立新的社会制度,也未形成完整的理论体系批判封建制度,并为资本主义设计了一套政治方案,形成了完整的理论体系影响明清之际的民主思想对当时的封建专制起到了一定的冲击作用,但无法动摇封建统治的理论基础,没有推动中国社会的变革与转型极大地推动了欧美资产阶级革命,推动了欧洲由封建社会向资本主义社会的转变,对后来亚洲的民族民主运动也起了鼓舞作用专题二中国古代科技与文学艺术的发展历程项目科技文学艺术先秦时期开始形成具有东方特色的实用科技《诗经》和楚辞分别成为我国古代现实主义和浪漫主义文学的源头;书法、绘画等出现萌芽秦汉时期出现四大发明之一的造纸术;在数学等其他科学领域也取得了重大成就出现反映时代特色的文学形式——汉赋,书法艺术初步发展魏晋时期数学、农学成就特别突出,出现祖冲之等数学家和《齐民要术》等农学巨著特立独行的士人群体形成,推动了书法、绘画、文学等艺术的发展隋唐时期医学成就比较突出,出现药物学巨著《千金方》,火药和雕版印刷术发明科举制度扩大了知识分子队伍,推动了文学艺术的进步,唐诗代表了这一时期文学的最高水平宋元时期四大发明已全部出现,并传播到世界各地知识分子地位提高、市民阶层队伍扩大,推动了文学艺术的发展,宋词代表了这一时期文学艺术的最高成就明清时期传统科技继续发展,但未转化为近代科技随着商品经济的发展,市民文化兴起,文学、绘画、戏剧等领域出现了新的成就,小说代表了这一时期文学的最高成就深化理解古代中国的文学、书画、戏曲艺术成就所反映的时代特色1.春秋战国时期,中国社会处于变革的时代,思想领域出现“百家争鸣”的局面。孔子整理编订《诗经》作为德行教...

1、当您付费下载文档后,您只拥有了使用权限,并不意味着购买了版权,文档只能用于自身使用,不得用于其他商业用途(如 [转卖]进行直接盈利或[编辑后售卖]进行间接盈利)。
2、本站所有内容均由合作方或网友上传,本站不对文档的完整性、权威性及其观点立场正确性做任何保证或承诺!文档内容仅供研究参考,付费前请自行鉴别。
3、如文档内容存在违规,或者侵犯商业秘密、侵犯著作权等,请点击“违规举报”。

碎片内容

高考历史大一轮复习 第十二单元 中国古代的思想科技与文艺单元综合提升学案 岳麓版必修3-岳麓版高三必修3历史学案

您可能关注的文档

雨丝书吧+ 关注
实名认证
内容提供者

乐于和他人分享知识,从事历史教学,热爱教育,高度负责。

确认删除?
VIP
微信客服
  • 扫码咨询
会员Q群
  • 会员专属群点击这里加入QQ群
客服邮箱
回到顶部