电脑桌面
添加小米粒文库到电脑桌面
安装后可以在桌面快捷访问

高中历史 第6单元 中国社会主义的政治建设与祖国统一 第22课 社会主义政治建设的曲折发展学案 岳麓版必修1-岳麓版高一必修1历史学案VIP免费

高中历史 第6单元 中国社会主义的政治建设与祖国统一 第22课 社会主义政治建设的曲折发展学案 岳麓版必修1-岳麓版高一必修1历史学案_第1页
1/7
高中历史 第6单元 中国社会主义的政治建设与祖国统一 第22课 社会主义政治建设的曲折发展学案 岳麓版必修1-岳麓版高一必修1历史学案_第2页
2/7
高中历史 第6单元 中国社会主义的政治建设与祖国统一 第22课 社会主义政治建设的曲折发展学案 岳麓版必修1-岳麓版高一必修1历史学案_第3页
3/7
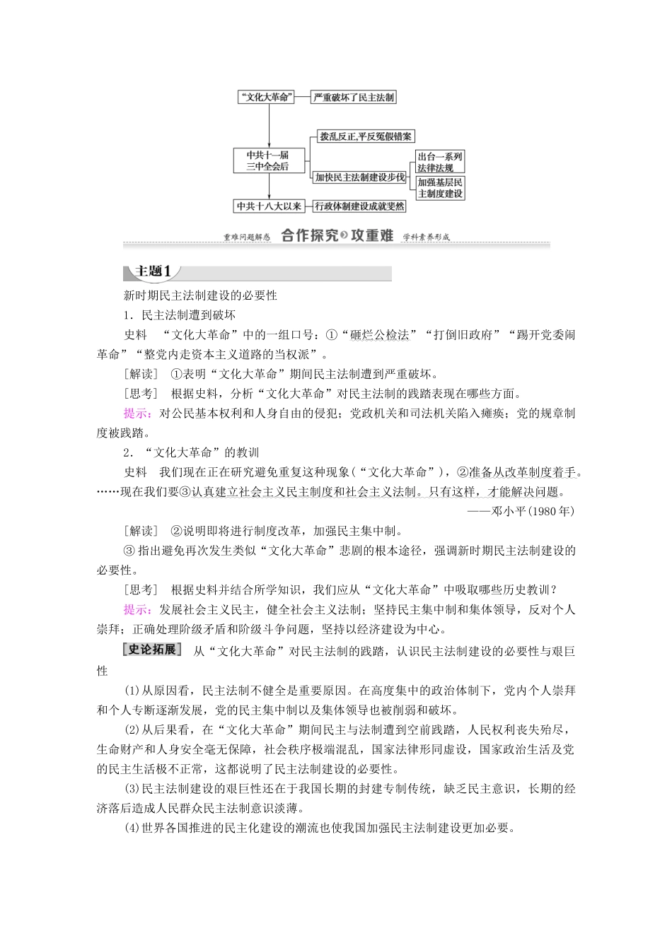
第22课社会主义政治建设的曲折发展课程标准素养解读1.了解“文化大革命”对民主法制的践踏,说明民主法制建设的必要性和艰巨性。2.列举中国共产党十一届三中全会以来我国民主与法制建设的主要成就及认识实行依法治国方略的重要意义。1.按时序梳理从“文化大革命”对民主法制的破坏到新时期民主法制的建设,认识社会主义政治建设的曲折发展。(时空观念)2.运用群众路线和实事求是的观点认识坚持社会主义民主道路和建设的重要性。(唯物史观)3.以相关史料为依据说明民主法制建设的必要性和艰巨性。(史料实证)4.改革开放以来,中国采取“增量民主”的办法,政治文明建设不断取得进步。(家国情怀)一、“文化大革命”对民主法制的破坏1.原因(1)主观上:毛泽东认为中央出了修正主义,党和国家面临资本主义复辟的危险。(2)客观上:被林彪、江青等野心家利用。(3)思想上:20世纪60年代,党内“左”倾错误的发展。2.表现(1)在全国性无政府状态下,人民的生命财产得不到任何保障。(2)造反派“全面夺权”,全国出现一元化权力机关——革命委员会,社会秩序极端混乱。(3)人民代表大会制度、多党合作和政治协商制度都遭到破坏。国家的法律形同虚设,人权被严重践踏。(4)各级党组织遭到破坏,党的规章制度被践踏,党内政治生活无法正常进行。3.影响“文化大革命”是对民主与法制的野蛮践踏,使国家民主政治建设严重倒退。二、新时期的民主法制建设1.转折:党的十一届三中全会的召开。2.成就(1)首要环节:平反“文化大革命”前后的冤假错案。(2)政治体制改革①改进人民代表大会制度和政治协商制度。②加强基层政权和基层民主建设。(3)法制建设①颁布1982年宪法。②出台了《选举法》《刑法》《刑事诉讼法》《民事诉讼法》《行政诉讼法》等各种法律法规,逐步建成了比较完备的法律体系。(4)依法治国①1997年,中国共产党“十五大”把“依法治国”确立为政治体制改革的重点。②1999年,“依法治国”被正式写入宪法,中国进入建设法治化社会的新时期。③1999年4月,全国人大常委会通过了《行政复议法》,连同以前通过的《行政诉讼法》,用法律来规范政府行为,使“民告官”有了法律保证,反映了法律面前政府与人民平等的原则。(5)十八大以来的行政体制建设党的“十八大”以来,党中央、国务院按照建立中国特色社会主义行政体制这个目标,紧紧抓住转变政府职能这个核心,持续进行简政放权,放管结合,优化服务改革,大幅削减行政审批,推进监管体制改革,提高政府服务效能。“法制”和“法治”的区别“法制”是法律制度的简称,“法治”是依法治国的简称。有法可依是依法治国的前提,依法治国必须健全社会主义法制。由“法制”到“法治”表明中国社会主义民主建设的步伐大大加快,进入建设法治化社会的新时期。三、基层民主选举1.地位:社会主义民主政治建设的基础。2.依据(1)1989年,《中华人民共和国城市居民委员会组织法》。(2)1998年,《中华人民共和国村民委员会组织法》。3.发展(1)从1988年至2003年初,全国大多数省份完成了三到四轮村委会、居委会的换届选举。(2)在农村,以民主选举、民主决策、民主管理、民主监督为核心内容的村民自治正不断扩展。4.作用(1)激发了广大农民的政治热情,保障了农民的合法权益。(2)体现了中国政府贯彻“依法治国”的精神。新时期民主法制建设的必要性1.民主法制遭到破坏史料“文化大革命”中的一组口号:①“砸烂公检法”“打倒旧政府”“踢开党委闹革命”“整党内走资本主义道路的当权派”。[解读]①表明“文化大革命”期间民主法制遭到严重破坏。[思考]根据史料,分析“文化大革命”对民主法制的践踏表现在哪些方面。提示:对公民基本权利和人身自由的侵犯;党政机关和司法机关陷入瘫痪;党的规章制度被践踏。2.“文化大革命”的教训史料我们现在正在研究避免重复这种现象(“文化大革命”),②准备从改革制度着手。……现在我们要③认真建立社会主义民主制度和社会主义法制。只有这样,才能解决问题。——邓小平(1980年)[解读]②说明即将进行制度改革,加强民主集中制。③指出避免再次发生类似“文化大革命”悲剧的根本途径,强调新时期民主法制建设...

1、当您付费下载文档后,您只拥有了使用权限,并不意味着购买了版权,文档只能用于自身使用,不得用于其他商业用途(如 [转卖]进行直接盈利或[编辑后售卖]进行间接盈利)。
2、本站所有内容均由合作方或网友上传,本站不对文档的完整性、权威性及其观点立场正确性做任何保证或承诺!文档内容仅供研究参考,付费前请自行鉴别。
3、如文档内容存在违规,或者侵犯商业秘密、侵犯著作权等,请点击“违规举报”。

碎片内容

高中历史 第6单元 中国社会主义的政治建设与祖国统一 第22课 社会主义政治建设的曲折发展学案 岳麓版必修1-岳麓版高一必修1历史学案

您可能关注的文档

确认删除?
VIP
微信客服
  • 扫码咨询
会员Q群
  • 会员专属群点击这里加入QQ群
客服邮箱
回到顶部