电脑桌面
添加小米粒文库到电脑桌面
安装后可以在桌面快捷访问

高中历史第四单元 内忧外患与中华民族的奋起 五四运动学案导学VIP免费

高中历史第四单元  内忧外患与中华民族的奋起 五四运动学案导学_第1页
1/5
高中历史第四单元  内忧外患与中华民族的奋起 五四运动学案导学_第2页
2/5
高中历史第四单元  内忧外患与中华民族的奋起 五四运动学案导学_第3页
3/5
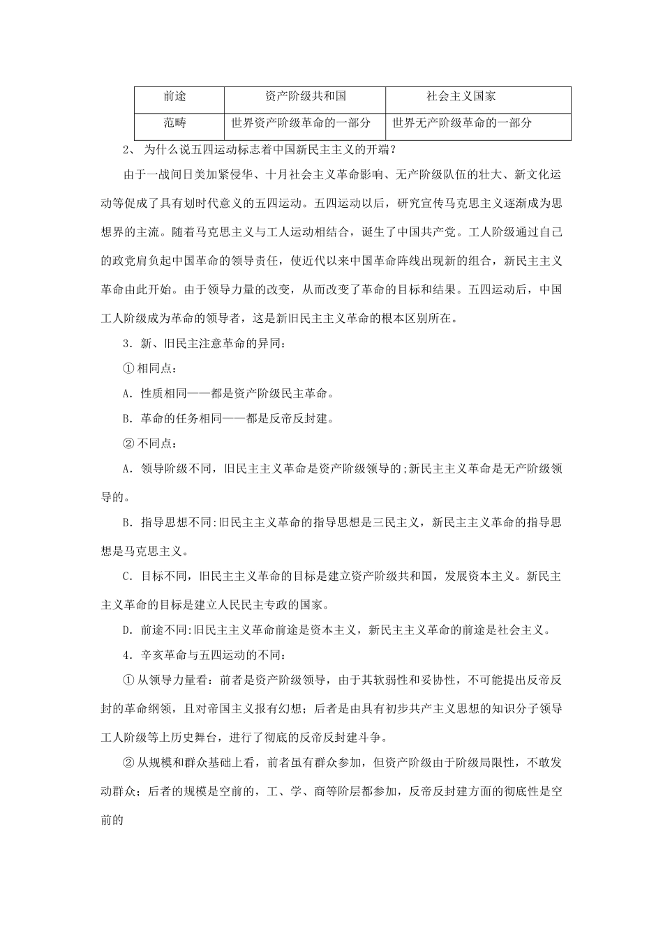
第四单元内忧外患与中华民族的奋起第16课五四运动学案导学一、教学目标:1.知识与能力:掌握五四运动发生的背景、过程和影响,记忆五四运动的口号,理解“五四精神”。2.过程于方法:联系中外史实,分析五四运动发生的国际、国内背景;通过五四运动对中国社会变革的影响的分析,理解五四运动的作用。3.情感态度和价值观:通过对本课的学习,认识到五四运动作为一次伟大的反帝反封建的爱国运动所体现的爱国精神、民主与科学精神、追求真理勇于解放的精神永远值得我们学习;体会民族精神的觉醒对国家命运和历史发展的推动作用。二、预习与思考:一、背景1.日本加快侵华①第一次世界大战爆发后,列强无暇东顾,日本趁机加快侵华步伐。②1915年,日本公使向袁世凯政府递交“二十一条”,妄图使中国沦为日本的。2.导火线——巴黎和会中国外交的失败①中国政府派出以外交总长为首的代表团出席巴黎和会,希望改变中国在国际上的屈辱地位。②欧美列强做出将在山东的一切权益转让给日本的决定,打破了中国人对帝国主义列强的幻想。二、经过1.爆发:1919年5月4日,从北京开始。2.发展:在学生爱国运动的影响下,作为独立的政治力量登上历史舞台,运动中心也由北京转移到,“”斗争把五四运动推向高潮。3.结果:斗争取得了初步的胜利,北京政府罢免了、章宗祥、的职务,拒绝在《》上签字。三、意义(五四精神)1.五四运动是一次伟大的的爱国运动,爱国主义精神贯穿运动的始终,是“五四”精神的主旋律。2.五四运动也是一场传播和的新文化运动,体现了鲜明的民主和科学精神。3.五四运动又是一场伟大的思想解放运动,体现了、的精神。4.五四运动是中国革命的开端。三、线索勾勒:1、基本线索:背景经过结果意义2、延伸探究:比较五四运动与辛亥革命的异同。A、相同点:从背景上说,都发生在半殖民地半封建社会性质加深的情况下;从性质上看,都属于资产阶级民主革命性质;从任务及斗争对象看,都面临着反帝反封建的任务,斗争的矛头指向帝国主义在华代理人。B、不同点:从世界历史的角度看,由于两者所处的时代不同,辛亥革命属于世界资产阶级革命的范畴;五四运动属于世界无产阶级革命的一部分。从指导思想看,辛亥革命以三民主以为指导思想,以建立资产阶级共和国为政治目标;五四运动以马克思主义为指导思想。从领导阶级看,辛亥革命是资产阶级;五四运动是无产阶级。从群众基础看,辛亥革命由于缺乏彻底的革命纲领和彻底的土地革命纲领不能得到群众的拥护;五四运动则有广泛的群众基础。从革命的结果和前途看,辛亥革命结束了两千多年的封建帝制,建立了中华民国,但革命果实最终被袁世凯窃取,旧民主主义革命以失败而告终;五四运动是一次彻底的反帝反封建的爱国运动,揭开了新民主主义革命的篇章。四、重点难点:1、新旧民主主义革命的对比名称旧民主主义革命新民主主义革命革命任务反帝反封建革命性质资产阶级民主革命社会性质都处在半殖民地半封建社会领导阶级资产阶级无产阶级依靠力量脱离农工依靠农工指导思想三民主义马克思主义前途资产阶级共和国社会主义国家范畴世界资产阶级革命的一部分世界无产阶级革命的一部分2、为什么说五四运动标志着中国新民主主义的开端?由于一战间日美加紧侵华、十月社会主义革命影响、无产阶级队伍的壮大、新文化运动等促成了具有划时代意义的五四运动。五四运动以后,研究宣传马克思主义逐渐成为思想界的主流。随着马克思主义与工人运动相结合,诞生了中国共产党。工人阶级通过自己的政党肩负起中国革命的领导责任,使近代以来中国革命阵线出现新的组合,新民主主义革命由此开始。由于领导力量的改变,从而改变了革命的目标和结果。五四运动后,中国工人阶级成为革命的领导者,这是新旧民主主义革命的根本区别所在。3.新、旧民主注意革命的异同:①相同点:A.性质相同——都是资产阶级民主革命。B.革命的任务相同——都是反帝反封建。②不同点:A.领导阶级不同,旧民主主义革命是资产阶级领导的;新民主主义革命是无产阶级领导的。B.指导思想不同:旧民主主义革命的指导思想是三民主义,新民主主义革命的指导思想是马克思主义。C.目标不...

1、当您付费下载文档后,您只拥有了使用权限,并不意味着购买了版权,文档只能用于自身使用,不得用于其他商业用途(如 [转卖]进行直接盈利或[编辑后售卖]进行间接盈利)。
2、本站所有内容均由合作方或网友上传,本站不对文档的完整性、权威性及其观点立场正确性做任何保证或承诺!文档内容仅供研究参考,付费前请自行鉴别。
3、如文档内容存在违规,或者侵犯商业秘密、侵犯著作权等,请点击“违规举报”。

碎片内容

高中历史第四单元 内忧外患与中华民族的奋起 五四运动学案导学

您可能关注的文档

雨丝书吧+ 关注
实名认证
内容提供者

乐于和他人分享知识,从事历史教学,热爱教育,高度负责。

确认删除?
VIP
微信客服
  • 扫码咨询
会员Q群
  • 会员专属群点击这里加入QQ群
客服邮箱
回到顶部