电脑桌面
添加小米粒文库到电脑桌面
安装后可以在桌面快捷访问

概率统计期望方差专项复习VIP免费

概率统计期望方差专项复习_第1页
1/7
概率统计期望方差专项复习_第2页
2/7
概率统计期望方差专项复习_第3页
3/7
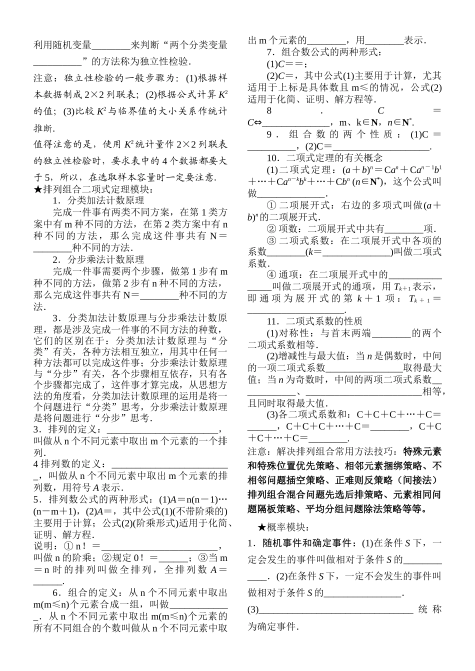
统计、概率、期望、方差、排列组合复习一统计:★随机抽样:1.简单随机抽样(1)定义:设一个总体含有N个个体,从中____________抽取n个个体作为样本(n≤N),如果每次抽取时总体内的各个个体被抽到的机会都________,就把这种抽样方法叫做简单随机抽样.(2)最常用的简单随机抽样的方法:__________和______________.2.系统抽样的步骤假设要从容量为N的总体中抽取容量为n的样本.(1)先将总体的N个个体________;(2)确定______________,对编号进行________,当(n是样本容量)是整数时,取k=;(3)在第1段用__________________确定第一个个体编号l(l≤k);(4)按照一定的规则抽取样本,通常是将l加上间隔k得到第2个个体编号____________,再加k得到第3个个体编号________,依次进行下去,直到获取整个样本.3.分层抽样(1)定义:在抽样时,将总体分成____________的层,然后按照____________,从各层独立地抽取一定数量的个体,将各层取出的个体合在一起作为样本,这种抽样方法叫做分层抽样.(2)分层抽样的应用范围:当总体是由________________________组成时往往选用分层抽样.★用样本估计总体:1.频率分布直方图(1)通常我们对总体作出的估计一般分成两种,一种是用______________________,另一种是用________________________________.(2)在频率分布直方图中,纵轴表示________,数据落在各小组内的频率用________________________表示,各小长方形的面积总和等于______.(3)连接频率分布直方图中各小长方形上端的中点,就得到频率分布折线图随着______________的增加,作图时所分的________增加,组距减小,相应的频率分布折线图就会越来越接近于一条光滑的曲线,统计中称之为__________________,它能够更加精细的反映出____________________.(4)当样本数据较少时,用茎叶图表示数据的效果较好,它不但可以_______,而且__________________,给数据的________和________都带来方便.2.用样本的数字特征估计总体的数字特征(1)众数、中位数、平均数众数:在一组数据中,出现次数________的数据叫做这组数据的众数.中位数:将一组数据按大小依次排列把处在__________位置的一个数据(或最中间两个数据的平均数)叫做这组数据的中位数.平均数:样本数据的算术平均数,即=____________________________________在频率分布直方图中,众数的估计值是中点的横坐标,平均数的估计值等于每个小矩形的面积乘以小矩形底边中点的,中位数左边和右边的直方图的面积应该________.(2)样本方差、标准差s=,其中xn是样本数据的第n项,n是________,是__________________________.__________是反映总体波动大小的特征数,样本方差是标准差的________.通常用样本方差估计总体方差,当_________________________时,样本方差很接近总体方差.注意:作频率分布直方图的步骤(1)求极差;(2)确定组距和组数;(3)将数据分组;(4)列频率分布表;(5)画频率分布直方图.频率分布直方图能很容易地表示大量数据,非常直观地表明分布的形状.★1.两个变量的线性相关(1)正相关:在散点图中,点散布在从__________到__________的区域,对于两个变量的这种相关关系,我们将它称为正相关.(2)负相关:在散点图中,点散布在从__________到__________的区域,两个变量的这种相关关系称为负相关.(3)线性相关关系、回归直线如果散点图中点的分布从整体上看大致在__________,就称这两个变量之间具有线性相关关系,这条直线叫做回归直线.2.回归方程(1)最小二乘法:求回归直线,使得样本数据的点到它的________________________的方法叫做最小二乘法.(2)回归方程:方程y=bx+a是两个具有线性相关关系的变量的一组数据(x1,y1),(x2,y2),…,(xn,yn)的回归方程,其中a,b是待定参数.b==a=3.回归分析(1)定义:对具有____________的两个变量进行统计分析的一种常用方法.(2)样本点的中心对于一组具有线性相关关系的数据(x1,y1),(x2,y2),…,(xn,yn),其回归直线y=bx+a其中=____________,=____________,____________称为样本点的中心.(3)相关系数①r==;②当r>0时,表明两个变量__________;...

1、当您付费下载文档后,您只拥有了使用权限,并不意味着购买了版权,文档只能用于自身使用,不得用于其他商业用途(如 [转卖]进行直接盈利或[编辑后售卖]进行间接盈利)。
2、本站所有内容均由合作方或网友上传,本站不对文档的完整性、权威性及其观点立场正确性做任何保证或承诺!文档内容仅供研究参考,付费前请自行鉴别。
3、如文档内容存在违规,或者侵犯商业秘密、侵犯著作权等,请点击“违规举报”。

碎片内容

概率统计期望方差专项复习

您可能关注的文档

精品文库+ 关注
实名认证
内容提供者

中小学课件教案大全

相关文档

确认删除?
VIP
微信客服
  • 扫码咨询
会员Q群
  • 会员专属群点击这里加入QQ群
客服邮箱
回到顶部