电脑桌面
添加小米粒文库到电脑桌面
安装后可以在桌面快捷访问

地下室坡道施工方案VIP免费

地下室坡道施工方案_第1页
1/10
地下室坡道施工方案_第2页
2/10
地下室坡道施工方案_第3页
3/10
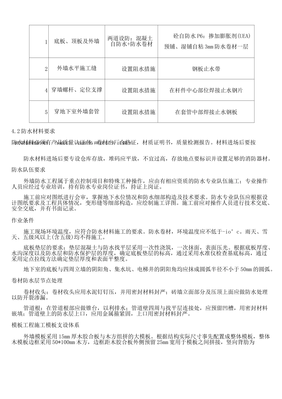
第一章编制依据1、主要规范序号类另U规范、规程名称编号1国家建筑地基基础工程施工质量验收规范GB50202-20022地下工程防水技术规范GB50108-20023混凝土结构工程施工质量验收规范GB50204-20024工程测量规范GB50026-936建筑地面工程施工质量验收规范GB50209-20027建筑装饰装修工程质量验收规范GB50201-20018建筑电气安装工程质量验收规范GB50303-200210民用建筑工程室内环境污染控制规范GB50325-200112建设工程项目管理规范GB/T50326-20012、施工图纸第二章工程概况:本工程为西宁火车站综合改造工程(地下空间)11标段新增8#坡道结构工程,工程位于青海省西宁市,工程新建纵坡长63.8米、宽6.75米坡道一处,坡道结构采用全埋地下室箱型结构。8#坡道,出入口在45-46轴标高-10.30米和51-52轴标高-6.10米处,坡道宽5.7米,混凝土垫层米用CIO素混凝土,坡道米用C30砼,抗渗等级P8。第三章施工准备1.技术准备1.1图纸、图集、规范、规程等资料准备技术部门组织生产、质量、预算等部门及其他相关人员认真会审图纸后,提前收集有关图集、规范、标准等,统一编号发放给有关人员。熟悉图纸,与设计及监理进行图纸会审,尽量把图纸中的技术问题在施工之前解决,并及时办理设计变更或洽商。确保施工图纸在建筑、结构及机电专业交叉方面无重大矛盾,使个专业施工得以顺利进行。与设计院积极沟通,在不违背本工程整体建筑设计效果和设计规范的基础上,配合设计院做深化设计工作,尽可能降低制造成本和施工难度。1.2器具准备由项目计量员编制工序检验计量流程图,列出项目经理部需要配备的计量器具和各分包单位需要配备的计量器具,对项目已有的器具进行检测,缺少的到合格的供应单位购买,并由计量员检测后编号发放,需分包单位配备的器具,在分包进场后由计量员负责监督落实。1.3生产准备1、测量放线。根据施工图纸和建设单位提供的坐标点、水准点、进行闭合复测。核实准确无误后,根据土方开挖平面图测设出土方边线,复核无误后办理预检手续并请监理验收,验收合格后方可进行土方开挖。2、施工环境协调。施工前应会同建设单位与交通。城管、环卫等地方政府部门取得联系,并办理有关相应的文件。3、积极组织人、机、料进场。第四章劳动力计划1.主要劳动力计划对劳动力实行专业化组织,按不同工种、不同施工部位来划分作业班组,使专业班组从事性质相同的工作,提高操作的熟练程度和劳动生产率,以确保工程施工质量和施工进度。施工中根据工程各阶段施工配置劳动力,并根据施工生产情况及时调配相应专业劳动力,对劳动力实行动态管理。汽车坡道施工期间拟投入的各种劳动力:测量工2人,力工10人,瓦工8人,砼工2人,防水工2人,钢筋工10人,木工15人,架子工2人,电工2人。第五章主要分部分项工程施工方法及技术措施1.施工缝留设底板上外墙水平施工缝留设在底板顶标高以上300mm处,外墙水平施工缝设置钢板止水带。侧墙和顶板一次性浇筑混凝土,不留设施工缝。坡道出入口与地下室底板和外墙施工缝设置钢板和橡胶止水带,施工时认真处理好接茬处砼,按要求植筋,墙体四周安放橡胶止水胶条(膨胀止水胶条),外侧仔细做预铺、湿铺自粘3+3mm厚防水卷材,坡道出入口与地下室外墙体衔接处做防水铺贴附加层,防止漏水。2.施工工序测量放线一砖胎模砌筑一底梁、板施工一底板防水卷材施工一防水保护层浇筑一测量放线一底板钢筋绑扎f底板砼浇筑f底板砼养护f测量放线f脚手架搭设f地下室外墙坡道出入口处墙体没预留钢筋处植筋一地下室外墙坡道口四周安放橡胶止水胶条一墙钢筋绑扎一墙顶板模板支设一顶板钢筋绑扎一墙、板混凝土浇筑一墙、板砼养护一墙外模板拆除一外墙、顶板卷材防水施工一防水保护层施工一砼养护3.钻孔灌注桩基础4.底板、顶板及外墙防水施工4.1防水设防体系号序设防部位设防体系设防做法要求抽样检验,合格后,并报监理认可方可施工。1底板、顶板及外墙两道设防:混凝土自防水+防水卷材砼自防水P6:掺加膨胀剂(UEA)预铺、湿铺自粘3mm防水卷材一层2外墙水平施工缝设置阻水措施钢板止水带4穿墙螺杆、定位支撑设置阻水措施在杆件中心部位焊接止水钢片5穿地下室外墙套管设置阻水措施在套管中部焊接...

1、当您付费下载文档后,您只拥有了使用权限,并不意味着购买了版权,文档只能用于自身使用,不得用于其他商业用途(如 [转卖]进行直接盈利或[编辑后售卖]进行间接盈利)。
2、本站所有内容均由合作方或网友上传,本站不对文档的完整性、权威性及其观点立场正确性做任何保证或承诺!文档内容仅供研究参考,付费前请自行鉴别。
3、如文档内容存在违规,或者侵犯商业秘密、侵犯著作权等,请点击“违规举报”。

碎片内容

地下室坡道施工方案

您可能关注的文档

确认删除?
VIP
微信客服
  • 扫码咨询
会员Q群
  • 会员专属群点击这里加入QQ群
客服邮箱
回到顶部