电脑桌面
添加小米粒文库到电脑桌面
安装后可以在桌面快捷访问

网络工程师计算题VIP免费

网络工程师计算题_第1页
1/6
网络工程师计算题_第2页
2/6
网络工程师计算题_第3页
3/6
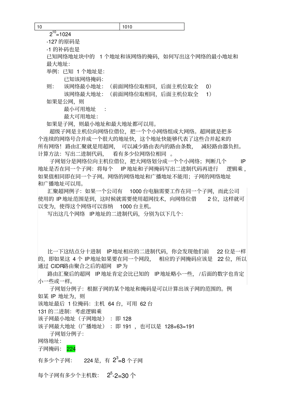
1.各种进制转换、原码反码补码转换、内存芯片容量计算:R进制转十进制:(234.01)8=(2*82+3*81+4*80+0*8-1+1*8-2)10十进制转R进制:除以R取余法二进制和八进制的转换:将每个8进制数转为3位二进制数二进制和16进制的转换:将每个16进制数转为4位二进制数两个16进制数如何相加:直接进行相对应的位的相加。两个16进制数如何异或:转为二进制,相对应位异或,再转为16进制。原码:将一个整数写成二进制并加符号位就是原码。符号位最高位0为正1为负。反码:正数的反码就是原码;负数的反码是除符号位外每一位取反。补码:正数的补码就是原码;负数的补码是反码+1。移码:符号位和补码相反。逻辑异或的公式:相同逻辑变量异或结果为0;相异逻辑变量异或结果为1。0⊕0或1⊕1=00⊕1或1⊕0=12.海明校验码、CRC校验码的计算海明码:2^校验位>=数据位+1海明码纠正X位错误,需要2X+1位冗余位3.信道的理想数据速率计算;最大数据速率计算理想数据速率=带宽*2*log2码元种类最大数据速率=带宽*log21+信噪比=带宽*log21+10分贝数/10信道波特率=带宽*2卫星传输的延时是270ms信息速率=码元速率*log2进制电缆速度是光速的三分之二。总时延=传播时延+发送时延+排队时延数据传播时延s=数据帧长度b/数据传输速率bps信号传播时延μs=两点间距离m/信号传播速度m/μs。信号传播速度是20万公里/秒即200mμ/s。4.路由汇聚计算方法:写出二进制代码,看有多少位网络位相同5.子网划分计算方法:将每个IP和掩码进行逻辑乘,值相同就在同一个子网常见十进制二进制711115111112711111111281922242402482522542552^n1后面n个0101010210=1024-127的原码是-1的补码也是已知网络地址块中的1个地址和该网络的掩码,如何写出这个网络的最小地址和最大地址:举例:已知1个地址是:已知该网络掩码:则:该网络最小地址:(前面网络位取相同,后面主机位取全0)该网络最大地址:(前面网络位取相同,后面主机位取全1)如果是公网,则最小可用地址:最大可用地址:如果是子网,则最小地址和最大地址都可以用。超级子网是主机位向网络位借位,把一个个小网络组成大网络。超网就是把多个连续的网络号合并成一个很大的地址快,这个地址快能够代表了这些合并起来的所有网络!路由汇聚就是用超网,可以减少路由表内的路由条数,减轻路由器负担。计算方法:写出二进制代码,看有多少位网络位相同。子网划分是网络位向主机位借位,把大网络划分成一个个小网络;判断几个IP地址是否在同一个子网:将每个IP地址和子网掩码写出二进制代码再进行逻辑乘,如果值相同即在同一个子网。网络的网络地址和广播地址不能用;子网的网络地址和广播地址可以用。汇聚超网例子:如果一个公司有1000台电脑需要工作在同一个子网,而此公司使用的IP地址范围是到,这时候就需要使用超网技术,向网络位借2位,这样就可以变为,使得这个网络可以容纳1000台主机。写出这几个网络IP地址的二进制代码,分别为以下几个:比一下这结点分十进制IP地址相应的二进制代码,你会发现他们前22位是一样的,即如果这4个IP地址如果要在同一个网段,相应的子网掩码应该是22位,所以通过CIDR路由聚合之后的超网IP为路由汇聚后的超网IP地址肯定会比已知的IP地址略小一些,/后面的数字也肯定小一些或一样。子网划分例子:根据子网的某个地址和掩码是可以计算出该子网的范围的。例如某IP地址为,则该地址最后1位掩码:主机64台,可用62台131的二进制:考虑逻辑乘该子网最小地址(子网地址):即128该子网最大地址(广播地址):即191,也可以是128+63=191子网划分例子:网络地址:子网掩码:224有多少个子网:224是,有23=8个子网每个子网有多少个主机数:25-2=30个合法的子网有哪些:增量为256-224=32。子网有0、32、64、96、128、160、192、224。(从0开始,增量为32)每个子网的广播地址:下一个子网号前面的地址每个子网的可用地址:子网地址和广播地址之间的地址●若某计算机系统由两个部件串联构成,其中一个部件的失效率为7×10-6/小时,若不考虑其他因素的影响,并要求计算机系统的平均故障间隔时间为105小时,则另一个部件的失效率应为(1)/小时。(1)A.2×1...

1、当您付费下载文档后,您只拥有了使用权限,并不意味着购买了版权,文档只能用于自身使用,不得用于其他商业用途(如 [转卖]进行直接盈利或[编辑后售卖]进行间接盈利)。
2、本站所有内容均由合作方或网友上传,本站不对文档的完整性、权威性及其观点立场正确性做任何保证或承诺!文档内容仅供研究参考,付费前请自行鉴别。
3、如文档内容存在违规,或者侵犯商业秘密、侵犯著作权等,请点击“违规举报”。

碎片内容

网络工程师计算题

您可能关注的文档

确认删除?
VIP
微信客服
  • 扫码咨询
会员Q群
  • 会员专属群点击这里加入QQ群
客服邮箱
回到顶部