电脑桌面
添加小米粒文库到电脑桌面
安装后可以在桌面快捷访问

西药药二口诀VIP免费

西药药二口诀_第1页
1/9
西药药二口诀_第2页
2/9
西药药二口诀_第3页
3/9
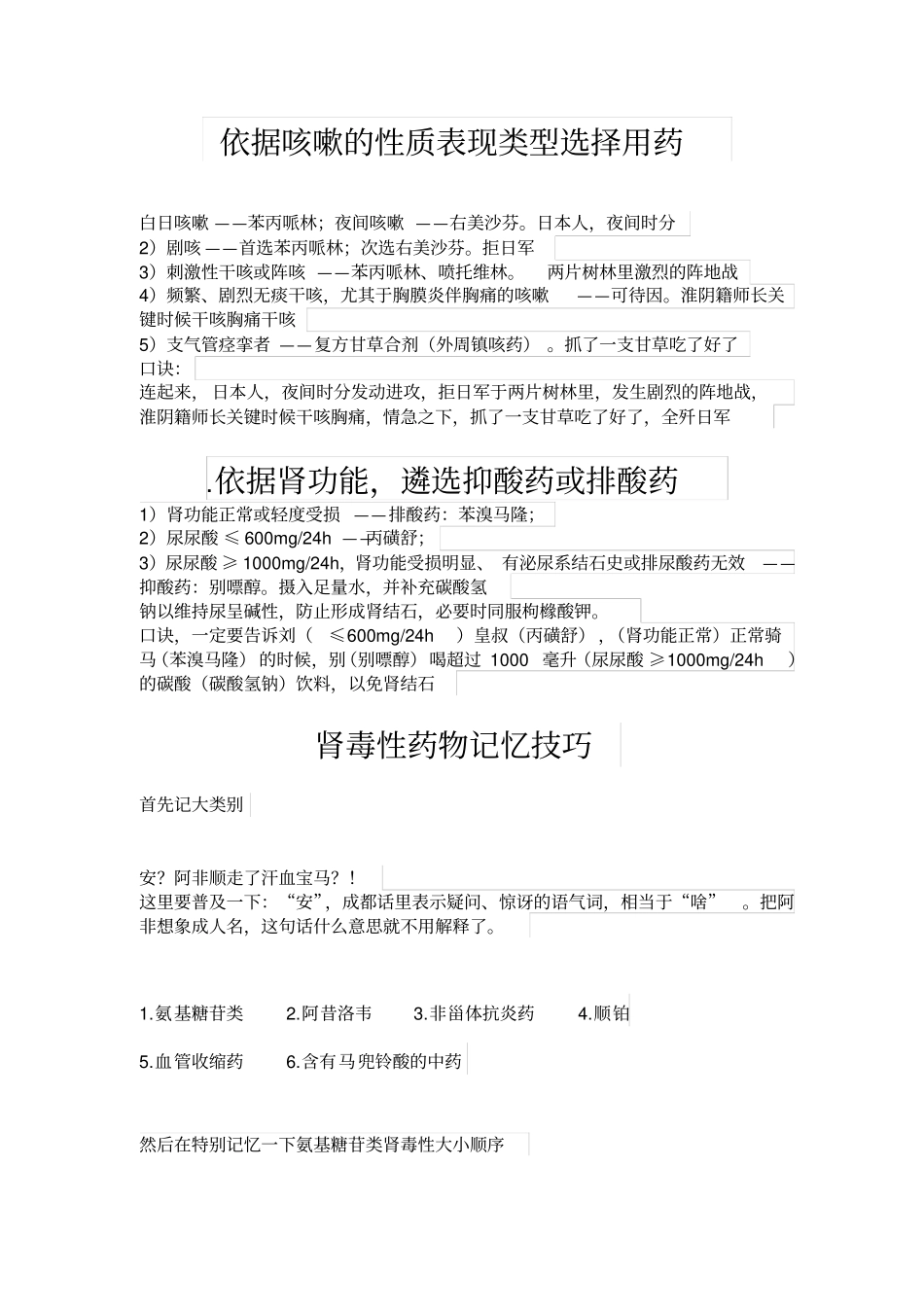
依据咳嗽的性质表现类型选择用药白日咳嗽——苯丙哌林;夜间咳嗽——右美沙芬。日本人,夜间时分2)剧咳——首选苯丙哌林;次选右美沙芬。拒日军3)刺激性干咳或阵咳——苯丙哌林、喷托维林。两片树林里激烈的阵地战4)频繁、剧烈无痰干咳,尤其于胸膜炎伴胸痛的咳嗽——可待因。淮阴籍师长关键时候干咳胸痛干咳5)支气管痉挛者——复方甘草合剂(外周镇咳药)。抓了一支甘草吃了好了口诀:连起来,日本人,夜间时分发动进攻,拒日军于两片树林里,发生剧烈的阵地战,淮阴籍师长关键时候干咳胸痛,情急之下,抓了一支甘草吃了好了,全歼日军.依据肾功能,遴选抑酸药或排酸药1)肾功能正常或轻度受损——排酸药:苯溴马隆;2)尿尿酸≤600mg/24h——丙磺舒;3)尿尿酸≥1000mg/24h,肾功能受损明显、有泌尿系结石史或排尿酸药无效——抑酸药:别嘌醇。摄入足量水,并补充碳酸氢钠以维持尿呈碱性,防止形成肾结石,必要时同服枸橼酸钾。口诀,一定要告诉刘(≤600mg/24h)皇叔(丙磺舒),(肾功能正常)正常骑马(苯溴马隆)的时候,别(别嘌醇)喝超过1000毫升(尿尿酸≥1000mg/24h)的碳酸(碳酸氢钠)饮料,以免肾结石肾毒性药物记忆技巧首先记大类别安?阿非顺走了汗血宝马?!这里要普及一下:“安”,成都话里表示疑问、惊讶的语气词,相当于“啥”。把阿非想象成人名,这句话什么意思就不用解释了。1.氨基糖苷类2.阿昔洛韦3.非甾体抗炎药4.顺铂5.血管收缩药6.含有马兜铃酸的中药然后在特别记忆一下氨基糖苷类肾毒性大小顺序胜新阿庆!妥不?来联袂。这句话想象为,政府领导开会。阿庆假设为一个地名。甲地方政府官员口号,胜新阿庆!问乙,妥不妥?乙地方官员表示支持,决定联袂。肾毒性大小:新霉素>阿米卡星>庆大霉素>妥布霉素>奈替米星>链霉素药学知识二★★★重要考点之胰岛素分类口诀胰岛素分好几种:佛门达赖超短命,(门冬胰岛素、赖脯胰岛素)短效中性常可溶;蛋白锌分低精精,前者中效后长效,甘地影响超级长。(联系印度的圣雄“甘地”,懂历史的都知道。甘精胰岛素和地特胰岛素)预混胰岛双时相,短效长效两作用。一首诗记住各代头孢,方便简单一拉安便后坐林梦多忽醒真可恶他定一曲塞哌酮碧螺春比乌茶香拉:头孢拉定;安便:头孢氨苄;坐林:头孢唑啉梦多:头孢孟多;忽(与呋谐音)醒:头孢呋辛;可恶:头孢克洛他定:头孢他定;曲:头孢曲松;塞:头孢噻肟;哌酮:头孢哌酮碧螺:头孢匹罗;比乌:头孢吡乌。记忆要点:想象一个武林高手坐在林中拉大便,然后一到夜晚经常多梦忽醒,遥想他曾经的一首曲子赛过他的师兄哌酮,然后回味起碧螺春的味道比乌茶还要香。一拉定唑、啉氨苄一代四种:头孢拉定、头孢唑林、头孢氨苄、头孢羟氨苄二呋孟替、克丙烯二代五种:头孢呋辛、头孢孟多、头孢替啶、头孢克洛、头孢丙烯三肟他啶、哌曲松三代六种:头孢噻肟、头孢克肟、头孢泊肟、头孢他啶、头孢哌酮、头孢曲松四代吡肟、骑匹马四代二种:头孢吡肟、头孢匹罗五代洛林、托罗普五代三种:头孢洛林、头孢托罗、头孢吡普抗生素总口诀(包含作用机制、分类、不良反应、剂量作用、主要适用症青头万考壁,多制两酮膜;氨基四环3,氯大林可5;喹酮逆回旋,磺胺争叶酸。链葡球菌草,青梅首选好;白喉碳气疽,梅毒破伤归;妥布链庆大,阿米奈替星;一日一剂服,致肌肾耳毒;链解鼠核兔,大观必治淋;四环金土霉,多西米诺美;牙黄皮敏肝,一日四体三;氯霉甲砜随,双硫灰骨髓;伤寒脑膜眼,三越血脑眼;红克罗阿泰,肠肝心耳怠;一阿克红三,口幽青霉代;林可克林补,厌氧阳球谱;三剂转氨升,肌阻关节骨;沙星需厌氧,孕妇十八躺;一日一剂服,尿呼胃皮骨;腱光枢血糖,QT延时长。说明:青霉素类、头孢类、万古霉素、替考拉宁作用于细胞壁,多黏菌素、制霉素、两性霉素、酮康唑作用于细胞膜氨基糖苷类、四环类作用于蛋白质30S基团,氯霉素、大环内酯类、林可酰胺类作用于蛋白质50S基团喹诺酮类作用于DNA拓扑异构酶和回旋酶,磺胺类主要竞争性占据二氢叶酸合成酶一代表浓度依赖型,三代表时间依赖型四体三表示支原体、衣原体、立克次体、螺旋体、霍乱菌、布鲁氏菌、肉芽杆菌氯...

1、当您付费下载文档后,您只拥有了使用权限,并不意味着购买了版权,文档只能用于自身使用,不得用于其他商业用途(如 [转卖]进行直接盈利或[编辑后售卖]进行间接盈利)。
2、本站所有内容均由合作方或网友上传,本站不对文档的完整性、权威性及其观点立场正确性做任何保证或承诺!文档内容仅供研究参考,付费前请自行鉴别。
3、如文档内容存在违规,或者侵犯商业秘密、侵犯著作权等,请点击“违规举报”。

碎片内容

西药药二口诀

确认删除?
VIP
微信客服
  • 扫码咨询
会员Q群
  • 会员专属群点击这里加入QQ群
客服邮箱
回到顶部