电脑桌面
添加小米粒文库到电脑桌面
安装后可以在桌面快捷访问

2012高三化学一轮复习-基本理论测试-VIP免费

2012高三化学一轮复习-基本理论测试-_第1页
1/10
2012高三化学一轮复习-基本理论测试-_第2页
2/10
2012高三化学一轮复习-基本理论测试-_第3页
3/10
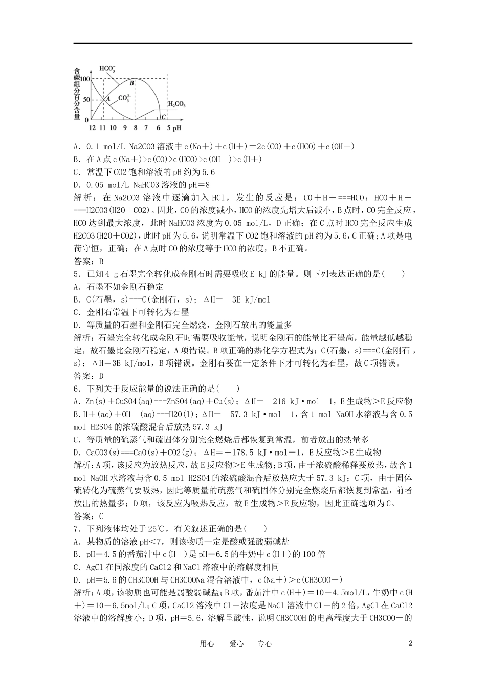
基本理论专题检测(时间:90分钟满分:100分)一、选择题(本题包括17小题,1~5题每题2分,6~17题每题3分,共46分)1.铅蓄电池在现代生活中有广泛应用,其电极材料是Pb和PbO2,电解液是硫酸溶液。现用铅蓄电池电解饱和硫酸钠溶液一段时间,假设电解时温度不变且用惰性电极,下列说法正确的是()A.蓄电池放电时,每消耗0.1molPb,共生成0.1molPbSO4B.电解硫酸钠溶液时的阳极反应式为:4OH--4e-===2H2O+O2↑C.电解后,硫酸钠溶液中有晶体析出,但c(Na2SO4)会变小D.蓄电池放电一段时间后其电解液中H2SO4的浓度、密度都变小解析:铅蓄电池总反应为Pb+PbO2+2H2SO4===2PbSO4+2H2O,因此A项蓄电池放电时,每消耗0.1molPb,共生成0.2molPbSO4;D项蓄电池放电一段时间后其电解液中H2SO4的浓度、密度都变小;B项电解硫酸钠溶液时的阳极发生氧化反应,OH-失电子,故B项正确;C项电解硫酸钠溶液实质是电解水,因此饱和硫酸钠溶液中水减少有晶体析出,但c(Na2SO4)不会变。答案:BD2.某学生欲完成反应2HCl+2Ag===2AgCl↓+H2↑而设计了下列四个实验,你认为可行的是()解析:题给反应是一个不能自发进行的氧化还原反应,必须借助电解手段才能使之发生。B、D两装置不是电解池,显然不能使之发生;A装置是电解池,但Ag棒作阴极而不参与反应,其电解池反应不是题给反应,A装置不能使题给反应发生;C装置是电解池,Ag棒作阳极而参与反应,其电解池反应是题给的反应,C装置能使题给的反应发生。答案:C3.已知25℃、101kPa时,乙烯和乙炔(C2H2)燃烧的热化学方程式分别为C2H4(g)+3O2(g)===2CO2(g)+2H2O(l)ΔH=-1411kJ·mol-12C2H2(g)+5O2(g)===4CO2(g)+2H2O(l);ΔH=-2600kJ·mol-1又知燃烧时火焰的温度乙炔高于乙烯。据此,下列说法不正确的是()A.物质的燃烧热越大,火焰温度越高B.相同条件下等体积乙烯和乙炔完全燃烧时,乙炔放热较少C.25℃、101kPa时,1mol乙烯完全燃烧生成气态产物时,放出的热量小于1411kJD.乙炔的燃烧热为1300kJ·mol-1解析:C2H4的燃烧热为1411kJ·mol-1,C2H2的燃烧热为1300kJ·mol-1,而乙炔燃烧的火焰温度高于乙烯,A项错误。答案:A4.常温下在20mL0.1mol/LNa2CO3溶液中逐渐滴加入0.1mol/LHCl溶液40mL,溶液的pH逐渐降低,此时溶液中含碳元素的微粒物质的量浓度的百分含量(纵轴)也发生变化(CO2因逸出未画出),如图所示,下列说法不正确的是()用心爱心专心1A.0.1mol/LNa2CO3溶液中c(Na+)+c(H+)=2c(CO)+c(HCO)+c(OH-)B.在A点c(Na+)>c(CO)>c(HCO)>c(OH-)>c(H+)C.常温下CO2饱和溶液的pH约为5.6D.0.05mol/LNaHCO3溶液的pH=8解析:在Na2CO3溶液中逐滴加入HCl,发生的反应是:CO+H+===HCO;HCO+H+===H2CO3(H2O+CO2)。因此,CO的浓度减小,HCO的浓度先增大后减小,B点时,CO完全反应,HCO达到最大浓度,此时NaHCO3浓度为0.05mol/L,D正确;在C点时HCO完全反应生成H2CO3(H2O+CO2),此时pH为5.6,说明常温下CO2饱和溶液的pH约为5.6,C正确;A项是电荷守恒,正确;在A点时CO的浓度等于HCO的浓度,B不正确。答案:B5.已知4g石墨完全转化成金刚石时需要吸收EkJ的能量。则下列表达正确的是()A.石墨不如金刚石稳定B.C(石墨,s)===C(金刚石,s);ΔH=-3EkJ/molC.金刚石常温下可转化为石墨D.等质量的石墨和金刚石完全燃烧,金刚石放出的能量多解析:石墨完全转化成金刚石时需要吸收能量,说明金刚石的能量比石墨高,能量越低越稳定,故石墨比金刚石稳定,A项错误。B项正确的热化学方程式为:C(石墨,s)===C(金刚石,s);ΔH=3EkJ/mol,B项错误。金刚石要在一定条件下才可转化为石墨,故C项错误。答案:D6.下列关于反应能量的说法正确的是()A.Zn(s)+CuSO4(aq)===ZnSO4(aq)+Cu(s);ΔH=-216kJ·mol-1,E生成物>E反应物B.H+(aq)+OH-(aq)===H2O(l);ΔH=-57.3kJ·mol-1,含1molNaOH水溶液与含0.5molH2SO4的浓硫酸混合后放热57.3kJC.等质量的硫蒸气和硫固体分别完全燃烧后都恢复到常温,前者放出的热量多D.CaCO3(s)===CaO(s)+CO2(g);ΔH=+178.5kJ·mol-1,E反应物>E生成物解析:A项,该反应为放热反应,故E反应...

1、当您付费下载文档后,您只拥有了使用权限,并不意味着购买了版权,文档只能用于自身使用,不得用于其他商业用途(如 [转卖]进行直接盈利或[编辑后售卖]进行间接盈利)。
2、本站所有内容均由合作方或网友上传,本站不对文档的完整性、权威性及其观点立场正确性做任何保证或承诺!文档内容仅供研究参考,付费前请自行鉴别。
3、如文档内容存在违规,或者侵犯商业秘密、侵犯著作权等,请点击“违规举报”。

碎片内容

2012高三化学一轮复习-基本理论测试-

您可能关注的文档

确认删除?
VIP
微信客服
  • 扫码咨询
会员Q群
  • 会员专属群点击这里加入QQ群
客服邮箱
回到顶部