电脑桌面
添加小米粒文库到电脑桌面
安装后可以在桌面快捷访问

机械基础填空题VIP免费

机械基础填空题_第1页
1/5
机械基础填空题_第2页
2/5
机械基础填空题_第3页
3/5
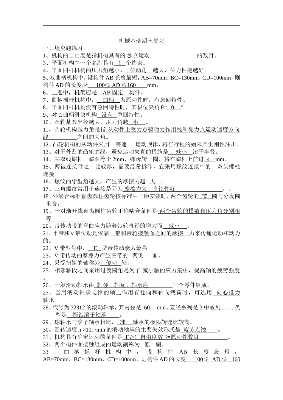
机械基础期末复习一、填空题练习1、机构的自由度是指机构具有的独立运动的数目。3、平面机构中一个高副具有1个约束。4、平面四杆机构的压力角越小、传动角越大,传力性能越好。5、双曲柄机构中,设构件AB长度最短,AB=70mm,BC=130mm,CD=100mm,则构件AD的长度应100≤AD≤160mm;6、上题中,机架应是AB固定构件。7、曲柄摇杆机构中,曲柄为原动件时,有急回特性。8、平面四杆机构没有急回特性时,其极位夹角θ=0°9、对心曲柄滑块机构没有急回特性。10、凸轮基圆半径越大,压力角越小。11、凸轮机构压力角是指从动件上受力点驱动力作用线和受力点运动速度方向线之间的夹角。12、凸轮机构的从动件采用等速运动规律,将在行程的始末产生刚性冲击。13、对于外凸的凸轮廓线,避免运动失真的措施是减小滚子半径。14、某双线螺杆,螺距等于2mm,螺母转一圈,将在螺杆上前进4mm。15、两被连接件之一比较厚,需要经常拆卸,宜采用螺纹连接中的双头螺柱连接。16、螺纹的牙型角越大,产生的摩擦力越大。17、三角螺纹常用于连接是因为摩擦力大,自锁性好,。18、外啮合标准直齿圆柱齿轮按标准中心距安装时,两个齿轮的节圆与分度圆重合。19、一对渐开线直齿圆柱齿轮正确啮合条件是两个齿轮的模数和压力角分别相等20、带传动带的弯曲应力随着带轮直径的增大而减小。21、平带和v带传动是依靠带和带轮接触面之间的摩擦力来传递运动和动力的。22、V带型号中,E型带传动能力最强。23、V带传动的摩擦力产生在带的两侧面。24、只受扭矩的轴称为传动轴。25、相邻轴段之间采用过渡圆角是为了减小轴的应力集中,提高轴的疲劳强度。26、一般滑动轴承由轴颈、轴瓦、轴承座三个零件组成。27、当用滚动轴承支撑的轴上作用有径向和轴向载荷时,可选用向心推力轴承。28、代号为32312的滚动轴承,其内径是60mm、直径系列是3中系列、类型是圆锥滚子轴承。29、球轴承与滚子轴承相比,球轴承的极限转速比较高。30、回转速度n>10r/min的滚动轴承的主要失效形式是疲劳点蚀。31、机构具有确定运动的条件是F≥1自由度数F=原动件数目。32、两个构件面接触组成的运动副称为低副。33、曲柄摇杆机构中,设构件AB长度最短,AB=70mm,BC=130mm,CD=100mm,则构件AD的长度100≤AD≤160mm;34、平面四杆机构没有急回特性时,其极位夹角θ=0°35、为保证连杆机构具有良好的机械性能,机构的传动角应大于许用值。36、偏置曲柄滑块机构有急回特性。37、凸轮机构压力角是指从动件上受力点驱动力作用线和受力点运动速方向线之间的夹角。38、凸轮机构的从动件采用等加速等减速运动规律,将在行程的始、中、末产生柔性冲击。39、两被连接件之一比较厚,不需要经常拆卸,宜采用螺纹连接中的螺钉连接。40、螺纹的牙型角越大,产生的摩擦力越大。41、自锁性能最好的是三角形螺纹。42、一对渐开线直齿圆柱齿轮由于制造或者安装误差导致中心距增大时,传动比i=ω1/ω2将保持不变。43、齿轮传动的重合度越大,表示齿轮传动越平稳。44、V带传动比平带传动应用广泛的原因是带和带轮接触面积大、当量摩擦系数大,传动功率高,传递相同功率时,结构紧凑,V带无接头。45、摩擦型带传动存在弹性滑动,故不能保证精确的传动比。46、带传动采用张紧轮的主要目的是调节带的预紧力。47、通常要求小带轮的包角>120°48、V带型号中,E型带传动能力最强。49、V带传动过程中,最大应力发生在紧边刚进入小带轮处。50、摩擦型带传动有一种无法避免的现象是弹性滑动。51、只受弯矩的轴称为心轴。52、相邻轴段之间增大过渡圆角半径是为了减小轴的应力集中,提高轴的疲劳强度。53、一般滚动轴承由内圈、外圈、滚动体、保持架四个元件组成。54、滑动轴承轴颈与轴瓦之间的摩擦性质是滑动摩擦。55、当用滚动轴承支撑的轴上仅作用有轴向载荷时,可选用推力轴承。56、N1215的轴承只能受径向载荷。57、球轴承与滚子轴承相比,滚子轴承的承载能力比较大。58、回转速度n<10r/min的滚动轴承的主要失效形式是塑性变形。59、滚动轴承的寿命是指内圈、外圈、滚动体三者之中,有一件达到疲劳点蚀之前轴承经历的总转速或在某一转下,轴承工作总小时数。60、毡封式密封属于接触...

1、当您付费下载文档后,您只拥有了使用权限,并不意味着购买了版权,文档只能用于自身使用,不得用于其他商业用途(如 [转卖]进行直接盈利或[编辑后售卖]进行间接盈利)。
2、本站所有内容均由合作方或网友上传,本站不对文档的完整性、权威性及其观点立场正确性做任何保证或承诺!文档内容仅供研究参考,付费前请自行鉴别。
3、如文档内容存在违规,或者侵犯商业秘密、侵犯著作权等,请点击“违规举报”。

碎片内容

机械基础填空题

您可能关注的文档

相关文档

确认删除?
VIP
微信客服
  • 扫码咨询
会员Q群
  • 会员专属群点击这里加入QQ群
客服邮箱
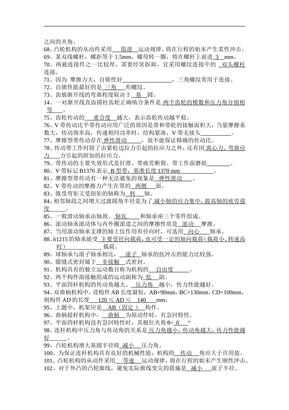
回到顶部