电脑桌面
添加小米粒文库到电脑桌面
安装后可以在桌面快捷访问

教师考核评比方案VIP专享VIP免费

教师考核评比方案_第1页
1/6
教师考核评比方案_第2页
2/6
教师考核评比方案_第3页
3/6
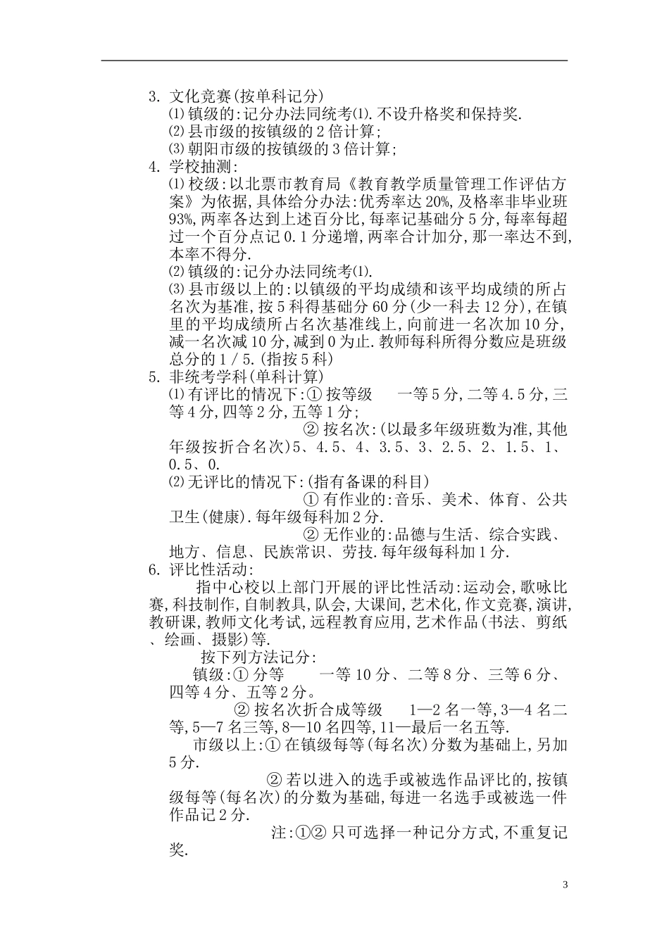
教师考核评比方案指导思想:为了全面贯彻党的教育方针,全面贯彻落实科学发展观,坚持教育改革创新,突出内涵建设,全面深入实施素质教育工作,制定此方案.全校教师人人平等,公平竞争,考核以“公平﹑公正﹑公开”为原则,年末考核总成绩作为评先选优的依据.教学班部分一.计奖办法:教学班部分分为定性和定量两部分,每学期考核分数=定性分数+定量分数,教师全年考核结果=(上学期分数+下学期分数)÷2,80分为起奖线,每个人的奖金=总校批复的奖金数÷全校记奖总分×个人记奖分数.二.各项工作管理权重:(一)定性工作(100分)1.考勤15分⑴遵守作息时间,全年无病﹑事假,出满勤,干满点.(15分)⑵旷勤一天减10分,两天以上全年考核最后一名.⑶病假每天减0.5分,事假每天减1分,一直减到0为止.⑷迟到﹑早退﹑间溜累计三次按旷勤一天处理.2.班级管理15分⑴班主任要跟班管理,校长﹑值周教师﹑学生每周不定期检查,按学校现学期对本项工作管理的校务规定,做好记实,反馈及时,学期末根据记实情况,排除名次.⑵检查内容:室内外卫生﹑自习纪律﹑两操及升旗﹑物品摆放及管理﹑午睡管理﹑安全管理等.⑶各名次赋分依次如下:15、13、11、9、7.⑷由于值周教师不负责任,上级到校给学校提出意见,给值周教师减5分.(该项不够减可得负分.)⑸科任教师得各班的平均分.3.行风建设(10分)做到以下几项得满分,有一项没做到全年考核一票否决.⑴无乱办班﹑乱补课行为;⑵无乱收费﹑索要礼物行为;⑶无体罚学生行为;⑷无脱岗出现安全事故行为;⑸无辍学现象;4.班队计划﹑总结(10分)⑴按时上交,符合要求;(5分)⑵内容具体﹑规范.(5分)5.教学计划﹑总结10(分)要求同“4”.6.备课(10分,记分办法:总分÷科数=备课分)1一等10分:符合要求,规范具体,节数足;二等8分:符合要求,内容简单,节数足;三等5分:符合要求,节数不足;四等3分:不符和要求,节数不足.注明:使用旧教案顶替,有一科减5分,备课项减到0为止.7.批改﹑辅导(10分)⑴批改5分(记分办法:总分÷科数=批改分)次数足2分,批改及时2分,作业字迹工整规范1分;⑵辅导5分:有计划1分,有名单1分(优差生),有记录1分,记录及时规范2分;8.科研立项(5分)(发生在本年度的)县市级3分,朝阳市级4分,省级5分.9.收费(5分)提前5分,按时3分,没按时0分.(课任教师给2分.)10.指令性工作(10分)⑴本校校内应急性并进行评比性的教育教学工作:例如教室布置,带花等.名次赋分:10﹑9﹑8﹑7﹑6.等级赋分:一等10分;二等8分;三等6分.⑵学校指定按时完成任务的,按每项规定给分:论文2分,优秀课2分,每学期迎检的队会5分,学期检查的听课每节2分,或随时规定的其他工作.注:以上工作累计记分.11.信息技术和远程教育管理(该项给任课教师从总分中减):学生纪律1分/人次,卫生1分/课次,光盘管理1分/课次,上课记录2分/课次.物品管理:损坏室内物品﹑仪器设备,视情节给予不同程度处罚和经济赔偿,严重者一票否决.(二)定量工作1.校务分工:该项根据工作量的大小分为三类,每类赋分依次如下:3分,2分,1分.每人的得分按分工的项数累计计算.第一类校园艺术化,评估检查档案,学籍四率,体育工作,少先队,远程教育.第二类普九档案,教研组,工会,现金代办.第三类兴趣小组,安全,卫生,图书,文艺.2.统考:全校设15个分数:20﹑19.5﹑19﹑18.5﹑18﹑17﹑16﹑15﹑14﹑12﹑10﹑8﹑6﹑4﹑2.⑴每人每科所得分数(名次分数)按:“年级班数÷全镇年级最多班数×名次分数”计算⑵升格奖:无基数的科目按本年级的2/3班数设基数(进一法),升一个格加1分.保持奖:以本年级的1/3名次为准(进一法),1/3以前的名次加5分.23.文化竞赛(按单科记分)⑴镇级的:记分办法同统考⑴.不设升格奖和保持奖.⑵县市级的按镇级的2倍计算;⑶朝阳市级的按镇级的3倍计算;4.学校抽测:⑴校级:以北票市教育局《教育教学质量管理工作评估方案》为依据,具体给分办法:优秀率达20%,及格率非毕业班93%,两率各达到上述百分比,每率记基础分5分,每率每超过一个百分点记0.1分递增,两率合计加分,那一率达不到,本率不得分.⑵镇级的:记分办法同统考⑴.⑶县市级以上的:以镇级的平均成绩和该平均成绩的所占名次为基准,按5科得基础分60分(少一科去12分),在镇里的平均成绩所占名次基准线上,向前进一名次加10分,减一名次减10...

1、当您付费下载文档后,您只拥有了使用权限,并不意味着购买了版权,文档只能用于自身使用,不得用于其他商业用途(如 [转卖]进行直接盈利或[编辑后售卖]进行间接盈利)。
2、本站所有内容均由合作方或网友上传,本站不对文档的完整性、权威性及其观点立场正确性做任何保证或承诺!文档内容仅供研究参考,付费前请自行鉴别。
3、如文档内容存在违规,或者侵犯商业秘密、侵犯著作权等,请点击“违规举报”。

碎片内容

教师考核评比方案

您可能关注的文档

确认删除?
VIP
微信客服
  • 扫码咨询
会员Q群
  • 会员专属群点击这里加入QQ群
客服邮箱
回到顶部