电脑桌面
添加小米粒文库到电脑桌面
安装后可以在桌面快捷访问

《太阳能、生物质能与氢能的利用》教案3-1VIP专享VIP免费

《太阳能、生物质能与氢能的利用》教案3-1_第1页
1/5
《太阳能、生物质能与氢能的利用》教案3-1_第2页
2/5
《太阳能、生物质能与氢能的利用》教案3-1_第3页
3/5
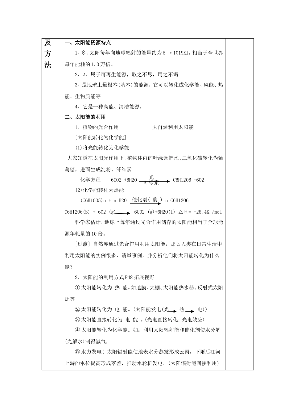
《太阳能、生物能和氢能的利用》教案课题太阳能、生物能和氢能的利用课型新授课课标要求使学生了解太阳能、生物质能、氢能的利用现状,开发利用的广阔前景和尚未改克的一些技术难题。教学目标知识与能力学生了解太阳能、生物质能、氢能的利用现状过程与方法培养学生思考问题的能力情感、态度与价值观1、增强学生的环境保护意识和健康意识。2、培养学生辩证认识事物两面性的哲学观点。教学重点使学生了解太阳能、生物质能、氢能的利用现状、开发利用太阳能的广阔前景和尚未改克的一些技术难题教学难点太阳能的利用原理教学方法三学一教四步教学法教学程序设计教学过程及方法环节一明标自学过程设计二次备课使学生了解太阳能利用的现状、开发利用太阳能的广阔前景和尚未攻克的一些技术难题教学过程环节二合作释疑环节三点拨拓展(备注:合作释疑和点拨拓展可以按照顺序先后进行,也可以根据教学设计交叉进行设计)过程设计二次备课及方法一、太阳能资源特点1、多:太阳每年向地球辐射的能量约为5ⅹ1019KJ,相当于全世界每年能耗的1.3万倍。2、2、属于可再生能源,取之不尽,用之不竭3、是地球上最根本(基本)的能源,它可以转化成化学能、风能、热能、生物质能等4、它是一种高能、清洁能源。二、太阳能的利用1、植物的光合作用-------------大自然利用太阳能[太阳能转化为化学能](1)将光能转化为化学能大家知道在太阳光作用下,植物体内的叶绿素把水、二氧化碳转化为葡萄糖,进而生成淀粉、纤维素化学方程6CO2+6H2OC6H12O6+6O2(2)化学能转化为热能(C6H10O5)n+nH2OnC6H12O6C6H12O6(S)+6O2(g)6CO2(g)+6H2O(l)△Н=-28.4KJ/mol科学家估计,地球上每年通过光合作用储存的太阳能相当于全球能源年耗量的10倍。[过渡]自然界通过光合作用利用太阳能,那么人类在日常生活中利用太阳能的实例很多,请举事例,并分析他们将太阳能转化为什么能?2、太阳能的利用方式P48拓展视野①太阳能转化为热能。如地膜、大棚、太阳能热水器、反射式太阳灶等②太阳能转化为电能。(太阳能发电(光热电))③太阳能直接转化为电能。(光电直接转化:光电效应)④太阳能转化为化学能。如:利用太阳辐射能和催化剂使水分解(光解水)制得氢气,⑤水力发电(太阳辐射能使地表水分蒸发形成云雨,下雨后江河上游的水位提高形成落差,推动水轮机发电,(太阳辐射能间接利用)催化剂(酶)光叶绿素⑥太阳辐射能转化为生物质能三、生物质能1、生物质:除化石燃料外的植物、动物和微生物及排泄与代谢物等。包括植物(其中含有葡萄糖、油、淀粉、纤维素等)及其加工产品和粪肥等2、生物质能:上述物质中所含(储存)的能量。是人类最早利用的能源;生物质能归根到底来源于太阳能。3、生物质能的利用方式(1)直接燃烧-------(燃烧植物)化学能转化成热能(C6H10O5)n+6nO26nCO2+5nH2O[记住](2)生物化学转化1)制沼气原料:植物桔杆、枝叶、杂草、人畜粪便等条件:厌氧条件主要成分:甲烷还包括CO少量H2SNH3PH3等用途:气体燃料优良肥料2)制乙醇原料:淀粉等糖类物质条件:催化剂(生物酶)方程式:(C6H10O5)n+nH2OnC6H12O6[记住]C6H12O62CH3CH2OH+2CO2↑[记住]用途:乙醇可直接作为燃料或和汽油混合后作发动机燃料3)、热化学转换过程:使生物质在一定条件下发生化学反应,产生热值较高的可燃性气体。如:在汽化炉内加热固体生物质,同时通入空气或水蒸气或者隔空气高温加热生物质,使之发生复杂的物理化学变化产生可燃性气体。生物质可燃性气体小结:生物质能的优点:A、可再生B、储量大C、污染低四、氢能1、氢能的三大优点:复杂的化学变化生物酶点燃催化剂(酶)1)、热值高:是等质量汽油完全燃烧放出热量的3倍多2)、来源广:原料是水、资源不受限制3)、无污染:产物是水是最理想的绿色能源2、氢能产生方式(1)以天然气、石油、煤为原料,在高温下与水蒸气反应或利用氧化法制氢气(2)电解水制氢气。方法简单,无污染,但消耗大量电能,成本高(3)在光分解催化下在特定装置中利用太阳能分解水(4)利用蓝澡等低等植物和微生物在阳光作用下释放出氢气3、氢能利用的途径(1)、氢气燃烧放热:以液氢作为火箭的燃料(2)、用高压氢气、氧气制作氢氧燃料电池(3)、利用...

1、当您付费下载文档后,您只拥有了使用权限,并不意味着购买了版权,文档只能用于自身使用,不得用于其他商业用途(如 [转卖]进行直接盈利或[编辑后售卖]进行间接盈利)。
2、本站所有内容均由合作方或网友上传,本站不对文档的完整性、权威性及其观点立场正确性做任何保证或承诺!文档内容仅供研究参考,付费前请自行鉴别。
3、如文档内容存在违规,或者侵犯商业秘密、侵犯著作权等,请点击“违规举报”。

碎片内容

《太阳能、生物质能与氢能的利用》教案3-1

您可能关注的文档

确认删除?
VIP
微信客服
  • 扫码咨询
会员Q群
  • 会员专属群点击这里加入QQ群
客服邮箱
回到顶部