电脑桌面
添加小米粒文库到电脑桌面
安装后可以在桌面快捷访问

福建省四地六校联考2010-2011学年高二化学第一次月考苏教版VIP免费

福建省四地六校联考2010-2011学年高二化学第一次月考苏教版_第1页
1/8
福建省四地六校联考2010-2011学年高二化学第一次月考苏教版_第2页
2/8
福建省四地六校联考2010-2011学年高二化学第一次月考苏教版_第3页
3/8
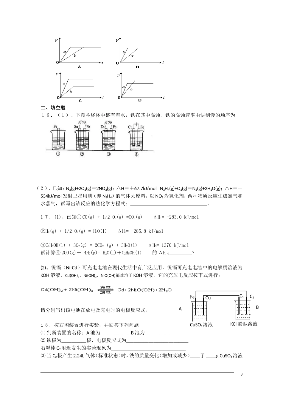
“华安、连城、永安、漳平一中,龙”海二中,泉港一中六校联考2010-2011学年上学期第一次月考高二理科化学试题(考试时间:90分钟总分:100分)原子量:H:1C:12O:16Na:23Mg:24S:32Fe56Cu:64Ag:108一.选择题(每小题只有一个选项符合题意共45分)1.化学在生产和日常生活中有着重要的应用。下列说法不正确的是()A.明矾水解形成的Al(OH)3胶体能吸附水中悬浮物,可用于水的净化B.在海轮外壳上镶入锌块,可减缓船体的腐蚀速率C.MgO的熔点很高,可用于制作耐高温材料D.电解MgCl2饱和溶液,可制得金属镁2.已知充分燃烧ag乙炔气体时生成1mol二氧化碳气体和液态水,并放出热量bkJ,则乙炔燃烧的热化学方程式正确的是()A.2C2H2(g)+5O2(g)==4CO2(g)+2H2O(l);△H=-4bKJ/molB.C2H2(g)+5/2O2(g)==2CO2(g)+H2O(l);△H=2bKJ/molC.2C2H2(g)+5O2(g)==4CO2(g)+2H2O(l);△H=-2bKJ/molD.2C2H2(g)+5O2(g)==4CO2(g)+2H2O(l);△H=bKJ/mol3.用NA表示阿伏加德罗常数,下列叙述中正确的是()。A.0.1mol/L稀H2SO4中含SO42-个数为0.1NAB.2.4gMg与足量盐酸反应,转移电子数为0.1NAC.1molNH3中含有的电子数为10NAD.标准状况下22.4LSO3中含有氧原子数为3NA4.2008年9月25日晚9时10分,我国“神舟七号”载人飞船顺利升入太空,此次火箭的主要燃料是偏二甲肼(用R表示)和四氧化二氮,在火箭发射时,两者剧烈反应产生大量气体并释放出大量的热,该反应的化学方程式为:R+2N2O4=3N2+4H2O+2CO2,下列叙述错误的是:().A.反应瞬间产生大量高温气体,推动火箭飞行B.此反应是氧化还原反应C.在反应中N2O4作还原剂D.R的化学式为C2H8N25.氢气(H2)、一氧化碳(CO)、辛烷(C8H18)、甲烷(CH4)的热化学方程式分别为:H2(g)+1/2O2(g)=H2O(l);△H=—285.8kJ/molCO(g)+1/2O2(g)=CO2(g);△H=—283.0kJ/molC8H18(l)+25/2O2(g)=8CO2(g)+9H2O(l);△H=—5518kJ/molCH4(g)+2O2(g)=CO2(g)+2H2O(l);△H=—890.3kJ/mol相同质量的H2、CO、C8H18、CH4完全燃烧时,放出热量最少的是()A.H2(g)B.C8H18(l)C.CO(g)D.CH4(g)6.在由Na2S、Na2SO3、Na2SO4组成的固体混合物中,已知S的质量分数为25.6%,则氧的质量分数为()A.36.8%B.37.6%C.51.2%D.无法计算7.已知反应:下列结论正确的是()①101kPa时,2C(s)+O2(g)=2CO(g);ΔH=-221kJ/mol1②稀溶液中,H+(aq)+OH-(aq)=H2O(l);ΔH=-57.3kJ/molA.碳的燃烧热大于110.5kJ/molB.①的反应热为221kJ/molC.稀硫酸与稀NaOH溶液反应的中和热为-57.3kJ/molD.稀醋酸与稀NaOH溶液反应生成1mol水,放出57.3kJ热量8.钢铁在潮湿的空气中会被腐蚀,发生的原电池反应为:2Fe+2H2O+O22Fe2++4OH-。以下说法正确的是()A.负极发生的反应为:Fe-2e-Fe2+B.正极发生的反应为:2H2O+O2+2e-4OH-C.原电池是将电能转变为化学能的装置D.钢柱在水下部分比在空气与水交界处更容易腐蚀9.已知热化学方程式:SO2(g)+1/2O2(g)SO3(g)△H=―98.32kJ/mol,在容器中充入2molSO2和1molO2充分反应,最终放出的热量为()A.<196.64kJB.196.64kJ/molC.196.64kJD.>196.64kJ10.已知:CH4(g)+2O2(g)==CO2(g)+2H2O(1)△H=―Q1KJ/mol2H2(g)+O2(g)==2H2O(g)△H=―Q2KJ/mol2H2(g)+O2(g)==2H2O(1)△H=―Q3KJ/mol常温下,取体积比为4:1的甲烷和氢气的混合气体11.2L(已折合成标准状况),经完全燃烧后恢复至常温,则放出的热量为多少KJ()A.0.4Q1+0.1Q2B.0.4Q1+0.05Q2C.0.4Q1+0.1Q3D.0.4Q1+0.05Q311.用惰性电极电解下列溶液,一段时间后,再加入一定质量的另一物质中(括号内),溶液能与原来溶液完全一样的是()A.CuCl2[CuSO4]B.NaOH[NaOH]C.NaCl[HCl]D.CuSO4[Cu(OH)2]12.用一张已除去表面氧化膜的铝箔紧紧包裹在试管外壁(如右图),将试管浸入硝酸汞溶液中,片刻取出,然后置于空气中,不久铝箔表面生出“白毛”,红墨水柱右端上升。根据实验现象判断下列说法错误的是()A.实验中发生的反应都是氧化还原反应B.铝是一种较活泼的金属C.铝与氧气反应放出大量的...

1、当您付费下载文档后,您只拥有了使用权限,并不意味着购买了版权,文档只能用于自身使用,不得用于其他商业用途(如 [转卖]进行直接盈利或[编辑后售卖]进行间接盈利)。
2、本站所有内容均由合作方或网友上传,本站不对文档的完整性、权威性及其观点立场正确性做任何保证或承诺!文档内容仅供研究参考,付费前请自行鉴别。
3、如文档内容存在违规,或者侵犯商业秘密、侵犯著作权等,请点击“违规举报”。

碎片内容

福建省四地六校联考2010-2011学年高二化学第一次月考苏教版

您可能关注的文档

中小学资料+ 关注
实名认证
内容提供者

精美课件,值得下载

确认删除?
VIP
微信客服
  • 扫码咨询
会员Q群
  • 会员专属群点击这里加入QQ群
客服邮箱
回到顶部