电脑桌面
添加小米粒文库到电脑桌面
安装后可以在桌面快捷访问

通信原理综合题型及答案2解析VIP免费

通信原理综合题型及答案2解析_第1页
1/10
通信原理综合题型及答案2解析_第2页
2/10
通信原理综合题型及答案2解析_第3页
3/10
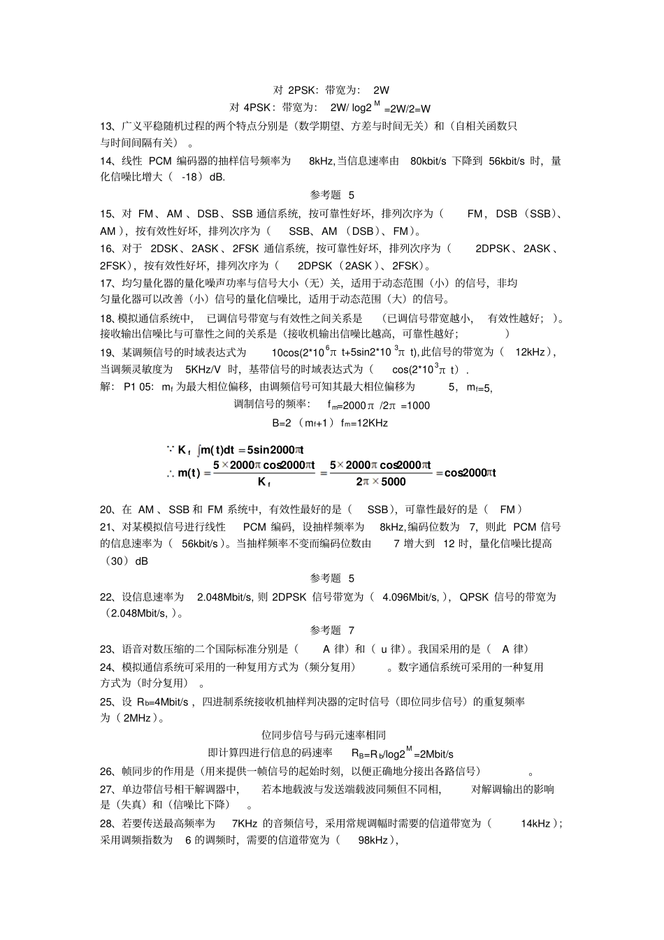
综合一、是非题1、在单边带信号中插入强载波,可用包络检波法解调出基带信号。(对)2、对于调频信号,也可以用其上边带或下边带传输信息。(错)3、不管m(t)是什么信号,在m(t)cosωct的频谱中都没有离散谱fc.(错)4、在数字通信中,若无码间串扰,则误码率为0。(错)5、若宽带调频信号的基带信号最高频率增大一倍,则调频信号带宽也增大一倍。(错)6、单极性数字信号的连0码时间越长,要求位同步器的同步保持时间也越长。(对)7、只要无误码,则PCM接收机输出模拟信号中就无噪声(错)‘8、数字基带系统的频带利用率不可能大于2bit/(s.Hz)(错)9、在频带利用率方面QPSK通信系统优于2PSK通信系统(对)二、填空题1、模拟通信系统中,可靠性最好的是(FM),有效性最好的是(SSB)。2、在FM通信系统中,采用预加重和去加重技术的目的是(提高解调器输出信噪比)。3、时分复用的话路数越多,信息速率(越大)。4、在2ASK、2FSK、2PSK、2DPSK通信系统中,可靠性最好的是(2PSK),有效性最好的是(2ASK、2PSK)5、均匀量化器的量化信噪比与编码位数的关系是(编码位数增加1位,量化信噪比增大6dB),非均匀量化器可以提高(小)信号的量化信噪比。(式9.4.10)信号量噪比:(S/N)dB=20lgM=20lg2N(N为编码位数)编码位数增加一位,(S/N)dB=20lgM=20lg2(N+1)-20lg2N=20lg2=6dB6、改善FM系统抗噪声性能的有效措施是(采用预加重技术和去加重技术)7、若信息速率为Wbit/s,则2PSK、4PSK信号的谱零点带宽分别为()和()HzPSK信号为双极性不归零码,对基带信号RB=1/Ts=fs=Rb/log2M,B=fs=Rb/log2M对调制信号:带宽为B调=2B=2Rb/log2M=2W/log2M对2PSK:带宽为:2W对4PSK:带宽为:2W/log2M=2W/2=W8、设基带系统使用了五抽头的预置式自动均衡器,则此系统冲激响应的抽样值等于0的个数最少为(4),不等于0的个数最少为(1)8、通过眼图,可以观察到(码间串扰)和(噪声)的大小9、调频信号20cos(2*108π+8cos400πt)的最大频偏为(1600)Hz,带宽为(3600)HzP105:mf为最大相位偏移,由调频信号可知其最大相位偏移为8,mf=8,调制信号的频率:fm=400π/2π=200所以最在频偏Δf=mf×fm=8200=1600.B=2(mf+1)fm=3600Hz10、当无信号时,加性噪声是否存在?(存在),乘性噪声是否还存在?(不存在)11、设基带信号的最高频率为3.4kHz的语音信号,则AM信号带宽为(6.8kHz),SSB信号带宽为(3.4kHz),DSB信号带宽为(6.8kHz)。12、设信息速率为1.2kbit/s,则2ASK信号和4DPSK信号的频谱过零点带宽分别为()和()。PSK信号为双极性不归零码,对基带信号RB=1/Ts=fs=Rb/log2M,B=fs=Rb/log2M对调制信号:带宽为B调=2B=2Rb/log2M=2W/log2M对2PSK:带宽为:2W对4PSK:带宽为:2W/log2M=2W/2=W13、广义平稳随机过程的两个特点分别是(数学期望、方差与时间无关)和(自相关函数只与时间间隔有关)。14、线性PCM编码器的抽样信号频率为8kHz,当信息速率由80kbit/s下降到56kbit/s时,量化信噪比增大(-18)dB.参考题515、对FM、AM、DSB、SSB通信系统,按可靠性好坏,排列次序为(FM,DSB(SSB)、AM),按有效性好坏,排列次序为(SSB、AM(DSB)、FM)。16、对于2DSK、2ASK、2FSK通信系统,按可靠性好坏,排列次序为(2DPSK、2ASK、2FSK),按有效性好坏,排列次序为(2DPSK(2ASK)、2FSK)。17、均匀量化器的量化噪声功率与信号大小(无)关,适用于动态范围(小)的信号,非均匀量化器可以改善(小)信号的量化信噪比,适用于动态范围(大)的信号。18、模拟通信系统中,已调信号带宽与有效性之间关系是(已调信号带宽越小,有效性越好;)。接收输出信噪比与可靠性之间的关系是(接收机输出信噪比越高,可靠性越好;)19、某调频信号的时域表达式为10cos(2*106πt+5sin2*103πt),此信号的带宽为(12kHz),当调频灵敏度为5KHz/V时,基带信号的时域表达式为(cos(2*103πt).解:P105:mf为最大相位偏移,由调频信号可知其最大相位偏移为5,mf=5,调制信号的频率:fm=2000π/2π=1000B=2(mf+1)fm=12KHzttKttmtdttmKff2000cos500022000cos200052000cos20005)(2000sin5)(20、在AM、SSB和FM系统...

1、当您付费下载文档后,您只拥有了使用权限,并不意味着购买了版权,文档只能用于自身使用,不得用于其他商业用途(如 [转卖]进行直接盈利或[编辑后售卖]进行间接盈利)。
2、本站所有内容均由合作方或网友上传,本站不对文档的完整性、权威性及其观点立场正确性做任何保证或承诺!文档内容仅供研究参考,付费前请自行鉴别。
3、如文档内容存在违规,或者侵犯商业秘密、侵犯著作权等,请点击“违规举报”。

碎片内容

通信原理综合题型及答案2解析

文库响当当+ 关注
实名认证
内容提供者

该用户很懒,什么也没介绍

确认删除?
VIP
微信客服
  • 扫码咨询
会员Q群
  • 会员专属群点击这里加入QQ群
客服邮箱
回到顶部