电脑桌面
添加小米粒文库到电脑桌面
安装后可以在桌面快捷访问

防爆基础知识培训VIP免费

防爆基础知识培训_第1页
1/12
防爆基础知识培训_第2页
2/12
防爆基础知识培训_第3页
3/12
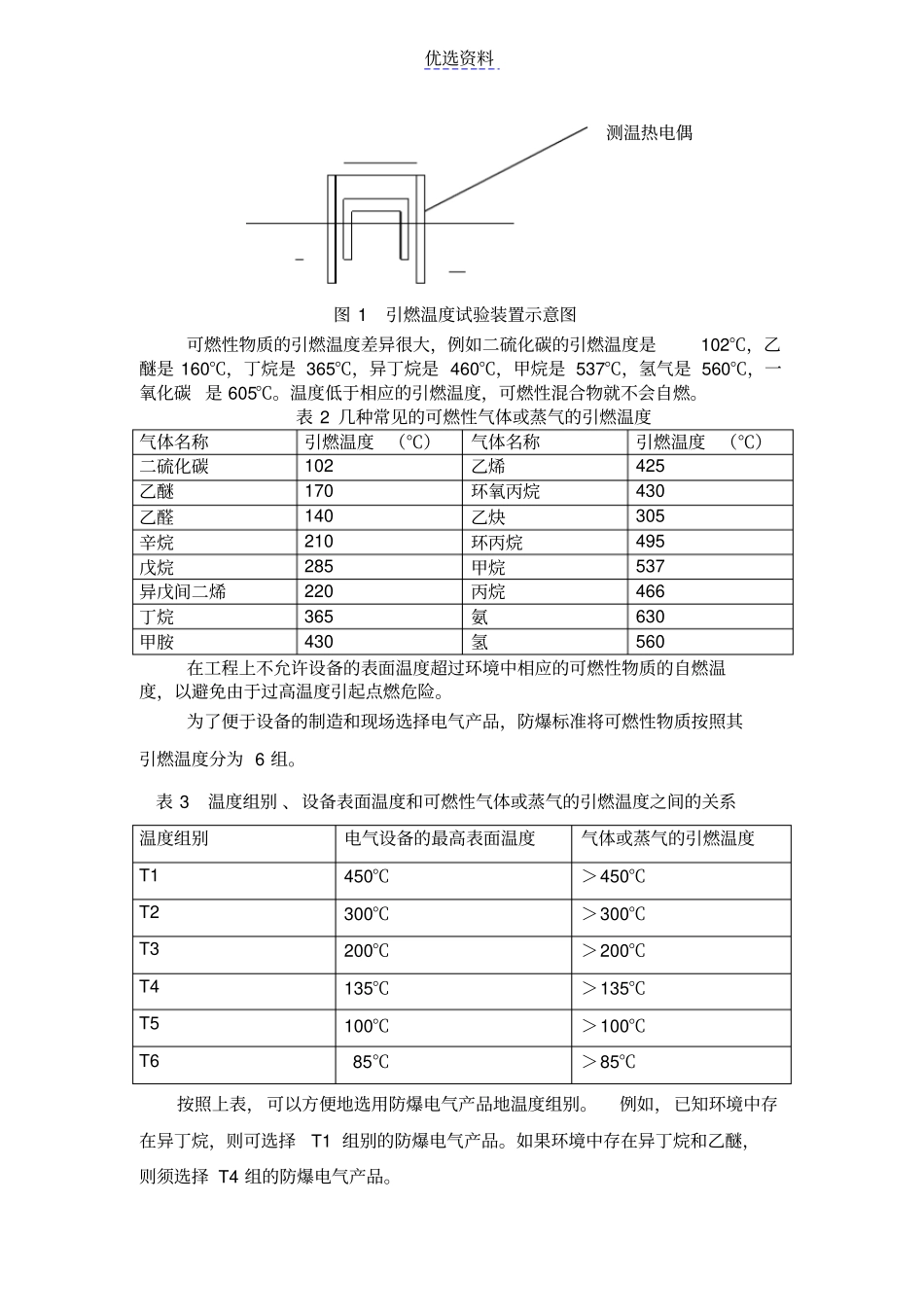
优选资料防爆基础知识(防爆原理)全国防爆电气设备标准化技术委员会秘书处20**年防爆基础知识一、可燃性气体和蒸气的爆炸特性1、燃烧和爆炸产生的条件燃烧是人们十分熟悉的一种自然现象,它是一种氧化反应,氧化反应放出热量,当反应放出的热量使反应介质温度升高到一定程度时,可以形成可见的火焰。本专业所说的爆炸是指燃烧的一种形式,当氧化反应的速度达到一定程度时,由于反应瞬时释放大量的热,造成气体激剧膨胀,形成冲击波,并伴有声响,这种现象成为爆炸。可控条件下的燃烧和爆炸可为人类服务。失控的燃烧和爆炸能造成人员伤亡和财产损失。可燃性物质例如氢气、乙炔、甲烷等可燃性气体,汽油、柴油、苯等可燃性液体以及煤尘和棉花纤维等可燃性粉尘纤维等能够形成燃烧或爆炸。但是,形成燃烧和爆炸必须具备一定条件。下述条件在时间和空间上相遇,才会产生燃烧或爆炸:燃烧剂,例如氢气,汽油等;氧化剂,例如氧气,空气等;点燃源,例如明火,火花,电弧,高温表面等。上述条件被称为形成燃烧和爆炸的三要素。工程上采取措施,防止三要素同时存在,防止出现火灾和爆炸危险。2、可燃性气体和蒸气的安全参数可燃性气体和蒸气在点燃和爆炸的过程中有许多理化参数,与防爆安全有直接关系的有以下几个:①爆炸界限----可燃性气体或蒸气与空气的混合物只有在某个浓度范围优选资料内才能爆炸(燃烧),超出此范围就不会被点燃,这一范围的最高点和最低点分别称为爆炸上限和爆炸下限。爆炸界限常用可燃性物质在可燃性混合物中的体积百分比(浓度)表示,例如,甲烷的爆炸下限是5。0%(体积比),爆炸上限是15%(体积比)。可燃性物质的浓度低于爆炸下限的混合物可以称作“过稀”,浓度高于爆炸上限可以称作“过浓”,过浓或过稀的混合物不能形成爆炸或燃烧。工程上采用通风的方法降低环境中可燃性物质的浓度,以便避免爆炸危险。当环境中的可燃性物质的浓度低于爆炸下限的25%时,可认为该环境是安全的。表1几种常见的可燃性气体或或蒸气的爆炸界限气体名称爆炸上限(vol%)爆炸下限(vol%)甲烷155.0丙烷9.52.1丁烷8.51.5异丁烷8.51.8乙醇193.5乙烯342.7乙醚481.7氢气75.64.0乙炔821.5②引燃温度----按照标准方法实验时,引燃爆炸性混合物的最低温度。在没有明火等点火源的情况下,可燃性混合物的温度达到某一温度时,由于内部氧化放热加剧而自动着火,也称作自燃,有时候也把引燃温度称作自燃温度。国际标准IEC60079—4:1975<<爆炸性气体环境用电气设备第4部分:引燃温度实验方法》规定了引燃温度的实验设备和实验方法,见图1。玻璃瓶爆炸性气体加热炉加热电阻丝底部加热电阻丝优选资料测温热电偶图1引燃温度试验装置示意图可燃性物质的引燃温度差异很大,例如二硫化碳的引燃温度是102℃,乙醚是160℃,丁烷是365℃,异丁烷是460℃,甲烷是537℃,氢气是560℃,一氧化碳是605℃。温度低于相应的引燃温度,可燃性混合物就不会自燃。表2几种常见的可燃性气体或蒸气的引燃温度气体名称引燃温度(℃)气体名称引燃温度(℃)二硫化碳102乙烯425乙醚170环氧丙烷430乙醛140乙炔305辛烷210环丙烷495戊烷285甲烷537异戊间二烯220丙烷466丁烷365氨630甲胺430氢560在工程上不允许设备的表面温度超过环境中相应的可燃性物质的自燃温度,以避免由于过高温度引起点燃危险。为了便于设备的制造和现场选择电气产品,防爆标准将可燃性物质按照其引燃温度分为6组。表3温度组别、设备表面温度和可燃性气体或蒸气的引燃温度之间的关系温度组别电气设备的最高表面温度气体或蒸气的引燃温度T1450℃>450℃T2300℃>300℃T3200℃>200℃T4135℃>135℃T5100℃>100℃T685℃>85℃按照上表,可以方便地选用防爆电气产品地温度组别。例如,已知环境中存在异丁烷,则可选择T1组别的防爆电气产品。如果环境中存在异丁烷和乙醚,则须选择T4组的防爆电气产品。优选资料③最小点燃能量----在最易点燃浓度混合物中,一个电路的一次放电正好足够点燃混合物,这个电路总能量的最小值,表示为相应的物质与空气混合物的最小点燃能量。如果一次点燃是由于一个电容放电引起的,电容的电容量为C,电容两...

1、当您付费下载文档后,您只拥有了使用权限,并不意味着购买了版权,文档只能用于自身使用,不得用于其他商业用途(如 [转卖]进行直接盈利或[编辑后售卖]进行间接盈利)。
2、本站所有内容均由合作方或网友上传,本站不对文档的完整性、权威性及其观点立场正确性做任何保证或承诺!文档内容仅供研究参考,付费前请自行鉴别。
3、如文档内容存在违规,或者侵犯商业秘密、侵犯著作权等,请点击“违规举报”。

碎片内容

防爆基础知识培训

您可能关注的文档

确认删除?
VIP
微信客服
  • 扫码咨询
会员Q群
  • 会员专属群点击这里加入QQ群
客服邮箱
回到顶部