电脑桌面
添加小米粒文库到电脑桌面
安装后可以在桌面快捷访问

中小学生交通安全知识1VIP免费

中小学生交通安全知识1_第1页
1/2
中小学生交通安全知识1_第2页
2/2
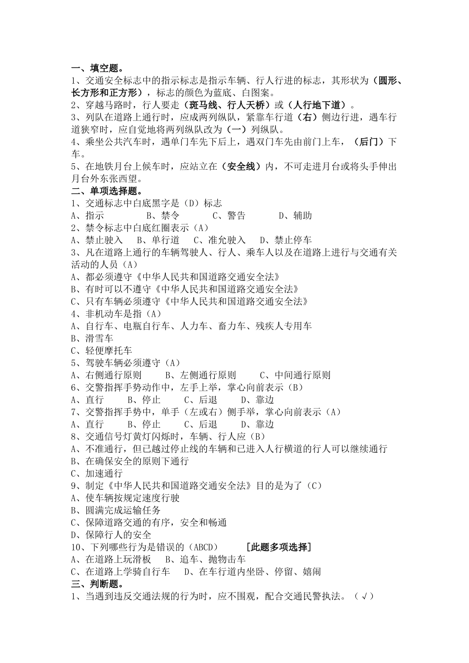
一、填空题。1、交通安全标志中的指示标志是指示车辆、行人行进的标志,其形状为(圆形、长方形和正方形),标志的颜色为蓝底、白图案。2、穿越马路时,行人要走(斑马线、行人天桥)或(人行地下道)。3、列队在道路上通行时,应成两列纵队,紧靠车行道(右)侧边行进,遇车行道狭窄时,应自觉地将两列纵队改为(一)列纵队。4、乘坐公共汽车时,遇单门车先下后上,遇双门车先由前门上车,(后门)下车。5、在地铁月台上候车时,应站立在(安全线)内,不可走进月台或将头手伸出月台外东张西望。二、单项选择题。1、交通标志中白底黑字是(D)标志A、指示B、禁令C、警告D、辅助2、禁令标志中白底红圈表示(A)A、禁止驶入B、单行道C、准允驶入D、禁止停车3、凡在道路上通行的车辆驾驶人、行人、乘车人以及在道路上进行与交通有关活动的人员(A)A、都必须遵守《中华人民共和国道路交通安全法》B、有时可以不遵守《中华人民共和国道路交通安全法》C、只有车辆必须遵守《中华人民共和国道路交通安全法》4、非机动车是指(A)A、自行车、电瓶自行车、人力车、畜力车、残疾人专用车B、滑雪车C、轻便摩托车5、驾驶车辆必须遵守(A)A、右侧通行原则B、左侧通行原则C、中间通行原则6、交警指挥手势动作中,左手上举,掌心向前表示(B)A、直行B、停止C、后退D、靠边7、交警指挥手势中,单手(左或右)侧手举,掌心向前表示(A)A、直行B、停止C、后退D、靠边8、交通信号灯黄灯闪烁时,车辆、行人应(B)A、不准通行,但已越过停止线的车辆和已进入人行横道的行人可以继续通行B、在确保安全的原则下通行C、加速通行9、制定《中华人民共和国道路交通安全法》目的是为了(C)A、使车辆按规定速度行驶B、圆满完成运输任务C、保障道路交通的有序,安全和畅通D、保障行人的安全10、下列哪些行为是错误的(ABCD)[此题多项选择]A、在道路上玩滑板B、追车、抛物击车C、在道路上学骑自行车D、在车行道内坐卧、停留、嬉闹三、判断题。1、当遇到违反交通法规的行为时,应不围观,配合交通民警执法。(√)2、交通信号灯由红灯、绿灯、黄灯组成(√)3、红灯表示禁止通行,绿灯表示准许通行,黄灯表示警示(√)4、道路划分为机动车道、非机动车道和人行道的,机动车、非机动车、行人实行分道通行(√)5、车辆、行人应当按照交通信号通行(√)6、遇有交通警察现场指挥时,应当按照交通警察的指挥通行(√)7、机动车行经没有交通信号的道路时,遇行人横过道路,不必避让(×)8、机动车行经人行横道时,应当减速行驶,遇行人正在通过人行横道不须停车避让(×)9、驾驶二轮摩托车时,只需驾驶人戴安全头盔,乘坐人不需戴安全头盔(×)10、非机动车应当在非机动车道内行驶(√)

1、当您付费下载文档后,您只拥有了使用权限,并不意味着购买了版权,文档只能用于自身使用,不得用于其他商业用途(如 [转卖]进行直接盈利或[编辑后售卖]进行间接盈利)。
2、本站所有内容均由合作方或网友上传,本站不对文档的完整性、权威性及其观点立场正确性做任何保证或承诺!文档内容仅供研究参考,付费前请自行鉴别。
3、如文档内容存在违规,或者侵犯商业秘密、侵犯著作权等,请点击“违规举报”。

碎片内容

中小学生交通安全知识1

您可能关注的文档

精品文库+ 关注
实名认证
内容提供者

中小学课件教案小学资料大全

确认删除?
VIP
微信客服
  • 扫码咨询
会员Q群
  • 会员专属群点击这里加入QQ群
客服邮箱
回到顶部