电脑桌面
添加小米粒文库到电脑桌面
安装后可以在桌面快捷访问

多层片式陶瓷电容器..VIP免费

多层片式陶瓷电容器.._第1页
1/10
多层片式陶瓷电容器.._第2页
2/10
多层片式陶瓷电容器.._第3页
3/10
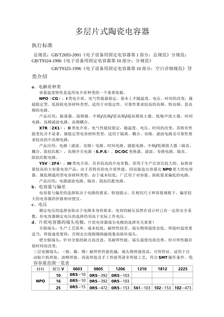
多层片式陶瓷电容器执行标准总规范:GB/T2693-2001《电子设备用固定电容器第1部分:总规范》分规范:GB/T9324-1996《电子设备用固定电容器第10部分:分规范》GB/T9325-1996《电子设备用固定电容器第10部分:空白详细规范》分类介绍a、电解质种类容量温度特性是选用电介质种类的一个重要依据。NPO(CG):I类电介质,电气性能最稳定,基本上不随温度、电压、时间的改变;属超稳定型、低损耗电容材料类型,适用于对稳定性、可靠性要求较高的高频、特高频、甚高频的电路。产品应用:振荡器、混频器、中频/高频/甚高频/超高频放大器、低噪声放大器、时间电路、高频滤波电路、高频耦合。X7R(2X1):II类电介质,电气性能较稳定,随温度、电压、时间的改变,其特有性能变化并不显著,属稳定型电容材料类型,适用于隔离、耦合、旁路、滤波电路及可靠性要求较高的中高频电路。产品应用:电源(滤波、旁路)电路、时间电路、储能电路、中频/低频放大器(隔直、耦合、阻抗匹配),高频开关电源(S.P.S)、DC/DC变换器、滤波、旁路电路、隔直、阻抗匹配电路。Y5V(2F4):III类电介质,具有较高的介电常数,常用于生产比容比较大的、标称容量较高的大容量电容产品;由于其特有的电介质性能,因而能造出容量比NPO更大的电容器。属低频通用型电容材料类型,由于成本较低,广泛用于对容量、损耗要求偏低的电路。产品应用:电源滤波电路、隔直、阻抗匹配电路。b、电容量与偏差电容量与偏差的选择取决于电路的要求,特别提示,在相同尺寸和容量规格下,偏差较大的电容器的价格相对便宜。c、电压额定电压的选择也取决于电路本身的要求,电容的耐压虽然在设计时已有一定的安全系数,但电容器额定电压的选择仍须高于实际工作电压。d、片状电容器的端头电极:片状电容器端头电极的选择至关重要!全银端头:生产工艺简单、成本较低,耐焊性较差、端头物理强度也低,焊接时温度要适当,焊接速度要快,否则会出现银锡熔融现象而损坏端头。钯全银端头:针对全银的缺点而改进,其耐焊性能、端头强度均获改善,但可焊性随存放时间而改变。三层电镀端头:(银、镍、锡)耐焊性性能优越,端头物理强度高,可焊性好。适用于自动贴片机焊接、波峰焊接、再流焊接及手工焊接等诸多焊接工艺,符合SMT操作条件。电容容量范围一览表材料耐压V060308051206121018122225NPO100R5〜1020R5〜3920R5〜103160R5〜1020R5〜3920R5〜103250R5〜1520R5〜4720R5〜153561〜103102〜153102〜473500R5〜1020R5〜2220R5〜103561〜103102〜153102〜2231000R5〜6810R5〜1020R5〜472100〜562100〜103100〜2732000R5〜3310R5〜8210R5〜682100〜332100〜562100〜1235000R5〜5610R5〜102100〜202100〜392100〜68210000R5〜681100〜821100〜122100〜22220000R5〜101100〜471100〜391100〜1023000102〜271100〜6814000102〜221100〜561X7R10181〜224221〜225102〜475222〜22516181〜224221〜105102〜335222〜47525101〜104221〜105102〜225102〜335103〜474103〜22550101〜473221〜105102〜105102〜105103〜564103〜225100101〜103151〜473102〜683151〜224682〜334151〜105200101〜682151〜223151〜473151〜104682〜334151〜474500151〜103151〜223151〜333151〜104151〜3341000151〜562151〜103151〜273151〜5632000151〜152151〜682151〜103151〜2733000151〜222151〜3924000151〜152151〜332Y5VZ5U10104〜225224〜106155〜226475〜47616104〜225224〜225155〜106155〜10625104〜334103〜105103〜125104〜106154〜476684〜47550222〜105103〜105103〜105104〜476154〜476684〜335100222〜683103〜104103〜334104〜824104〜106104〜206200103〜563103〜154103〜391103〜474103〜6842500103〜563103〜154103〜391103〜474103〜684通用型NPO(COG)片容NPO(COG):通用型COG片容属于I类高频电容器,其电容量非常稳定,几乎不随温度、电压和时间的变化而变化。尤其适用于高频电子线路。特性:具有高的电容量稳定性,在-55°C〜125°C工作范围内,其温度系数为0±30ppm/°C、0±60ppm/°C。叠层独石结构,具有高可靠性。优良的焊接性和耐焊性,...

1、当您付费下载文档后,您只拥有了使用权限,并不意味着购买了版权,文档只能用于自身使用,不得用于其他商业用途(如 [转卖]进行直接盈利或[编辑后售卖]进行间接盈利)。
2、本站所有内容均由合作方或网友上传,本站不对文档的完整性、权威性及其观点立场正确性做任何保证或承诺!文档内容仅供研究参考,付费前请自行鉴别。
3、如文档内容存在违规,或者侵犯商业秘密、侵犯著作权等,请点击“违规举报”。

碎片内容

多层片式陶瓷电容器..

您可能关注的文档

确认删除?
VIP
微信客服
  • 扫码咨询
会员Q群
  • 会员专属群点击这里加入QQ群
客服邮箱
回到顶部