电脑桌面
添加小米粒文库到电脑桌面
安装后可以在桌面快捷访问

寻找文明的足迹VIP免费

寻找文明的足迹_第1页
1/5
寻找文明的足迹_第2页
2/5
寻找文明的足迹_第3页
3/5
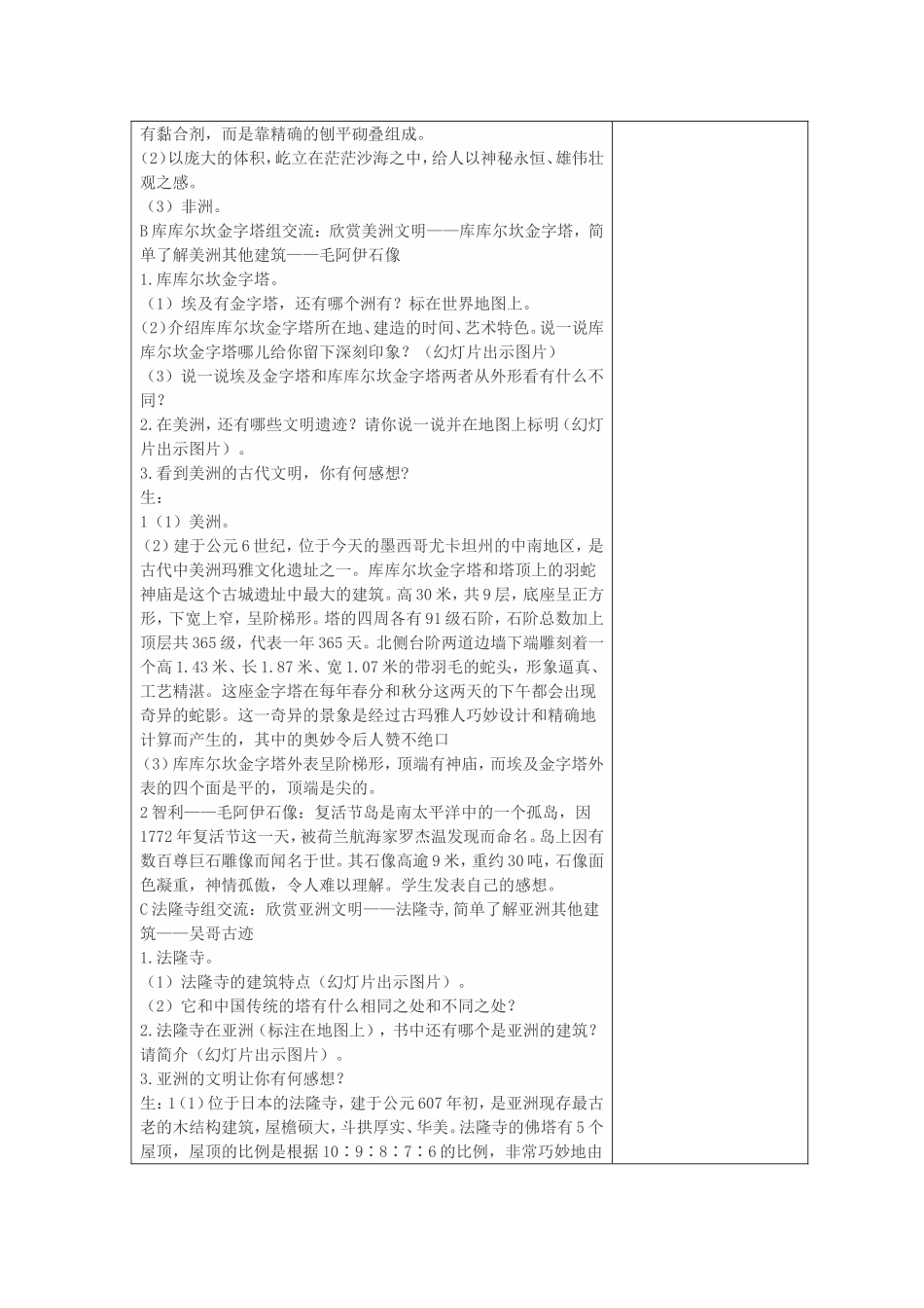
林东第五小学美术学科教学设计主备人:韩红宇年级:六时间:2015、3组长签字:教导处审核:课题:寻找文明的足迹教学设计修改教学目标:(1)知道什么叫文化遗产,能说出7处--10处世界文化遗产。(2)能够对世界文化遗产的保护有正确的认识。应会:(1)能够收集世界文化遗产的相关资料,初步认识、了解自己感兴趣的文化遗产。(2)能够运用美术知识制作宣传栏,传播世界文化遗产知识。2隐性内容与目标(1)通过本课学习,认识到文化遗产是人类共同的财富,增强保护文化遗产的意识及方法。(2)学习了解各个国家不同时期的文明足迹,尊重不同文化背景下的文化现象,接纳多元文化,拓展国际视野。教学重难点:重点:(1)通过资料阅读、课上交流等途径,认识7处--10处世界文化遗产,较细致地了解2处-3处世界文化遗产。(2)能够从文化遗产的历史背景、审美价值、社会影响、经典特征等方面,介绍2处--3处世界文化遗产。难点:有步骤、有层次地介绍2处--3处文化遗产。教学准备:课件教学过程一、组织教学1.把学生分成4个组:A阿布辛拜勒神庙(非洲)组B库库尔坎金字塔(美洲)组C法隆寺(亚洲)组D奥林匹亚遗址(欧洲)组。鼓励学生制作课件。2.每个学生根据书中的问题,查找最下边一行的图片资料。生:(1)阿布辛拜勒神庙组:建造于什么地方、什么时代、有什么特点?神庙前的四尊雕像是谁?(2)库库尔坎金字塔组:介绍库库尔坎金字塔所在地、建造的时间、艺术特色。说一说埃及金字塔和库库尔坎金字塔两者从外形看有什么不同?(3)法隆寺组:法隆寺的建筑特点,它和中国传统的塔有什么相同之处和不同之处?(4)奥林匹亚遗址组:介绍奥林匹亚遗址所在地、艺术特色。《掷铁饼者》《竞技表演》表现的是哪方面的内容?用的是什么表现手法?一、师生问好同学们你们喜欢旅游吗?看看老师手里拿得是什么?世界地图!今天啊,我们就一起外出旅游去,好吗?二、故事导入、欣赏、分析拉斯科岩画师:先听我给大家讲个故事:1940年,在法国拉斯科地区,4个来自蒙蒂尼的法国少年,想去探究30多年前因一棵大树连根拔起而遗留下来的洞穴的秘密。这个洞穴的通道把他们引向拉斯科山坡附近的另一个洞穴,结果惊奇地发现在洞中的岩壁上画着数百个动物,经考古学家考察后发现,这是15000年前原始人类艺术家的作品(出示拉斯科岩画)师:从画中你还能看出哪些内容?画面是以粗壮、雄浑的黑色线条勾勒出轮廓,表现出动物的体积感,使整体效果雄伟壮观。这是先人留给我们巨大的财富,地球上还有许多优秀文化遗产,今天就让我们一起遨游在世界文化遗产的海洋中,感受先人留给我们的辉煌文化----追寻文明的足迹三、小组交流这节课之前,我们已经分小组对世界文明的足迹进行分头收集资料了,下面时间啊,我们就要展开我们的探秘之游了。我们先到——A阿布辛拜勒神庙组交流:欣赏非洲文明——阿布辛拜勒神庙的建筑和雕塑,简单了解非洲其他建筑——金字塔1.阿布辛拜勒神庙。(1)建造于什么地方?什么时代?有什么特点?(幻灯片出示片)(2)神庙前的四尊雕像是谁?这组雕塑给你什么感受?(幻灯片出示图片)生:1(1)阿布辛拜勒神庙约建于公元前1300―前1233年间,它是古埃及法老拉美西斯二世修建的。阿布辛拜勒神庙除了外面的院墙和一个小的太阳神神龛外,其余都是在一块巨大的岩石上修建的。(2)阿布辛拜勒神庙门前有四座等大的拉美西斯二世坐像。雕像高20米,面宽4米,嘴宽1米。雕像如迎接太阳般面向东方,坐姿稳如磐石,神态安详。雕刻者在有限的高度中,给人留下无限的想象空间。其他组学生畅谈感受。2.小结:(1)由此我们知道建筑、雕塑和宗教也有着密切联系。你还知道埃及什么建筑?(幻灯片出示图片)(2)看到这样的建筑,你会有什么感受?(3)它们是哪个洲的文明遗迹?请你在世界地图中标出来。生:2(1)金字塔的建造外形像“金”字,故而得名,是法老的陵墓。金字塔是由巨石砌成,巨石和巨石之间缝隙非常小且均匀,没有黏合剂,而是靠精确的刨平砌叠组成。(2)以庞大的体积,屹立在茫茫沙海之中,给人以神秘永恒、雄伟壮观之感。(3)非洲。B库库尔坎金字塔组交流:欣赏美洲文明——库库尔坎...

1、当您付费下载文档后,您只拥有了使用权限,并不意味着购买了版权,文档只能用于自身使用,不得用于其他商业用途(如 [转卖]进行直接盈利或[编辑后售卖]进行间接盈利)。
2、本站所有内容均由合作方或网友上传,本站不对文档的完整性、权威性及其观点立场正确性做任何保证或承诺!文档内容仅供研究参考,付费前请自行鉴别。
3、如文档内容存在违规,或者侵犯商业秘密、侵犯著作权等,请点击“违规举报”。

碎片内容

寻找文明的足迹

您可能关注的文档

精品文库+ 关注
实名认证
内容提供者

小学学习各类资料大全

确认删除?
VIP
微信客服
  • 扫码咨询
会员Q群
  • 会员专属群点击这里加入QQ群
客服邮箱
回到顶部