电脑桌面
添加小米粒文库到电脑桌面
安装后可以在桌面快捷访问

高一期中考试思想政治必修ⅡVIP免费

高一期中考试思想政治必修Ⅱ_第1页
1/4
高一期中考试思想政治必修Ⅱ_第2页
2/4
高一期中考试思想政治必修Ⅱ_第3页
3/4
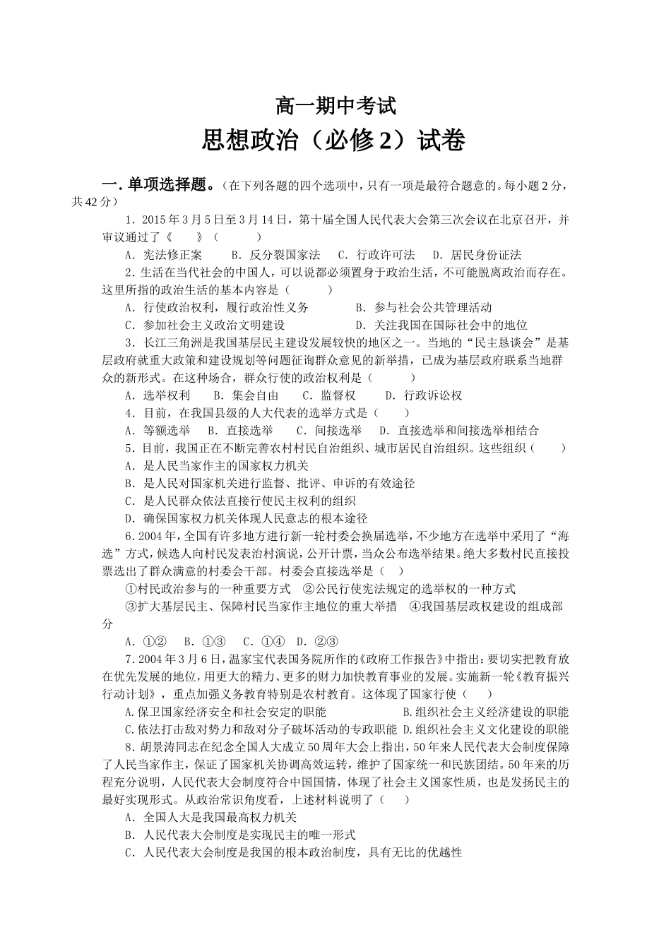
高一期中考试思想政治(必修2)试卷一.单项选择题。(在下列各题的四个选项中,只有一项是最符合题意的。每小题2分,共42分)1.2015年3月5日至3月14日,第十届全国人民代表大会第三次会议在北京召开,并审议通过了《》()A.宪法修正案B.反分裂国家法C.行政许可法D.居民身份证法2.生活在当代社会的中国人,可以说都必须置身于政治生活,不可能脱离政治而存在。这里所指的政治生活的基本内容是()A.行使政治权利,履行政治性义务B.参与社会公共管理活动C.参加社会主义政治文明建设D.关注我国在国际社会中的地位3.长江三角洲是我国基层民主建设发展较快的地区之一。当地的“民主恳谈会”是基层政府就重大政策和建设规划等问题征询群众意见的新举措,已成为基层政府联系当地群众的新形式。在这种场合,群众行使的政治权利是()A.选举权利B.集会自由C.监督权D.行政诉讼权4.目前,在我国县级的人大代表的选举方式是()A.等额选举B.直接选举C.间接选举D.直接选举和间接选举相结合5.目前,我国正在不断完善农村村民自治组织、城市居民自治组织。这些组织()A.是人民当家作主的国家权力机关B.是人民对国家机关进行监督、批评、申诉的有效途径C.是人民群众依法直接行使民主权利的组织D.确保国家权力机关体现人民意志的根本途径6.2004年,全国有许多地方进行新一轮村委会换届选举,不少地方在选举中采用了“海选”方式,候选人向村民发表治村演说,公开计票,当众公布选举结果。绝大多数村民直接投票选出了群众满意的村委会干部。村委会直接选举是()①村民政治参与的一种重要方式②公民行使宪法规定的选举权的一种方式③扩大基层民主、保障村民当家作主地位的重大举措④我国基层政权建设的组成部分A.①②B.①③C.①④D.②③7.2004年3月6日,温家宝代表国务院所作的《政府工作报告》中指出:要切实把教育放在优先发展的地位,用更大的精力、更多的财力加快教育事业的发展。实施新一轮《教育振兴行动计划》,重点加强义务教育特别是农村教育。这体现了国家行使()A.保卫国家经济安全和社会安定的职能B.组织社会主义经济建设的职能C.依法打击敌对势力和敌对分子破坏活动的专政职能D.组织社会主义文化建设的职能8.胡景涛同志在纪念全国人大成立50周年大会上指出,50年来人民代表大会制度保障了人民当家作主,保证了国家机关协调高效运转,维护了国家统一和民族团结。50年来的历程充分说明,人民代表大会制度符合中国国情,体现了社会主义国家性质,也是发扬民主的最好实现形式。从政治常识角度看,上述材料说明了()A.全国人大是我国最高权力机关B.人民代表大会制度是实现民主的唯一形式C.人民代表大会制度是我国的根本政治制度,具有无比的优越性D.人民代表大会是我国的政体9.2004年7月1日《中华人民共和国行政许可法》正式施行。这是推进依法行政、建设法治政府的重大举措。实施行政许可法以规范行政许可行为的意义在于()①有力地推进和保证行政机关的依法行政和依法管理②有力地推进政府职能的转变,使行政管理转向宏观调控和社会服务③使政府管理经济、社会、行政事务的权力越来越小④有利于从根源上杜绝钱权交易,清除我国存在的腐败现象A.①②B.③④C.①③D.②④10.2004年10月27日《人民日报》载文指出,全面推进依法行政,首先要提高政府行为的透明度,使政府成为“阳光下的政府”,成为时时刻刻接受人民监督的政府。其意义在于()①是坚持执政为民、做好政府工作的重要保证②有利于政府做出正确决策,提高决策水平和工作效率③有利于保证行政目标的实现和政府机关的清正廉洁④有利于保证中央和地方的国家权力的统一A.①②④B.①②③C.②③④D.①③④11.某国有企业职工金某因企业破产而到私营企业工作,之后就一直没有缴纳社会保险费。五年后,金某因私营企业破产而失业,就到社会保险局要求支付其失业保险金,失业保险局拒绝了金某的要求。表明我国公民()A.在行使自己的权利时不得损害他人的合法权利B.权利和义务都受到法律的保护C.权利和义务是统一的D.权利和义务都是不能放弃的12.下列正确反映我国的人民民主专政与...

1、当您付费下载文档后,您只拥有了使用权限,并不意味着购买了版权,文档只能用于自身使用,不得用于其他商业用途(如 [转卖]进行直接盈利或[编辑后售卖]进行间接盈利)。
2、本站所有内容均由合作方或网友上传,本站不对文档的完整性、权威性及其观点立场正确性做任何保证或承诺!文档内容仅供研究参考,付费前请自行鉴别。
3、如文档内容存在违规,或者侵犯商业秘密、侵犯著作权等,请点击“违规举报”。

碎片内容

高一期中考试思想政治必修Ⅱ

您可能关注的文档

确认删除?
VIP
微信客服
  • 扫码咨询
会员Q群
  • 会员专属群点击这里加入QQ群
客服邮箱
回到顶部