电脑桌面
添加小米粒文库到电脑桌面
安装后可以在桌面快捷访问

感统测评表全VIP免费

感统测评表全_第1页
1/5
感统测评表全_第2页
2/5
感统测评表全_第3页
3/5
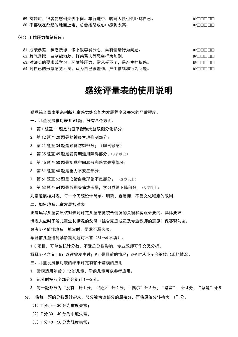
感统测评表编号:儿童姓名:性别:年龄:老师或家长姓名:儿童的生理发展与学习、情绪有密切关系,要提升学习能力,和使儿童保持良好的情绪,必先了解儿童的生理发展,因此我们设计了下面的问卷,请您根据平时对幼儿的观察填写。请家长简述儿童在学习和情绪方面的困难和问题:1.2.3.4.5.6.★P目前情况★B以往曾有过★P+B从小至今继续出现所述情况●请与指导老师作客观勾选●儿童若未到该题所指年龄,请不要圈选该题●题中情况若只呈部分现象而非全部,请评勾该部分情况,并划线标出没很偶常总有少尔常是(一)前庭平衡和大脑双侧分化:1.儿童特别爱玩旋转圆凳,玩公园中旋转地球或飞转设施,不觉晕。BP□□□□□2.儿童看来正常、健康,有正常智慧,但学习阅读或做算术特难。BP□□□□□3.在眼看得见情况下,屡碰撞桌椅、被子或旁人,方向和距离感差。BP□□□□□4.手舞足蹈,吃饭、写字、打鼓时双手或双脚配合不良,常忘另一边。BP□□□□□5.表面上左撇子,左右手都用,或尚未固定偏好使用哪一只手。BP□□□□□6.大动作笨拙,容易跌倒,并不会用手支撑保护自己;拉他时显得笨重。BP□□□□□7.语音不清晰,组合句子或编组故事困难。BP□□□□□8.看书眼睛会累,却可以长时间看电视。BP□□□□□9.俯卧地板床上时,无法把头、颈、胸、手脚举高离地(如飞机状)。BP□□□□□10.喜欢听故事,不喜欢看书,听的容易记住,看的却容易忘记。BP□□□□□11.走路跑跳常碰撞东西,不善与同伴投球和传球,排队和游戏有困难。BP□□□□□(二)脑神经生理抑制困难:12.注意力分散,不专心,小动作多,或上课左顾右盼。BP□□□□□13.偏食或挑食:不吃水果、软皮的事物、肉类、蛋类,只吃白饭、奶等。BP□□□□□14.害羞,见到陌生人赶紧躲避或紧张捻衣角,皱眉头,口吃说不出话。BP□□□□□15.看电视电影,很容易激动;高兴时又叫又跳,恐怖片不敢看。BP□□□□□16.严重怕黑,到暗处要有人陪,晚上拒绝出去,不喜欢到空屋子去。BP□□□□□17.换床睡不着,换枕头或被子睡不好,出外总是对睡眠空间担心。BP□□□□□18.别人为他用棉棒清洁鼻子和耳朵时,他往往觉得不舒服。BP□□□□□19.喜欢往亲人的身上挨靠或搂抱,像被宠坏或被溺爱的孩子。BP□□□□□20.睡觉时总爱触摸被角,抱棉被,衣物或玩具,否则会出现不安或睡不好。BP□□□□□(三)触觉防御过多及反应不足:21.脾气不好,对亲人特别暴躁,常常为琐事无故发脾气,遇事会强词夺理。BP□□□□□22.到新的场合或人多的地方不久,就要求离开或自己跑掉。BP□□□□□23.轻微病后多次向人表示不喜欢去幼儿园;没原因或为小事对幼儿园产生恐惧。BP□□□□□24.常吮舔手指头或咬指甲,不喜欢别人帮剪指甲。BP□□□□□25.不喜欢脸被别人碰和帮他洗脸。洗头或理发为最痛苦的事。BP□□□□□26.成人帮他拉袖口和袜子,或协助穿衣服而碰他皮肤时会引起他的反感。BP□□□□□27.游戏中或玩玩具时,担心别人从后面逼近,为此而引起苦恼。BP□□□□□28.到处碰、触摸不停,但又避免触碰毛毯和编织玩具的表面。BP□□□□□29.常常喜欢穿宽松的长袖衣衫,不冷也不常喜欢穿毛线衫或夹克。BP□□□□□30.爱谈天或做无接触的交往,但很不愿意跟朋友搭肩或做肌肤接触。BP□□□□□31.对某些布料很敏感,不喜欢那类不料所做的衣服。BP□□□□□32.对自己的事物很敏感,很容易动情,计划或结果改变时不能容忍。BP□□□□□33.对无所谓的瘀伤,小肿块,小刀伤等,总觉得很痛而诉怨不止。BP□□□□□34.顽固偏执不合作,一直坚持依自己的方式办事,对事没有灵活性。BP□□□□□(四)发育期运用障碍:35.三、四岁尚不会洗手,上厕所不会自行擦屁股。BP□□□□□36.三、四岁尚不会使用筷子,或一直用汤勺吃饭,不会拿笔。BP□□□□□37.四、五岁不会玩骑上、爬下或钻进去等的大玩具。BP□□□□□38.五、六岁不会站起来用脚荡秋千,不会攀绳网或爬竹竿。BP□□□□□39.穿脱袜子、衣服、扣纽扣、系鞋带等动作,向来非常慢,或做不来。BP□□□□□40.入学后尚不会自己洗澡;单脚跳,跳绳等都做不好也学不好。BP□□...

1、当您付费下载文档后,您只拥有了使用权限,并不意味着购买了版权,文档只能用于自身使用,不得用于其他商业用途(如 [转卖]进行直接盈利或[编辑后售卖]进行间接盈利)。
2、本站所有内容均由合作方或网友上传,本站不对文档的完整性、权威性及其观点立场正确性做任何保证或承诺!文档内容仅供研究参考,付费前请自行鉴别。
3、如文档内容存在违规,或者侵犯商业秘密、侵犯著作权等,请点击“违规举报”。

碎片内容

感统测评表全

您可能关注的文档

确认删除?
VIP
微信客服
  • 扫码咨询
会员Q群
  • 会员专属群点击这里加入QQ群
客服邮箱
回到顶部