电脑桌面
添加小米粒文库到电脑桌面
安装后可以在桌面快捷访问

管理评审控制程序(附完整表格)VIP免费

管理评审控制程序(附完整表格)_第1页
1/7
管理评审控制程序(附完整表格)_第2页
2/7
管理评审控制程序(附完整表格)_第3页
3/7
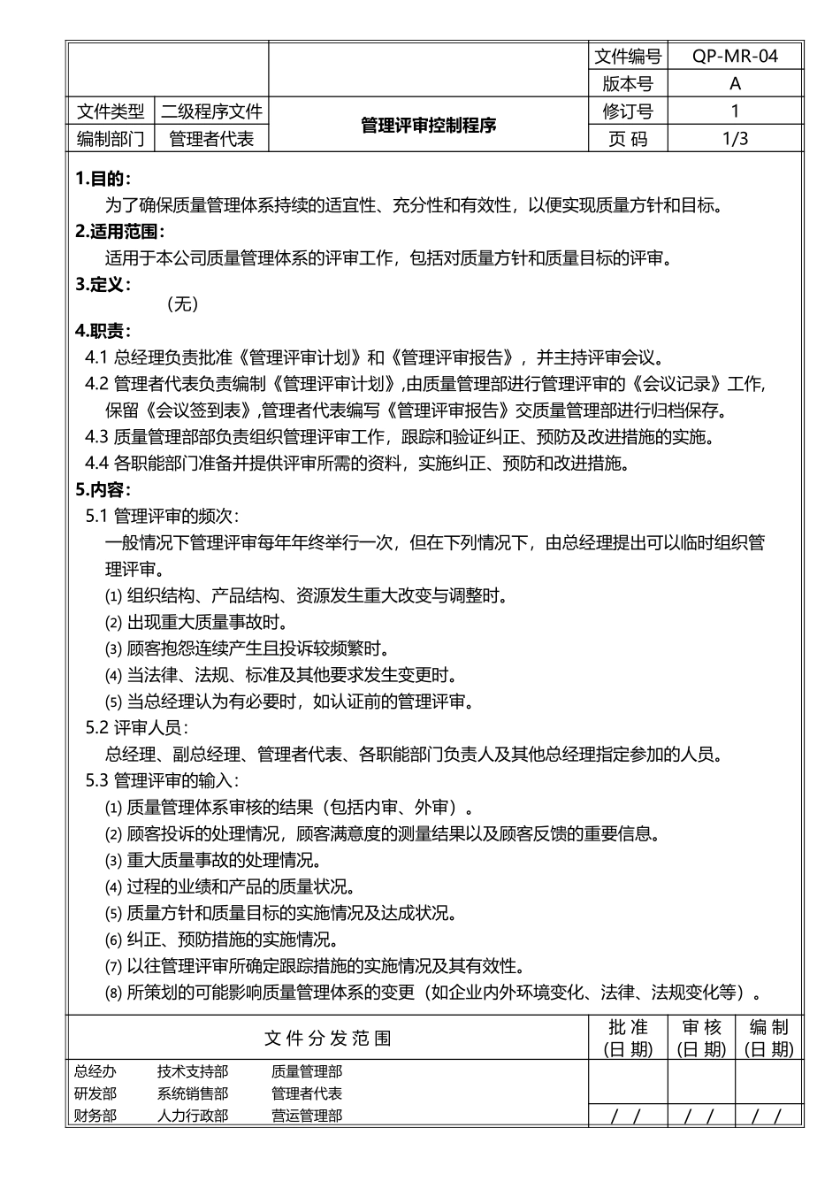
文件编号QP-MR-04版本号A文件类型二级程序文件管理评审控制程序修订号1编制部门管理者代表页码1/3为了确保质量管理体系持续的适宜性、充分性和有效性,以便实现质量方针和目标。适用于本公司质量管理体系的评审工作,包括对质量方针和质量目标的评审。(无)一般情况下管理评审每年年终举行一次,但在下列情况下,由总经理提出可以临时组织管理评审。⑴组织结构、产品结构、资源发生重大改变与调整时。⑵出现重大质量事故时。⑶顾客抱怨连续产生且投诉较频繁时。⑷当法律、法规、标准及其他要求发生变更时。⑸当总经理认为有必要时,如认证前的管理评审。总经理、副总经理、管理者代表、各职能部门负责人及其他总经理指定参加的人员。⑴质量管理体系审核的结果(包括内审、外审)。⑵顾客投诉的处理情况,顾客满意度的测量结果以及顾客反馈的重要信息。⑶重大质量事故的处理情况。⑷过程的业绩和产品的质量状况。⑸质量方针和质量目标的实施情况及达成状况。⑹纠正、预防措施的实施情况。⑺以往管理评审所确定跟踪措施的实施情况及其有效性。⑻所策划的可能影响质量管理体系的变更(如企业内外环境变化、法律、法规变化等)。文件分发范围批准审核编制总经办技术支持部质量管理部研发部系统销售部管理者代表财务部人力行政部营运管理部//////1.目的:2.适用范围:3.定义:4.职责:4.1总经理负责批准《管理评审计划》和《管理评审报告》,并主持评审会议。4.2管理者代表负责编制《管理评审计划》,由质量管理部进行管理评审的《会议记录》工作,保留《会议签到表》,管理者代表编写《管理评审报告》交质量管理部进行归档保存。4.3质量管理部部负责组织管理评审工作,跟踪和验证纠正、预防及改进措施的实施。4.4各职能部门准备并提供评审所需的资料,实施纠正、预防和改进措施。5.内容:5.1管理评审的频次:5.2评审人员:5.3管理评审的输入:(日期)(日期)(日期)文件编号QP-MR-04版本号A文件类型二级程序文件管理评审控制程序修订号1编制部门管理者代表页码2/3部发至相关部门和人员,《管理评审计划》的内容包括:评审目的、时间、内容、评审人员、准备工作要求等。建议。交质量管理部文控中心发放至各相关部门存档。文件编号QP-MR-045.4管理评审的实施:5.4.1管理者代表于评审会议前至少15天编制《管理评审计划》经总经理批准后,由质量管理5.4.2各部门收到评审计划后按要求准备评审资料,于会议召开前三天内将各部门的《管理评审报告》资料交到管理者代表处,由管理者代表整理成评审提要;提交的资料应包括如下:a)质量/环境方针、质量/环境目标是否适用,达成率有多少。b)组织机构、人员、资源配备和职责划分是否合理。c)质量/环境体系结构及实施情况总结。d)内部审核和环境管理体系合规性评价的结果。e)组织的环境绩效。f)客观环境的变化,包括与组织环境因素有关的法律法规和其他要求的发展变化。g)来自外部相关方的交流信息,包括抱怨。h)根据质量/环境反馈信息和产品实际质量状况研究改进和提高措施。i)纠正和预防措施情况的总结。j)上次管理评审决议落实情况。k)相关质量/环境管理体系改善的建议5.4.3由总经理主持评审会议,评审人员参加,按评审内容进行评审,质量管理部作好会议记录。5.4.4各部门的负责人对评审输入提供信息,对存在或潜在的不合格提出纠正预防措施或改进5.4.5总经理对评审内容作出结论。5.5管理评审的输出:5.5.1QMS及其过程有效性的改进措施。5.5.2与顾客要求的有关产品的改进措施。5.5.3资源需要的措施。5.6管理评审报告:5.6.1管理者代表根据评审的内容,于评审会结束后编写《管理评审报告》,经总经理批准后,5.6.2《管理评审报告》中应清楚记录对合规性评价结果的评审状况;5.6.3评审中涉及到的文件更改,按《文件控制程序》执行。5.6.4管理评审产生的相关记录由质量管理部按《质量记录控制程序》执行。5.7预防及改进措施:5.7.1管理者代表或其授权人根据管理评审中确认的问题,编写《管理评审不符合项报告书》。5.7.2《管理评审不符合项报告书》经总经理/副总经理批准后发给相关部门实施;同时由管理者代表或其它指定人员根据总经理/副总经理批准后的《管理...

1、当您付费下载文档后,您只拥有了使用权限,并不意味着购买了版权,文档只能用于自身使用,不得用于其他商业用途(如 [转卖]进行直接盈利或[编辑后售卖]进行间接盈利)。
2、本站所有内容均由合作方或网友上传,本站不对文档的完整性、权威性及其观点立场正确性做任何保证或承诺!文档内容仅供研究参考,付费前请自行鉴别。
3、如文档内容存在违规,或者侵犯商业秘密、侵犯著作权等,请点击“违规举报”。

碎片内容

管理评审控制程序(附完整表格)

最好的沉淀+ 关注
实名认证
内容提供者

行业文档

相关文档

确认删除?
VIP
微信客服
  • 扫码咨询
会员Q群
  • 会员专属群点击这里加入QQ群
客服邮箱
回到顶部