电脑桌面
添加小米粒文库到电脑桌面
安装后可以在桌面快捷访问

八年级下数学各章知识要点VIP免费

八年级下数学各章知识要点_第1页
1/4
八年级下数学各章知识要点_第2页
2/4
八年级下数学各章知识要点_第3页
3/4
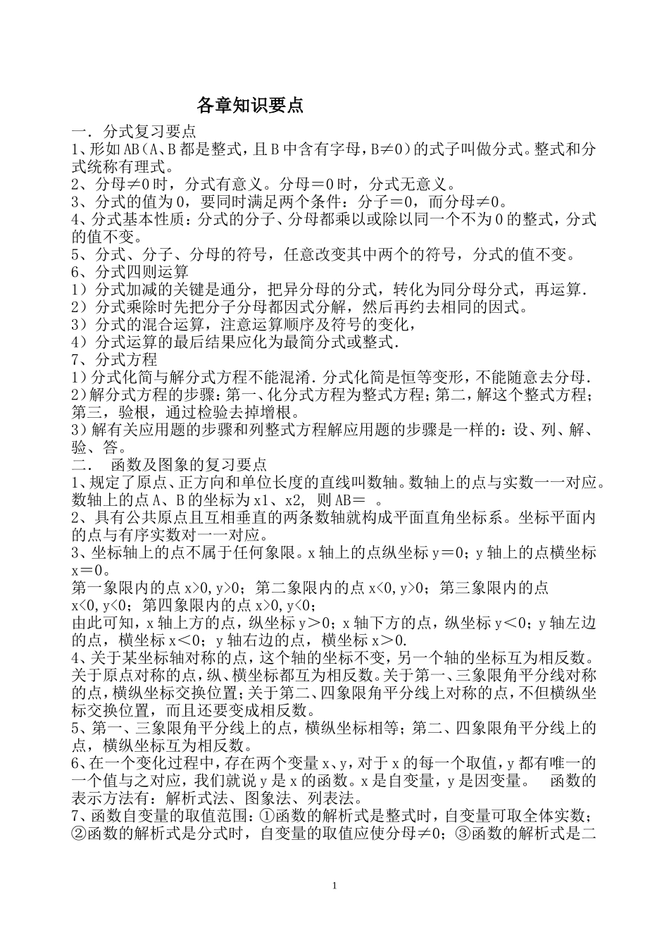
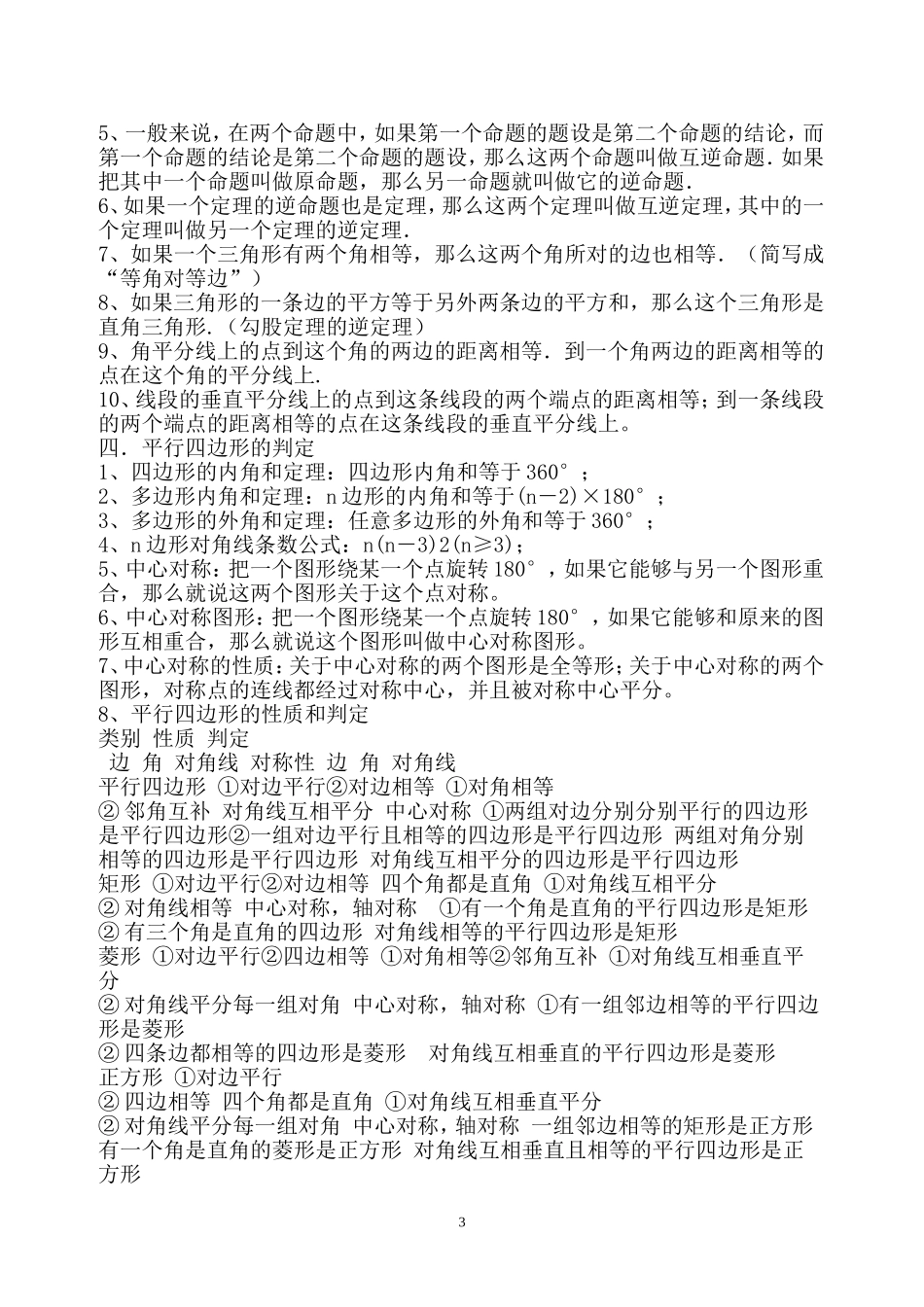
各章知识要点一.分式复习要点1、形如AB(A、B都是整式,且B中含有字母,B≠0)的式子叫做分式。整式和分式统称有理式。2、分母≠0时,分式有意义。分母=0时,分式无意义。3、分式的值为0,要同时满足两个条件:分子=0,而分母≠0。4、分式基本性质:分式的分子、分母都乘以或除以同一个不为0的整式,分式的值不变。5、分式、分子、分母的符号,任意改变其中两个的符号,分式的值不变。6、分式四则运算1)分式加减的关键是通分,把异分母的分式,转化为同分母分式,再运算.2)分式乘除时先把分子分母都因式分解,然后再约去相同的因式。3)分式的混合运算,注意运算顺序及符号的变化,4)分式运算的最后结果应化为最简分式或整式.7、分式方程1)分式化简与解分式方程不能混淆.分式化简是恒等变形,不能随意去分母.2)解分式方程的步骤:第一、化分式方程为整式方程;第二,解这个整式方程;第三,验根,通过检验去掉增根。3)解有关应用题的步骤和列整式方程解应用题的步骤是一样的:设、列、解、验、答。二.函数及图象的复习要点1、规定了原点、正方向和单位长度的直线叫数轴。数轴上的点与实数一一对应。数轴上的点A、B的坐标为x1、x2,则AB=。2、具有公共原点且互相垂直的两条数轴就构成平面直角坐标系。坐标平面内的点与有序实数对一一对应。3、坐标轴上的点不属于任何象限。x轴上的点纵坐标y=0;y轴上的点横坐标x=0。第一象限内的点x>0,y>0;第二象限内的点x<0,y>0;第三象限内的点x<0,y<0;第四象限内的点x>0,y<0;由此可知,x轴上方的点,纵坐标y>0;x轴下方的点,纵坐标y<0;y轴左边的点,横坐标x<0;y轴右边的点,横坐标x>0.4、关于某坐标轴对称的点,这个轴的坐标不变,另一个轴的坐标互为相反数。关于原点对称的点,纵、横坐标都互为相反数。关于第一、三象限角平分线对称的点,横纵坐标交换位置;关于第二、四象限角平分线上对称的点,不但横纵坐标交换位置,而且还要变成相反数。5、第一、三象限角平分线上的点,横纵坐标相等;第二、四象限角平分线上的点,横纵坐标互为相反数。6、在一个变化过程中,存在两个变量x、y,对于x的每一个取值,y都有唯一的一个值与之对应,我们就说y是x的函数。x是自变量,y是因变量。函数的表示方法有:解析式法、图象法、列表法。7、函数自变量的取值范围:①函数的解析式是整式时,自变量可取全体实数;②函数的解析式是分式时,自变量的取值应使分母≠0;③函数的解析式是二1次根式时,自变量的取值应使被开方数≥0.④函数的解析式是负整指数和零指数时,底数≠0;⑤对于反映实际问题的函数关系,应使实际问题有意义.8、如果y=kx+b(k、b是常数,k≠0),那么,y叫x的一次函数。如果y=kx(k是常数,k0),那么,y叫x的正比例函数。9、点在函数的图象上的代数意义是:这一点的坐标满足函数的解析式。两个函数有交点的代数意义是:两个函数的解析式组成的方程组的解就是交点的坐标。10、一次函数y=kx+b的性质:(1)一次函数图象是过两点的一条直线,|k|的值越大,图象越靠近于y轴。(2)当k>0时,图象过一、三象限,y随x的增大而增大;从左至右图象是上升的(左低右高);(3)当k<0时,图象过二、四象限,y随x的增大而减小。从左至右图象是下降的(左高右低);(4)当b>0时,与y轴的交点(0,b)在正半轴;当b<0时,与y轴的交点(0,b)在负半轴。当b=0时,一次函数就是正比例函数,图象是过原点的一条直线(5)几条直线互相平行时,k值相等而b不相等。11、如果y=kx(k是常数,k≠0),那么,y叫x的反比例函数。12、反比例函数y=kx的性质:(1)反比例函数的图象是双曲线,图象无限的靠近于x、y轴。(2)当k>0时,图象的两个分支位于一、三象限,在每个象限内,y随x的增大而减小,从左至右图象是下降的(左低右高);(3)当k<0时,图象的两个分支位于二、四象限,在每个象限内,y随x的增大而增大,从左至右图象是上升的(左高右低)。(4)反比例函数y=kx与正比例函数y=kx的交点关于原点对称。三.全等三角形1、判断正确或错误的句子叫做命题.正确的命题称为真命题,错误的命题称为假命题.2、命题是由题设、结论两...

1、当您付费下载文档后,您只拥有了使用权限,并不意味着购买了版权,文档只能用于自身使用,不得用于其他商业用途(如 [转卖]进行直接盈利或[编辑后售卖]进行间接盈利)。
2、本站所有内容均由合作方或网友上传,本站不对文档的完整性、权威性及其观点立场正确性做任何保证或承诺!文档内容仅供研究参考,付费前请自行鉴别。
3、如文档内容存在违规,或者侵犯商业秘密、侵犯著作权等,请点击“违规举报”。

碎片内容

八年级下数学各章知识要点

确认删除?
VIP
微信客服
  • 扫码咨询
会员Q群
  • 会员专属群点击这里加入QQ群
客服邮箱
回到顶部