电脑桌面
添加小米粒文库到电脑桌面
安装后可以在桌面快捷访问

一建政带数据考点总结VIP免费

一建政带数据考点总结_第1页
1/6
一建政带数据考点总结_第2页
2/6
一建政带数据考点总结_第3页
3/6
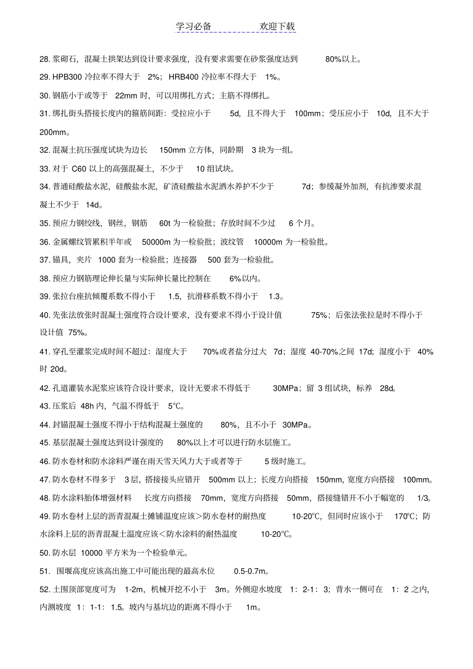
学习必备欢迎下载2018年一建市政教材带数据的考点1.混凝土基层比面层每侧髋宽:人工300mm;滑轨摊铺机500mm;滑膜摊铺机650mm。2.一次摊铺水泥路面宽度大于4.5m设置带拉杆的纵向缩缝。3.填筑土方时当坡度陡与1:5时,需要修成台阶,高度不超300mm,宽度不超过1.5m。4.填方管涵顶面填土500mm以内禁止压路机碾压。5.管道边1m范围人工开挖;直埋线缆2m范围人工开挖。6.路基填土宽度比设计宽度宽500mm。7.压路机速度不超过4km/h。8.水泥稳定土自搅拌到摊铺不得超过3h。9.水泥土分层摊铺应该在下层养护7d后再摊铺上层。10.二灰基层压实每层最大为200mm,不小于100mm。养护不小于7d。(土方路基压实厚度根据试验确定,沥青面层压实厚度不大于100mm)11.摊铺沥青路面,每台摊铺机摊铺宽度小于6m;两台摊铺机前后错开10-20m;搭接宽度30-60mm。12.摊铺机熨平板预热不低于100℃;沥青摊铺速度控制在2-6m/min13.沥青压实厚度不大于100mm。14.沥青面层上下层纵向热接缝错缝150mm,冷接缝错峰300-400mm(改性沥青避免出现冷接缝);上下层横向接缝错峰1m以上。15.沥青路面温度低于50℃开放交通。16.改性沥青生产温度较普通沥青提高10-20℃,贮存过程中混合料温度降不得大于10℃,储存时间不大于24h。(改性SMA只限当天使用,OGFC混合料随拌随用)17.改性沥青SMA摊铺温度不低于160℃;摊铺速度:1-3m/min。18.高温施工时,混凝土拌合物初凝时间不得小于3h;低温时终凝时间不得超过10h。19.混凝土路面钢模板每1m设1处支撑;木模板板厚不小于50mm,每0.8-1m设1处支撑;20.滑轨摊铺宽度最小3.75m;滑模摊铺速度1-3m/min。21.混凝土面层分两次摊铺,下层厚度为总厚度的3/5。缩缝宽度4-6mm。22.混凝土面层养护到设计强度的80%,一般14-21d。23.大于5mm的裂缝灌缝处理;局部破损挖补处理;13-40mm车辙铣刨处理。24.修补混凝土路面将空鼓,破损剔凿深度5cm以上。25.验算模板,支架,拱架抗倾覆系数时,稳定系数不小于1.3.26.外露模板挠度不超过长度的1/400;隐蔽模板挠度不超过长度的1/250。27.非承重模板在混凝土强度2.5MPa以上方可拆除。学习必备欢迎下载28.浆砌石,混凝土拱架达到设计要求强度,没有要求需要在砂浆强度达到80%以上。29.HPB300冷拉率不得大于2%;HRB400冷拉率不得大于1%。30.钢筋小于或等于22mm时,可以用绑扎方式;主筋不得绑扎。31.绑扎街头搭接长度内的箍筋间距:受拉应小于5d,且不得大于100mm;受压应小于10d,且不大于200mm。32.混凝土抗压强度试块为边长150mm立方体,同龄期3块为一组。33.对于C60以上的高强混凝土,不少于10组试块。34.普通硅酸盐水泥,硅酸盐水泥,矿渣硅酸盐水泥洒水养护不少于7d;参缓凝外加剂,有抗渗要求混凝土不少于14d。35.预应力钢绞线,钢丝,钢筋60t为一检验批;存放时间不少过6个月。36.金属螺纹管累积半年或50000m为一检验批;波纹管10000m为一检验批。37.锚具,夹片1000套为一检验批;连接器500套为一检验批。38.预应力钢筋理论伸长量与实际伸长量比控制在6%以内。39.张拉台座抗倾覆系数不得小于1.5,抗滑移系数不得小于1.3。40.先张法放张时混凝土强度符合设计要求,没有要求不得小于设计值75%;后张法张拉是时不得小于设计值75%。41.穿孔至灌浆完成时间不超过:湿度大于70%或者盐分过大7d;湿度40-70%之间17d;湿度小于40%时20d。42.孔道灌装水泥浆应该符合设计要求,设计无要求不得低于30MPa;留3组试块,标养28d。43.压浆后48h内,气温不得低于5℃。44.封锚混凝土强度不得小于结构混凝土强度的80%,且不小于30MPa。45.基层混凝土强度达到设计强度的80%以上才可以进行防水层施工。46.防水卷材和防水涂料严谨在雨天雪天风力大于或者等于5级时施工。47.防水卷材不得多于3层,搭接接头应错开500mm以上;长度方向搭接150mm,宽度方向搭接100mm。48.防水涂料胎体增强材料长度方向搭接70mm,宽度方向搭接50mm,搭接缝错开不小于幅宽的1/3。49.防水卷材上层的沥青混凝土摊铺温度应该>防水卷材的耐热度10-20℃,但同时应该小于170℃;防水涂料上层的沥青混凝土温度应该<防水涂料的耐热温度10-20℃。50.防水层10000平方米为一个检验单元。51.围堰高度...

1、当您付费下载文档后,您只拥有了使用权限,并不意味着购买了版权,文档只能用于自身使用,不得用于其他商业用途(如 [转卖]进行直接盈利或[编辑后售卖]进行间接盈利)。
2、本站所有内容均由合作方或网友上传,本站不对文档的完整性、权威性及其观点立场正确性做任何保证或承诺!文档内容仅供研究参考,付费前请自行鉴别。
3、如文档内容存在违规,或者侵犯商业秘密、侵犯著作权等,请点击“违规举报”。

碎片内容

一建政带数据考点总结

您可能关注的文档

文库当当响+ 关注
实名认证
内容提供者

该用户很懒,什么也没介绍

相关文档

确认删除?
VIP
微信客服
  • 扫码咨询
会员Q群
  • 会员专属群点击这里加入QQ群
客服邮箱
回到顶部