电脑桌面
添加小米粒文库到电脑桌面
安装后可以在桌面快捷访问

钢筋采购合同VIP专享VIP免费

钢筋采购合同_第1页
1/6
钢筋采购合同_第2页
2/6
钢筋采购合同_第3页
3/6
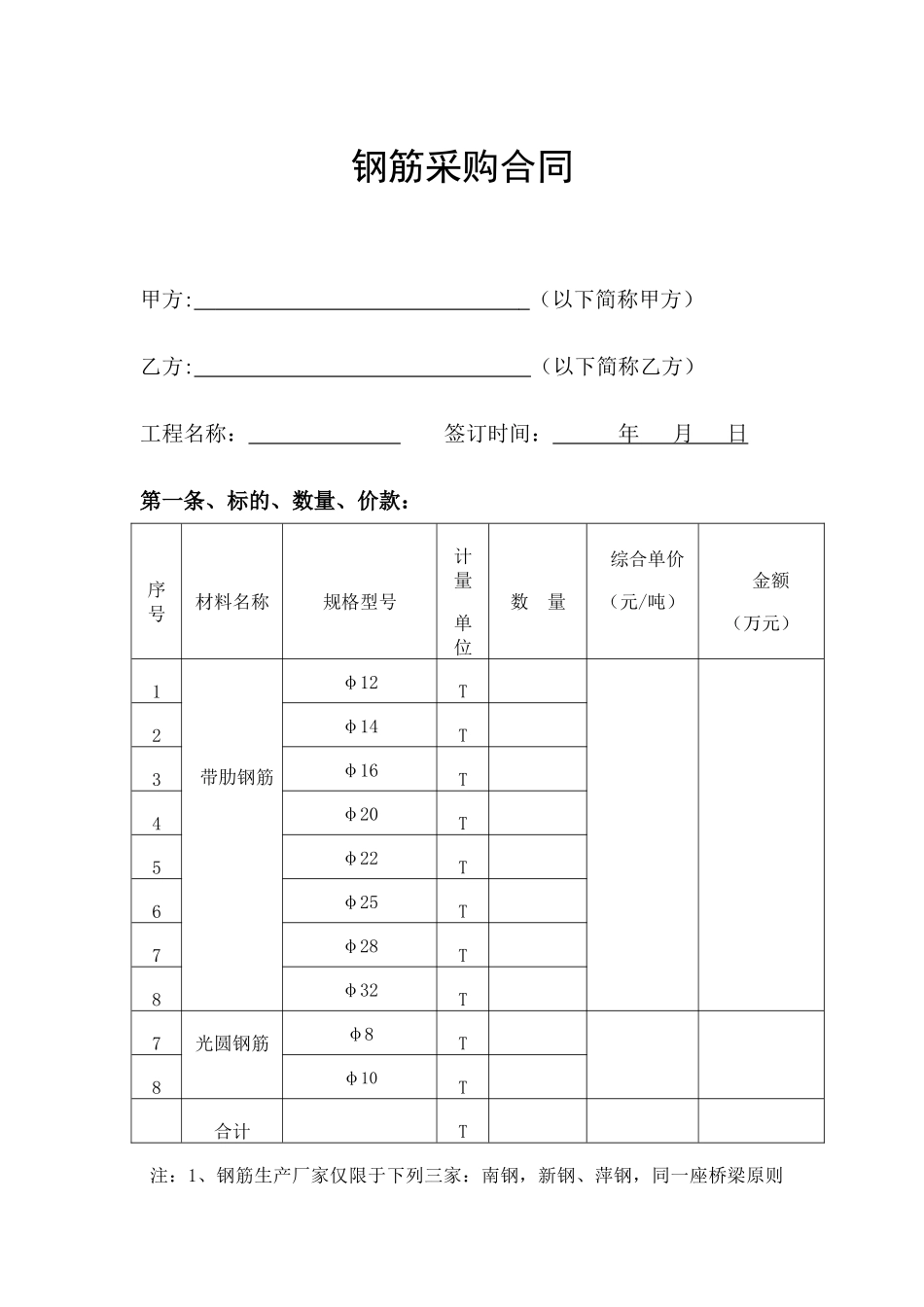
钢筋采购合同甲方:(以下简称甲方)乙方:(以下简称乙方)工程名称:签订时间:年月日第一条、标的、数量、价款:序号材料名称规格型号计量单位数量综合单价(元/吨)金额(万元)1带肋钢筋φ12T2φ14T3φ16T4φ20T5φ22T6φ25T7φ28T8φ32T7光圆钢筋φ8T8φ10T合计T注:1、钢筋生产厂家仅限于下列三家:南钢,新钢、萍钢,同一座桥梁原则上采用同一个厂家的钢筋。2、钢筋、钢绞线计算基数规定:若当月无信息价则以上月信息价为基数,若地无信息价则以南昌信息价为基数。如遇特殊情况,双方协商达成补充协议。第二条、质量标准:乙方供应圆钢质量必须符合国家标准GB1499.1-2008;带肋钢筋质量必须符合国家标准GB1499.2-2007;冷轧带肋钢筋质量必须符合国家标准GB13788—2000。钢绞线必须符合国家标准GB/T5224-2003.各项技术性能指标经本项目第三方检测机构检验必须符合国标要求。第三条、通知送货方式:甲方提前3天电话通知乙方送货时间、地点、数量,乙方应按甲方通知按时交货。第四条、交(提)货方式、地点:乙方负责送货至甲方工地,卸至甲方指定的卸货地点,并承担装、运费用。乙方在装、运过程中发生的安全事故责任自担。卸车由甲方负责。第五条、包装要求:钢筋应捆扎;线材、圆钢、冷轧带肋钢筋每捆应挂有不少于二个标牌,注明生产厂、生产日期、钢筋牌号和规格。螺纹钢应在钢筋表面轧上牌号标志、厂名(或商标)和直径。第六条、技术文件要求:乙方交货时应向甲方提供该批货物的出厂证明,产品质量检验合格证等质量保证相关资料。第七条、验收标准、方法、地点及期限:1.数量验收:(1)线材的数量验收:甲方和乙方约定在双方认可的公共计量单位过磅计量。(2)圆钢、螺纹钢和冷轧带肋钢筋可采用双方在交货地点以检尺的方式按理论重量计量。2、质量验收:(1)表面质量验收:钢筋表面不得有裂纹、折叠、结疤油污;钢筋表面可有浮锈(黄锈),但不得有严重锈蚀(褐红色锈)及锈皮;钢筋表面凸块和其它缺陷高度和深度不得大于所在部位尺寸的允许偏差。(2)检测中心检测:甲方及时按规定取样送至第三方检测机构进行检测,第三方出具合格的检验报告,视为最终合格。第八条、结算及付款方式:1、结算数量按工地实际验收为准,货款在供货50万元之后,按每50万元的75%付款,余下20%货款在下批货款结算时付清,5%质保金质保期(1年)满后付清(不计息)。2、乙方凭增值税专用发票至甲方财务办理结款手续。第九条、本合同解除的条件:1、若乙方不能及时供应,甲方有权终止该合同,履约保证金不予退还。2、若甲方不能按合同要求付款,乙方有权终止合同,并且在一个月内付清货款。第十条、违约责任:1.甲方检验不合格,乙方应及时将货物运出工地,需方无保管义务。2.如乙方不按期供货,影响甲方工程施工,给甲方造成经济损失,乙方负责赔偿。第十一条、合同争议的解决方式:本合同在履行过程中发生争议,由双方当事人协商解决,协商不成的,按下列第2种方式解决:1.提交仲裁委员会仲裁;2.依法向工程所在地人民法院起诉。第十二条、合同生、失效日期:双方签字盖章后合同生效,双方货款两迄自行失效。第十三条、合同份数:本合同共陆份,甲方肆份,乙方贰份。第十四条、其他约定事项:合同中未尽事宜,经双方协商后,可签定补充协议。甲方(章):乙方(章):委托代理人:委托代理人:电话:电话:年月日廉政协议甲方:(以下简称甲方)乙方:(以下简称乙方)为加强钢筋采购、工程建设、增值业务合作等经济活动中的廉政建设,规范双方经济活动行为,保证优质、高效地完成建设项目,预防和杜绝各种谋取不正当利益行为的发生,保护双方合法权益,做到“工程优质、资金安全、干部廉洁”,依据国家有关法律法规和廉政建设责任制规定,遵循平等、自愿、公正、诚实信用的原则,经甲乙双方协商同意,特订立本廉政协议。第一条甲乙双方的权利与义务(一)严格遵守国家关于市场准入、招标投标、工程施工、物资采购和市场经营活动等有关法律法规、相关政策及廉政建设的各项规定。(二)严格执行甲乙双方签订的项目合同文件,自觉按合同办事。(三)甲乙双方的业务活动必须坚持公开、公平、公正...

1、当您付费下载文档后,您只拥有了使用权限,并不意味着购买了版权,文档只能用于自身使用,不得用于其他商业用途(如 [转卖]进行直接盈利或[编辑后售卖]进行间接盈利)。
2、本站所有内容均由合作方或网友上传,本站不对文档的完整性、权威性及其观点立场正确性做任何保证或承诺!文档内容仅供研究参考,付费前请自行鉴别。
3、如文档内容存在违规,或者侵犯商业秘密、侵犯著作权等,请点击“违规举报”。

碎片内容

钢筋采购合同

确认删除?
VIP
微信客服
  • 扫码咨询
会员Q群
  • 会员专属群点击这里加入QQ群
客服邮箱
回到顶部