电脑桌面
添加小米粒文库到电脑桌面
安装后可以在桌面快捷访问

土方合同范本VIP免费

土方合同范本_第1页
1/2
土方合同范本_第2页
2/2
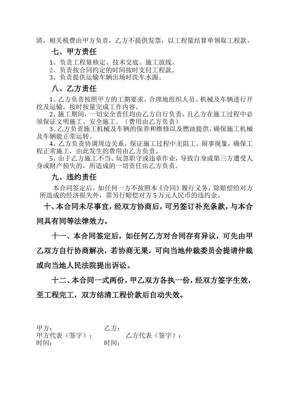
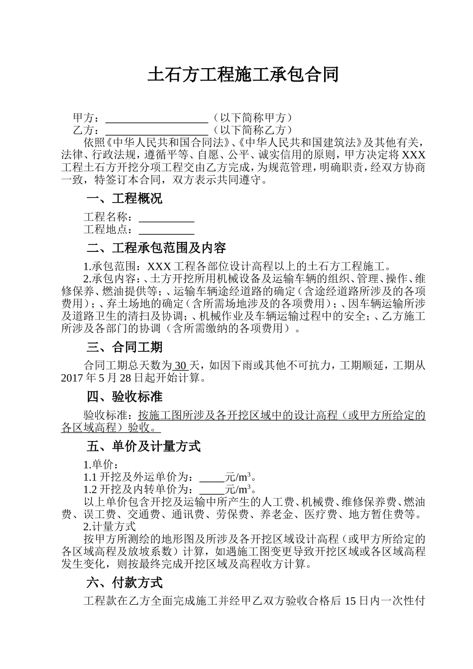
土石方工程施工承包合同甲方:(以下简称甲方)乙方:(以下简称乙方)依照《中华人民共和国合同法》、《中华人民共和国建筑法》及其他有关,法律、行政法规,遵循平等、自愿、公平、诚实信用的原则,甲方决定将XXX工程土石方开挖分项工程交由乙方完成,为规范管理,明确职责,经双方协商一致,特签订本合同,双方表示共同遵守。一、工程概况工程名称:工程地点:二、工程承包范围及内容1.承包范围:XXX工程各部位设计高程以上的土石方工程施工。2.承包内容:、土方开挖所用机械设备及运输车辆的组织、管理、操作、维修保养、燃油提供等;、运输车辆途经道路的确定(含途经道路所涉及的各项费用);、弃土场地的确定(含所需场地涉及的各项费用);、因车辆运输所涉及道路卫生的清扫及协调;、机械作业及车辆运输过程中的安全;、乙方施工所涉及各部门的协调(含所需缴纳的各项费用)。三、合同工期合同工期总天数为30天,如因下雨或其他不可抗力,工期顺延,工期从2017年5月28日起开始计算。四、验收标准验收标准:按施工图所涉及各开挖区域中的设计高程(或甲方所给定的各区域高程)验收。五、单价及计量方式1.单价:1.1开挖及外运单价为:元/m3。1.2开挖及内转单价为:元/m3。以上单价包含开挖及运输中所产生的人工费、机械费、维修保养费、燃油费、误工费、交通费、通讯费、劳保费、养老金、医疗费、地方暂住费等。2.计量方式按甲方所测绘的地形图及所涉及各开挖区域设计高程(或甲方所给定的各区域高程及放坡系数)计算,如遇施工图变更导致开挖区域或各区域高程发生变化,则按最终完成开挖区域及高程收方计算。六、付款方式工程款在乙方全面完成施工并经甲乙双方验收合格后15日内一次性付清,相关税费由甲方负责,乙方不提供发票,以工程量结算单领取工程款。七、甲方责任1、负责工程量核定、技术交底、施工放线。2、负责按合同约定的时间按时支付工程款。3、负责提供运输车辆出场时洗车水源。八、乙方责任1、乙方负责按照甲方的工期要求,合理地组织人员、机械及车辆进行开挖及运输,按时按量完成工作内容。2、施工期间,一切安全责任均由乙方自行负责,且乙方在施工过程中必须保证文明施工、安全施工。(费用由乙方负责)3、乙方负责施工机械及车辆的保养和维修以及燃油提供,确保施工机械及车辆能正常运转。4、乙方负责协调周边关系,保证施工过程中无阻工、闹事现象,确保工程正常施工,由此发生的费用由乙方负责。5、由于乙方施工不当、玩忽职守或违章作业,导致自身或第三方遭受人身或财产损失的,所造成的一切责任由乙方负责。九、违约责任本合同签定后,如任何一方不按照本《合同》履行义务,除赔偿给对方所造成的经济损失外,需另行赔偿对方5万元人民币的违约金。十、本合同未尽事宜,经双方协商后,可另签订补充条款,与本合同具有同等法律效力。十一、本合同签定后,如任何乙方对合同存有异议,可先由甲乙双方自行协商解决,若协商无果,可向当地仲裁委员会提请仲裁或向当地人民法院提出诉讼。十二、本合同一式两份,甲乙双方各执一份,经双方签字生效,至工程完工,双方结清工程价款后自动失效。甲方:乙方:甲方代表(签字):乙方代表(签字):时间:时间:

1、当您付费下载文档后,您只拥有了使用权限,并不意味着购买了版权,文档只能用于自身使用,不得用于其他商业用途(如 [转卖]进行直接盈利或[编辑后售卖]进行间接盈利)。
2、本站所有内容均由合作方或网友上传,本站不对文档的完整性、权威性及其观点立场正确性做任何保证或承诺!文档内容仅供研究参考,付费前请自行鉴别。
3、如文档内容存在违规,或者侵犯商业秘密、侵犯著作权等,请点击“违规举报”。

碎片内容

土方合同范本

您可能关注的文档

确认删除?
VIP
微信客服
  • 扫码咨询
会员Q群
  • 会员专属群点击这里加入QQ群
客服邮箱
回到顶部