电脑桌面
添加小米粒文库到电脑桌面
安装后可以在桌面快捷访问

原设计和改进后的设计对比表-王起VIP免费

原设计和改进后的设计对比表-王起_第1页
1/1
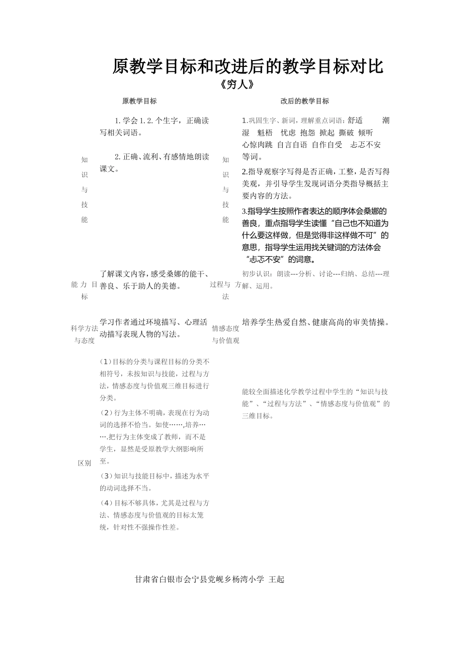
原教学目标和改进后的教学目标对比《穷人》原教学目标改后的教学目标知识与技能1.学会1.2.个生字,正确读写相关词语。2.正确、流利、有感情地朗读课文。知识与技能1.巩固生字、新词,理解重点词语:舒适潮湿魁梧忧虑抱怨掀起撕破倾听心惊肉跳自言自语自作自受忐忑不安等词。2.指导观察字写得是否正确,工整,是否写得美观,并引导学生发现词语分类指导概括主要内容的方法。3.指导学生按照作者表达的顺序体会桑娜的善良,重点指导学生读懂“自己也不知道为什么要这样做,但是觉得非这样做不可”的意思,指导学生运用找关键词的方法体会“忐忑不安”的词意。能力目标了解课文内容,感受桑娜的能干、善良、乐于助人的美德。过程与方法初步认识:朗读---分析、讨论---归纳、总结---理解、运用。科学方法与态度学习作者通过环境描写、心理活动描写表现人物的写法。情感态度与价值观培养学生热爱自然、健康高尚的审美情操。区别(1)目标的分类与课程目标的分类不相符号,未按知识与技能,过程与方法,情感态度与价值观三维目标进行分类。(2)行为主体不明确,表现在行为动词的选择不恰当。如使……,培养…….把行为主体变成了教师,而不是学生,显然是受原教学大纲影响所至。(3)知识与技能目标中,描述为水平的动词选择不当。(4)目标不够具体,尤其是过程与方法、情感态度与价值观的目标太笼统,针对性不强操作性差。能较全面描述化学教学过程中学生的“知识与技能”、“过程与方法”、“情感态度与价值观”的三维目标。甘肃省白银市会宁县党岘乡杨湾小学王起

1、当您付费下载文档后,您只拥有了使用权限,并不意味着购买了版权,文档只能用于自身使用,不得用于其他商业用途(如 [转卖]进行直接盈利或[编辑后售卖]进行间接盈利)。
2、本站所有内容均由合作方或网友上传,本站不对文档的完整性、权威性及其观点立场正确性做任何保证或承诺!文档内容仅供研究参考,付费前请自行鉴别。
3、如文档内容存在违规,或者侵犯商业秘密、侵犯著作权等,请点击“违规举报”。

碎片内容

原设计和改进后的设计对比表-王起

您可能关注的文档

确认删除?
VIP
微信客服
  • 扫码咨询
会员Q群
  • 会员专属群点击这里加入QQ群
客服邮箱
回到顶部