电脑桌面
添加小米粒文库到电脑桌面
安装后可以在桌面快捷访问

数字图像处理模拟题与参考解答VIP专享VIP免费

数字图像处理模拟题与参考解答_第1页
1/10
数字图像处理模拟题与参考解答_第2页
2/10
数字图像处理模拟题与参考解答_第3页
3/10
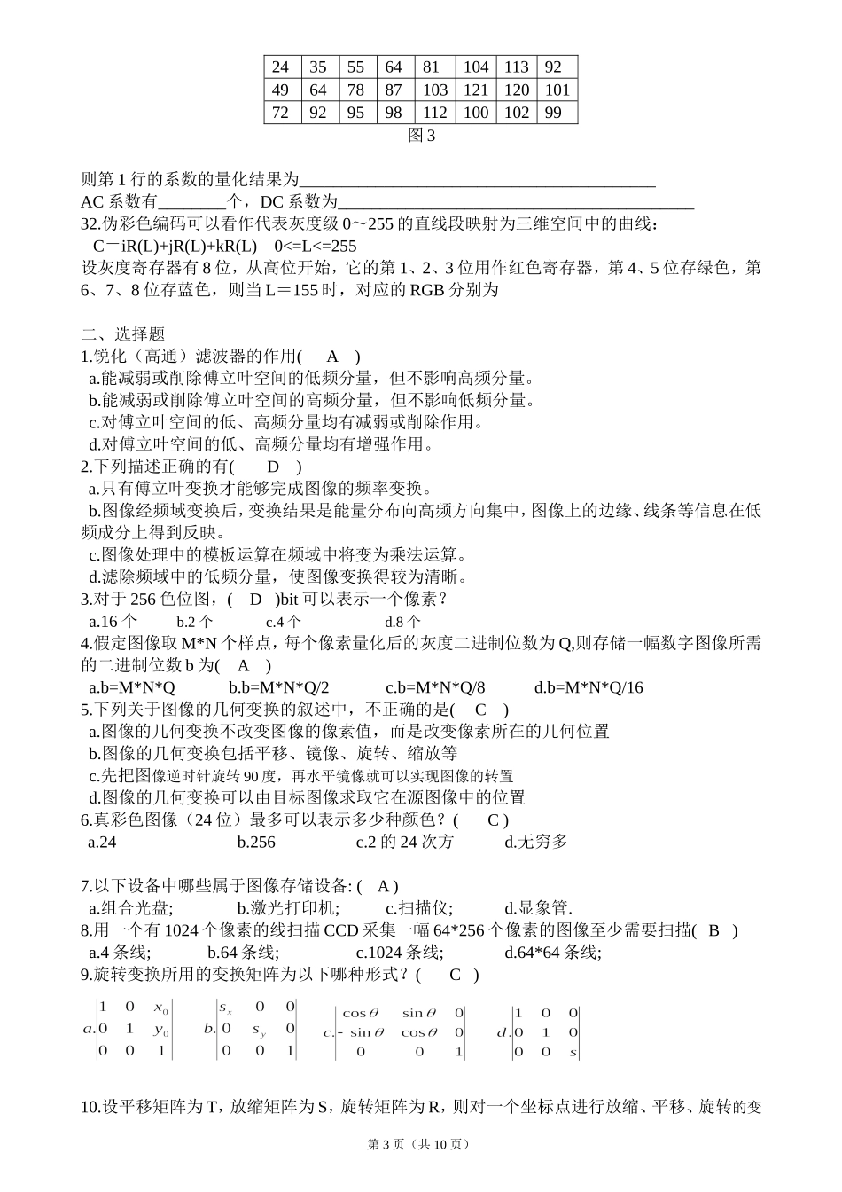
电科08级数字图像处理模拟题及参考答案一、填空题1.一般来说,对模拟图像数字化时采样间距越大,图像数据越少_,图像质量越_差_______2.若灰度图象每像素用8位表示,则灰度值可以取_0~255包括0与255间的数值。3.在几何变换的3×3矩阵___________[pq]______________可以使图像实现平移变换4.二值形态学中,腐蚀运算的集合方式定义为________。5.根据图像编码原理可以将图像编码分为_熵编码__、预测编码、__变换编码__与混合编码6.图像与灰度直方图间的对应关系是_____多对一___7.常用的灰度内插法有最近邻域法与__双线性插值法_。8.一幅图象的分辩率为512×512×8是指_图像的高与宽都为512像素,每个像素用8位表示,该图像大小约___2048KB9.检测边缘的Sobel算子对应的模板形式为_:-101-202-101-1-2-100012110.分辩率是用来描述图象__清晰程度,一幅图象的分辩率为512×512×8是指_图象宽与高都为512象素,每个象素用8位表示____,电视摄象机的分辩率为480线是指__一副画面从上到下扫描一遍共有480行_________,激光打印机分辩率为300dpi是指______每英寸有300个点打印精度。11.图象直方图表示:图像上各个灰度级上的像素数目。12.以下是一个16*16的8级灰度图像(0表示黑色)的直方图。灰度级01234567像素数330389845321210则至灰度级3的灰度分布的0阶矩=________________,1阶矩=________13.影像数字化包括抽样与量化两过程。14.图象平滑既可在空间域中进行,也可在频率域中进行。15.Prewitt边缘检测算子对应的模板是:-1-1-1-101000-101111-10116.二值图象的欧拉数是连接成分数与孔数之差。17.依据图象的保真度,图象编码可分为无失真(无损)编码与有失真(有损)编码两种。18.图像处理中常用的两种邻域是4-邻域与8—邻域。19.低通滤波法是使高频成分受到抑制而让低频成分顺利通过,从而实现图像平滑。20.一般来说,采样间距越大,图象数据量少,质量差;反之亦然。21.一幅6*8英寸的模拟图像经平板扫描仪扫描用1200dpi的分辨率扫描后,获得一幅数字图第1页(共10页)像,再经打印机用600dpi输出,则输出的图像大小为______12*16英寸________22.一幅模拟彩色图像经平板扫描仪扫描后获得一幅彩色数字图像,其分辨率为1024×768像素。若采用RGB彩色空间,红、绿、蓝三基色的灰度等级为8比特,在无压缩的情况下,在计算机中存储该图像将占用_18G比特的存储空间。当用图像处理软件去掉图像的彩色信息,只留下灰度信息,灰度等级为4比特,在无压缩的情况下,存储该图像将占用__________3G_字节的存储空间。23.假定图像取M*N个样点,每个像素量化后的灰度二进制位数为Q,则存储一幅数字图像所需的二进制位数b为:.b=M*N*Q24.用一个有1024个像素的线扫描CCD采集一幅64*128个像素的图像至少需要扫描_64_条线:25.灰度直方图是灰度级的函数,描述的是图像中具有该灰度级像素的个数,其横坐标是____灰度级____,纵坐标是该灰度出现的频数。26..灰度直方图是灰度级的函数,描述的是图像中具有该灰度级像素的个数,其纵坐标是灰度级,横坐标是_____该灰度出现的频率________。27.常用于彩色打印机的颜色模型是:_CMY模型__28.常用于显示器的颜色模型是:___RGB模型__29.对于256色位图,______8个_______bit位可以表示一个像素?30.设平移矩阵为T,放缩矩阵为S,旋转矩阵为R,则对一个坐标点进行放缩、平移、旋转的变换矩阵A为:A=R*T*S31.若有如图1所示的8*8图像亮度数据,经过偏置、dct变换后得到如图2的dct系数,使用如图3所示的量化表,则第一行的量化结果为738273911641567483741641651651659491911661662921101911651021119395221023029948310117584928210382108282122110292740828282108373739182829182919091图1-313.55.12.7-9.5-59.8-54.4-9.821.2121.830.3-29.855.947.4-48.4-30.432.131.3-39.4-77.319.320.76.1-5.2-56.3-45.2-47.3-76.7-32.8-53.40.750.9-18.58.018.4-26.814.559.3-5.649.539.3-102.0-27.144.937.113.9-21.08.1-19.4-21.1-44.285.597.6-15.9-4.0-16.53.644.8-11.022.526.5-21.434.0-22.4-6.6图2161110162440515112121419265860551413162440576956141722295187806218223756...

1、当您付费下载文档后,您只拥有了使用权限,并不意味着购买了版权,文档只能用于自身使用,不得用于其他商业用途(如 [转卖]进行直接盈利或[编辑后售卖]进行间接盈利)。
2、本站所有内容均由合作方或网友上传,本站不对文档的完整性、权威性及其观点立场正确性做任何保证或承诺!文档内容仅供研究参考,付费前请自行鉴别。
3、如文档内容存在违规,或者侵犯商业秘密、侵犯著作权等,请点击“违规举报”。

碎片内容

数字图像处理模拟题与参考解答

您可能关注的文档

精品中小学文档+ 关注
实名认证
内容提供者

精品资料,值得下载

确认删除?
VIP
微信客服
  • 扫码咨询
会员Q群
  • 会员专属群点击这里加入QQ群
客服邮箱
回到顶部