电脑桌面
添加小米粒文库到电脑桌面
安装后可以在桌面快捷访问

广东省六校2013届高三语文第一次联考试题粤教版VIP免费

广东省六校2013届高三语文第一次联考试题粤教版_第1页
1/14
广东省六校2013届高三语文第一次联考试题粤教版_第2页
2/14
广东省六校2013届高三语文第一次联考试题粤教版_第3页
3/14
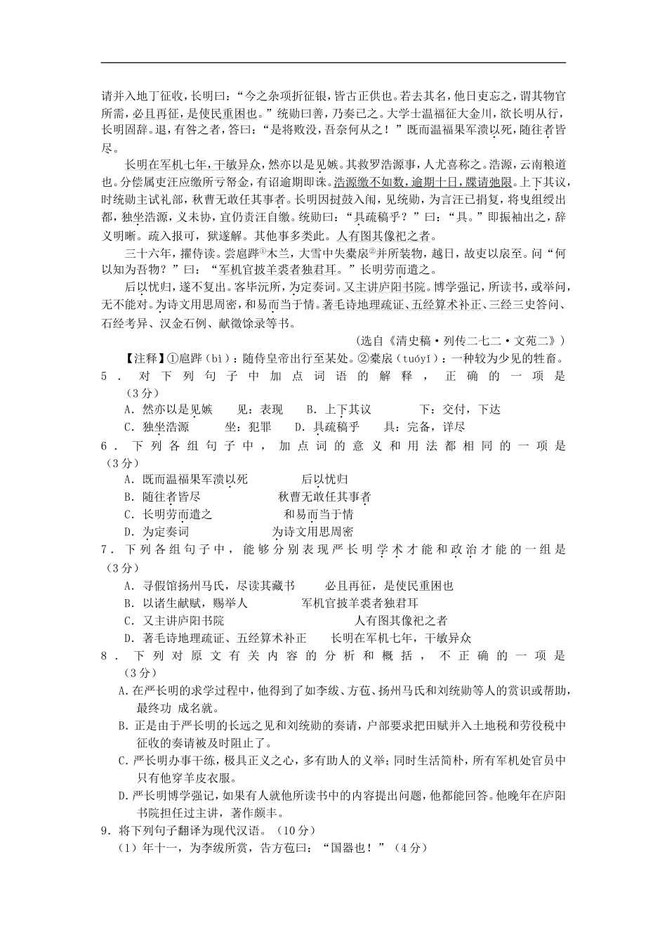
2013届高三六校第一次联考语文试题本试卷共8页,24小题,满分150分。考试用时150分钟。一、本大题4小题,每小题3分,共12分。1.下列词语中加点的字,每对读音都不相同的一组是A.甄选/箴言聒噪/恬淡间距/间不容发B.缄默/信笺谄媚/胡诌碑帖/俯首帖耳C.掠影/虐待舐犊/胼胝复辟/鞭辟入里D.花蕾/擂鼓校正/比较拾掇/拾级而上2.下面语段中画线的词语,使用不恰当的一项是8月14日清晨,随着几声枪响,恶贯满盈的杀人魔王周克华在重庆街头被击毙。据悉,数千名全副武装的民警和武警参与了对周克华的的追捕行动,此外,成都军区某部也加入到搜捕的行列。连日来,如此大张旗鼓地采取行动对付一个劫匪,为近年来少有,凸显出当局除恶务尽的决心。听到周克华被击毙的消息,老百姓奔走相告,弹冠相庆。A.恶贯满盈B.凸显C.除恶务尽D.弹冠相庆3.下列句子中,没有语病的一项是A.在刚刚落幕的伦敦奥运会上,中国的金牌总数尽管跟北京奥运会相比有明显差距,中国体育代表团仍然赢得了全国人民的肯定和赞扬。B.近年来,随着中国移民的不断增加,中餐馆在美国遍地开花,现在在美国,无论是大城市还是边远小镇,都能找到地地道道的中餐馆。C.由于朝鲜前最高领导人金正日突然逝世,使朝鲜和韩国关系的走向问题再一次成为人们关注的焦点,在国际社会中引起了不小的波动。D.本着“传承优良传统、体现时代精神”为原则,部分专家学者在广泛征集的基础上提炼出鲜明、精辟、简洁、通俗的“广东精神”表述语。4.依次填入下面一段文字横线处的语句,衔接最恰当的一组是两种不同的伦理思想形成中西文化思想两种不同的类型,中国人侧重个人本位,,,。西方人侧重社会本位,,,。①伦理思想常为政治法律思想所左右②所以法的观念特别浓厚③政治法律和伦理虽亦彼此呼应,其实很少关联④所以道德的观念特别浓厚⑤政治法律思想多从伦理出发⑥伦理学与政治法律学有一个一贯的条理A.⑤⑥④①③②B.②①③④⑤⑥C.④①③②⑤⑥D.④⑤⑥②①③二、本大题7小题,共35分。阅读下面的文言文,完成5-9题。严长明,字道甫,江宁人。幼奇慧。年十一,为李绂所赏,告方苞曰:“国器也!”遂从苞受业。寻假馆扬州马氏,尽读其藏书。高宗二十七年南巡,以诸生献赋,赐举人,用内阁中书,入军机。长明通古今,多智数,工于奏牍,大学士刘统勋最奇其才。户部奏天下钱粮杂项名目繁多,请并入地丁征收,长明曰:“今之杂项折征银,皆古正供也。若去其名,他日吏忘之,谓其物官所需,必且再征,是使民重困也。”统勋曰善,乃奏已之。大学士温福征大金川,欲长明从行,长明固辞。退,有咎之者,答曰:“是将败没,吾奈何从之!”既而温福果军溃以死,随往者皆尽。长明在军机七年,干敏异众,然亦以是见嫉。其救罗浩源事,人尤喜称之。浩源,云南粮道也。分偿属吏汪应缴所亏帑金,有诏逾期即诛。浩源缴不如数,逾期十日,牒请弛限。上下其议,时统勋主试礼部,秋曹无敢任其事者。长明因挝鼓入闱,见统勋,为言汪已捐复,将曳组绶出都,独坐浩源,义未协,宜仍责汪自缴。统勋曰:“具疏稿乎?”曰:“具。”即振袖出之,辞义明晰。疏入报可,狱遂解。其他事多类此。人有图其像祀之者。三十六年,擢侍读。尝扈跸①木兰,大雪中失橐扆②并所装物,越日,故吏以扆至。问“何以知为吾物?”曰:“军机官披羊裘者独君耳。”长明劳而遣之。后以忧归,遂不复出。客毕沅所,为定奏词。又主讲庐阳书院。博学强记,所读书,或举问,无不能对。为诗文用思周密,和易而当于情。著毛诗地理疏证、五经算术补正、三经三史答问、石经考异、汉金石例、献徵馀录等书。(选自《清史稿·列传二七二·文苑二》)【注释】①扈跸(bì):随侍皇帝出行至某处。②橐扆(tuóyǐ):一种较为少见的牲畜。5.对下列句子中加点词语的解释,正确的一项是(3分)A.然亦以是见嫉见:表现B.上下其议下:交付,下达C.独坐浩源坐:犯罪D.具疏稿乎具:完备,详尽6.下列各组句子中,加点词的意义和用法都相同的一项是(3分)A.既而温福果军溃以死后以忧归B.随往者皆尽秋曹无敢任其事者C.长明劳而遣之和易而当于情D.为定奏词为诗文用思周密7.下列各...

1、当您付费下载文档后,您只拥有了使用权限,并不意味着购买了版权,文档只能用于自身使用,不得用于其他商业用途(如 [转卖]进行直接盈利或[编辑后售卖]进行间接盈利)。
2、本站所有内容均由合作方或网友上传,本站不对文档的完整性、权威性及其观点立场正确性做任何保证或承诺!文档内容仅供研究参考,付费前请自行鉴别。
3、如文档内容存在违规,或者侵犯商业秘密、侵犯著作权等,请点击“违规举报”。

碎片内容

广东省六校2013届高三语文第一次联考试题粤教版

您可能关注的文档

精华资料店+ 关注
实名认证
内容提供者

大量教育教学资料

确认删除?
VIP
微信客服
  • 扫码咨询
会员Q群
  • 会员专属群点击这里加入QQ群
客服邮箱
回到顶部