电脑桌面
添加小米粒文库到电脑桌面
安装后可以在桌面快捷访问

高考历史大一轮复习 课后限时集训18 新航路的开辟和殖民扩张与掠夺 北师大版-北师大版高三全册历史试题VIP免费

高考历史大一轮复习 课后限时集训18 新航路的开辟和殖民扩张与掠夺 北师大版-北师大版高三全册历史试题_第1页
1/7
高考历史大一轮复习 课后限时集训18 新航路的开辟和殖民扩张与掠夺 北师大版-北师大版高三全册历史试题_第2页
2/7
高考历史大一轮复习 课后限时集训18 新航路的开辟和殖民扩张与掠夺 北师大版-北师大版高三全册历史试题_第3页
3/7
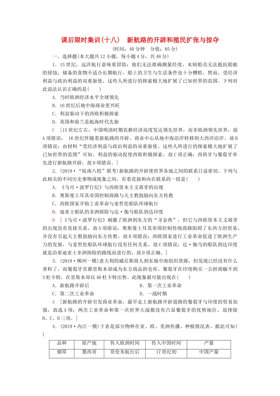
课后限时集训(十八)新航路的开辟和殖民扩张与掠夺(时间:40分钟分值:85分)一、选择题(本大题共12小题,每小题4分,共48分)1.15世纪,远洋航行意味着冒险:他们无法准确测量经度,木制船壳无法抵抗船蛆的侵蚀,储备的食物不适合长期航行,船上的卫生与生活条件也十分糟糕。然而,受经济利益与政治利益的双重驱使,这些人所进行的探索极大地扩展了已知世界的范围。下列对此说法认识正确的是()A.当时欧洲经济水平全球领先B.16世纪后地中海商业更兴旺C.利益驱动下的西欧积极探索D.英国和荷兰是航海时代先驱C[15世纪左右,中国明清时期农耕经济高度发达领先世界,而非欧洲领先世界,故A项错误;16世纪伴随着新航路的开辟,商业中心从地中海沿岸转移到大西洋沿岸,故B项错误;由材料“受经济利益与政治利益的双重驱使,这些人所进行的探索极大地扩展了已知世界的范围”可知,利益的驱动促使西欧积极探索,故C项正确;西班牙与葡萄牙率先进行新航路开辟,故D项错误。]2.(2019·“皖南八校”联考)新航路的开辟使世界各地之间的联系日益密切。下列与此相关的不同历史事物或现象之间,有着直接和内在联系的一组是()A.《马可·波罗行纪》与西欧资本主义萌芽的出现B.奥斯曼土耳其帝国控制商路与天主教鼓励向东方传教C.西欧国家开始工业革命与麦哲伦船队环球航行D.迪亚士船队的非洲探险与达·伽马船队到达印度D[《马可·波罗行纪》刺激了欧洲到东方的“寻金热”,但它与西欧资本主义萌芽的出现没有直接关系,故A项错误;奥斯曼土耳其帝国控制传统商路阻碍了东西方的贸易,并没有引起天主教鼓励向东方传教,故B项错误;西欧国家进行工业革命促进了欧洲生产力的发展,与麦哲伦船队环球航行没有任何关系,故C项错误;达·伽马的船队到达印度就是沿着迪亚士非洲探险的路线而进行的,故D项正确。]3.(2019·郴州一模)意大利的威尼斯商人到东地中海组织货源,但发现已经没有什么香料了,而葡萄牙首都里斯本却成为东方商品的仓库。葡萄牙在印度购买一公担胡椒不到3杜卡特,在里斯本却以40杜卡特出售。此现象最可能出现在()A.新航路开辟后B.第一次工业革命C.第二次工业革命D.一战时期A[新航路的开辟引发商业革命,最早走上新航路开辟道路的葡萄牙与印度的贸易加强,故选A项;两次工业革命和第一次世界大战都没有凸显葡萄牙的优势地位,故排除B、C、D三项。]4.(2019·内江一模)下表是部分物种在亚、欧、美洲传播、种植情况表,据此可知()品种原产地传入欧洲时间传入中国时间产量烟草墨西哥哥伦布航行后17世纪初中国产量世界第一辣椒墨西哥15世纪末17世纪初中国产量世界第一番茄秘鲁16世纪20年代17世纪初中国产量世界第二花生巴西、玻利维亚16世纪初16世纪30年代中国产量世界第一向日葵北美1510年16、17世纪之交中国产量世界第一A.美洲是世界农业物种的中心B.其传播开始于新航路的开辟C.17世纪中国闭关锁国不可信D.中国农业生产发达世界领先B[由表格信息可以判断,部分物种传入欧洲和中国的时间要么是某航海家航行后,要么是某航海家航行结束后,或者是整个新航路开辟完成后,故选B项;“部分物种”的传播和种植情况,不能说明美洲是世界农业物种的中心,故排除A项;17世纪中国闭关锁国,但不是禁止一切对外交往,由政府特许的广州十三行统一管理对外贸易,故排除C项;仅有中国产量世界第一,不能直接得出中国农业生产发达世界领先,也有可能是种植面积大的原因,故排除D项。]5.有学者指出,新航路的开辟,使世界首次出现了“南北美洲和东欧(包括西伯利亚)生产原料,非洲提供人力,亚洲提供各种奢侈品,西欧则指挥这些全球性活动”的现象。这一观点体现出该学者()A.运用全球史观分析历史现象B.注重探究新航路开辟的原因C.对新航路开辟给予全面肯定D.对西欧殖民活动的辩证分析A[全球史观要求把世界看成一个整体,世界不断由孤立走向统一整体,由材料信息可知选A项;材料探究的是新航路开辟的影响,故排除B项;材料只是就新航路开辟对世界市场的影响进行了评价,故排除C、D两项。]6.1492-1595年,仅西印度群岛就向西班牙输金银20亿皮西塔(西班牙银币名),同时,西班牙每年要运出...

1、当您付费下载文档后,您只拥有了使用权限,并不意味着购买了版权,文档只能用于自身使用,不得用于其他商业用途(如 [转卖]进行直接盈利或[编辑后售卖]进行间接盈利)。
2、本站所有内容均由合作方或网友上传,本站不对文档的完整性、权威性及其观点立场正确性做任何保证或承诺!文档内容仅供研究参考,付费前请自行鉴别。
3、如文档内容存在违规,或者侵犯商业秘密、侵犯著作权等,请点击“违规举报”。

碎片内容

高考历史大一轮复习 课后限时集训18 新航路的开辟和殖民扩张与掠夺 北师大版-北师大版高三全册历史试题

确认删除?
VIP
微信客服
  • 扫码咨询
会员Q群
  • 会员专属群点击这里加入QQ群
客服邮箱
回到顶部