电脑桌面
添加小米粒文库到电脑桌面
安装后可以在桌面快捷访问

高中化学 2.1.1元素与物质的关系 物质的分类课下检测 鲁科版必修1-鲁科版高一必修1化学试题VIP免费

高中化学 2.1.1元素与物质的关系 物质的分类课下检测 鲁科版必修1-鲁科版高一必修1化学试题_第1页
1/4
高中化学 2.1.1元素与物质的关系 物质的分类课下检测 鲁科版必修1-鲁科版高一必修1化学试题_第2页
2/4
高中化学 2.1.1元素与物质的关系 物质的分类课下检测 鲁科版必修1-鲁科版高一必修1化学试题_第3页
3/4
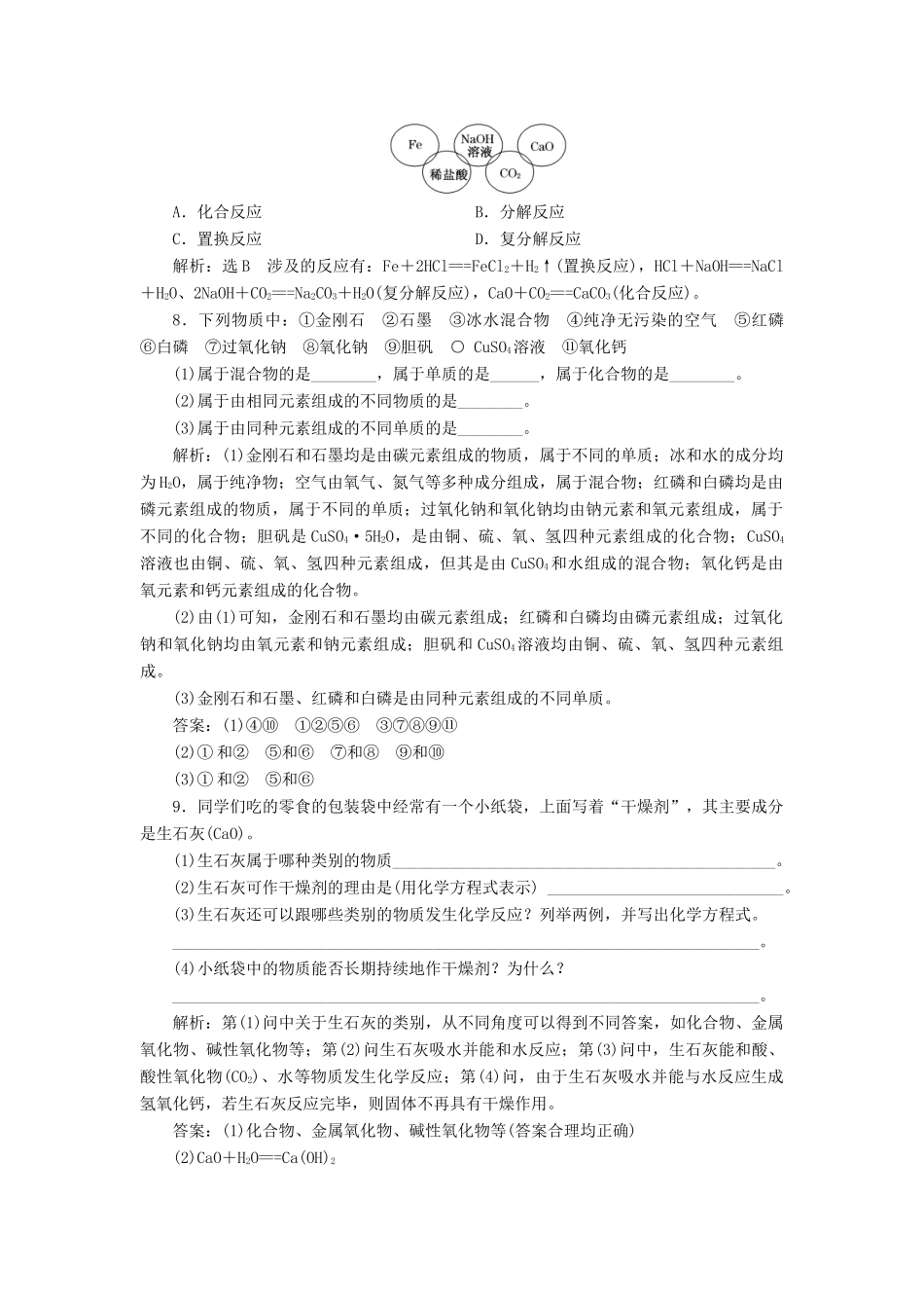
元素与物质的关系物质的分类[课下综合检测]1.下列各组物质中,按单质、化合物、混合物顺序排列的是()A.铜、空气、水B.生石灰、熟石灰、烧碱C.氧气、干冰、浓硫酸D.纯碱、水银、胆矾解析:选C铜、氧气、水银(汞)属于单质,水、生石灰(CaO)、熟石灰(Ca(OH)2)、烧碱(NaOH)、干冰(CO2)、纯碱(Na2CO3)、胆矾(CuSO4·5H2O)属于化合物,空气、浓硫酸属于混合物。2.下列元素在自然界中只有化合态的是()A.OB.NC.NaD.C解析:选C氧元素在自然界中存在游离态(O2);氮元素在自然界中存在游离态(N2);碳元素在自然界有游离态,如天然金刚石。3.下列物质不属于酸性氧化物的是()A.SO3B.Mn2O7C.COD.P2O5解析:选CCO不属于酸性氧化物,Mn2O7是酸性氧化物。4.经测定,一瓶气体中只含有C、O两种元素,通常情况下这瓶气体不可能是()A.一种化合物B.一种单质和一种化合物的混合物C.两种化合物D.两种单质解析:选D由于碳元素的单质是固体,因此不可能存在单质碳,可以存在单质氧。5.按照物质的分类,HNO3应属于()①混合物②化合物③氧化物④含氧酸A.①③B.②③C.③④D.②④解析:选DHNO3属于纯净物中的含氧酸,为化合物。6.下列关于氧化物的叙述正确的是()A.金属氧化物一定是碱性氧化物,非金属氧化物一定是酸性氧化物B.碱性氧化物一定是金属氧化物C.碱性氧化物都能与水化合生成碱D.酸性氧化物一定是非金属氧化物解析:选BA项,金属氧化物不一定是碱性氧化物,如Na2O2;非金属氧化物不一定是酸性氧化物,如CO。C项,碱性氧化物不一定能与水反应,如Fe2O3。D项,酸性氧化物不一定是非金属氧化物,如Mn2O7。7.小美在奥运五连环中填入了5种物质,相连环物质间能发生反应,不相连环物质间不能发生反应。你认为“五连环”中物质间发生的反应,没有涉及的基本反应类型是()A.化合反应B.分解反应C.置换反应D.复分解反应解析:选B涉及的反应有:Fe+2HCl===FeCl2+H2↑(置换反应),HCl+NaOH===NaCl+H2O、2NaOH+CO2===Na2CO3+H2O(复分解反应),CaO+CO2===CaCO3(化合反应)。8.下列物质中:①金刚石②石墨③冰水混合物④纯净无污染的空气⑤红磷⑥白磷⑦过氧化钠⑧氧化钠⑨胆矾○CuSO4溶液⑪氧化钙(1)属于混合物的是________,属于单质的是______,属于化合物的是________。(2)属于由相同元素组成的不同物质的是________。(3)属于由同种元素组成的不同单质的是________。解析:(1)金刚石和石墨均是由碳元素组成的物质,属于不同的单质;冰和水的成分均为H2O,属于纯净物;空气由氧气、氮气等多种成分组成,属于混合物;红磷和白磷均是由磷元素组成的物质,属于不同的单质;过氧化钠和氧化钠均由钠元素和氧元素组成,属于不同的化合物;胆矾是CuSO4·5H2O,是由铜、硫、氧、氢四种元素组成的化合物;CuSO4溶液也由铜、硫、氧、氢四种元素组成,但其是由CuSO4和水组成的混合物;氧化钙是由氧元素和钙元素组成的化合物。(2)由(1)可知,金刚石和石墨均由碳元素组成;红磷和白磷均由磷元素组成;过氧化钠和氧化钠均由氧元素和钠元素组成;胆矾和CuSO4溶液均由铜、硫、氧、氢四种元素组成。(3)金刚石和石墨、红磷和白磷是由同种元素组成的不同单质。答案:(1)④⑩①②⑤⑥③⑦⑧⑨⑪(2)①和②⑤和⑥⑦和⑧⑨和⑩(3)①和②⑤和⑥9.同学们吃的零食的包装袋中经常有一个小纸袋,上面写着“干燥剂”,其主要成分是生石灰(CaO)。(1)生石灰属于哪种类别的物质_______________________________________________。(2)生石灰可作干燥剂的理由是(用化学方程式表示)_____________________________。(3)生石灰还可以跟哪些类别的物质发生化学反应?列举两例,并写出化学方程式。________________________________________________________________________。(4)小纸袋中的物质能否长期持续地作干燥剂?为什么?________________________________________________________________________。解析:第(1)问中关于生石灰的类别,从不同角度可以得到不同答案,如化合物、金属氧化物、碱性氧化物等;第(2)问生石灰吸水并能和水反应;第(3)问中,生石灰能和酸、酸性氧化物(CO2)、水等物质发生化学反应...

1、当您付费下载文档后,您只拥有了使用权限,并不意味着购买了版权,文档只能用于自身使用,不得用于其他商业用途(如 [转卖]进行直接盈利或[编辑后售卖]进行间接盈利)。
2、本站所有内容均由合作方或网友上传,本站不对文档的完整性、权威性及其观点立场正确性做任何保证或承诺!文档内容仅供研究参考,付费前请自行鉴别。
3、如文档内容存在违规,或者侵犯商业秘密、侵犯著作权等,请点击“违规举报”。

碎片内容

高中化学 2.1.1元素与物质的关系 物质的分类课下检测 鲁科版必修1-鲁科版高一必修1化学试题

您可能关注的文档

远洋启航书店+ 关注
实名认证
内容提供者

从事历史教学,热爱教育,高度负责。

确认删除?
VIP
微信客服
  • 扫码咨询
会员Q群
  • 会员专属群点击这里加入QQ群
客服邮箱
回到顶部