电脑桌面
添加小米粒文库到电脑桌面
安装后可以在桌面快捷访问

端子压接检验参考标准VIP免费

端子压接检验参考标准_第1页
1/8
端子压接检验参考标准_第2页
2/8
端子压接检验参考标准_第3页
3/8
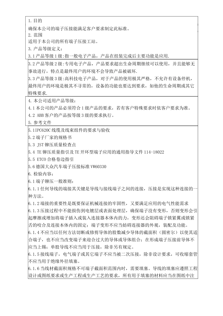
文本号:版本号:端子压接检验参考标准页码:第1页共7页修订履历版本修订日期章节号修订内容修订者批准文本号:版本号:端子压接检验参考标准页码:第2页共7页1.目的确保本公司的端子压接能满足客户要求制定此标准。2.范围适用于本公司的所有端子压接工站。3.产品等级定义:3.1产品等级1级:指一般电子产品,产品在组装完成后主要功能是应用.3.2产品等级2级:专用电子产品,产品要求超出生命周期继续可以使用,并且能够无事故进行,特点是最终用户的环境不会导致产品被破坏.3.3产品等级3级:高科技电子产品,对于产品的使用极其严格,不允许有设备停机,最终用户的环境是极其不寻常的,设备的功能也要达到要求,如他的生命周期或其它特殊要求.4.本公司适用产品等级:4.1本公司的产品必须符合1级产品的要求,若有客户特殊要求时依客户要求为准。4.2ABB客户的产品按等级3级的要求执行。5.参考文件5.1IPC620C线缆及线束组件的要求与验收5.2端子厂家的规格书5.3JST铆压质量检查点5.4TE铆压质量指引及TE开环型端子应用的通用指导文件114-180225.5ETCO合格卷边指引5.6德国大众汽车端子压接标准VW603306.检验内容:6.1端子铆压一般准则:6.1.1任何导线的端接其关键是导线与接线端子之间的连接,压接是实现这种连接的一种方法。6.1.2端接的重要性是既要保证机械连接的牢固性,又要满足应用的电气性能需求6.1.3压接过程中不能损伤到电镀层或表面处理层,确保端子没有变形,否则变形会引起摩擦或增加将端子插入或装入连接器本体内的力,变形还会阻碍端子锁紧翼或锁紧舌的咬合及连接本体内的固定;端子变形不应当妨碍连接器的外观,装配及功能。6.1.4不应当以任何方法切断或修剪导体的股数减少导体的截面积(圆密尔)以使其适合端子,也不应当改变端子来迎合过大的导体或导体组合;在形成端子压接前导体不应当上锡;单股导线不应当用于压接,除非另有规定。6.1.5接线端子,电气端子或其它端子不应当被二次压接,除非设计要求,可收缩套管不应当用于绝缘外径填塞。6.1.6当线材截面积规格不可端子截面积范围内时,需要填塞。导线的填塞应遵照工程设计或图纸要求或生产工程或生产工艺的要求,所有用于填塞的材料应当在图纸中注①L':?>GH⑧GB3>CBm文本号:版本号:端子压接检验参考标准页码:第3页共7页明。6.1.7所有的压接必须符合端子制造商公布的要求。如压接高度,拉力测试等,而具体使用的专用工具无关。端子制造商的质量要求或高于本规范;所有压接端子必须满足行业规范。如EIA,IEC,NEMA,UL等其它特定的要求。6.1.8应当使用制造商文件中指定的工具,如果使用其它工具,应当的客观证据证明明该过程的有效性。6.1.9压接工具可以是手工或自动操作,3级产品的压接应当使用全循环压接工具。6.2端子导体横截面金相分析:6.2.1新刀模首次生产前,刀模寿命达到需要分析时,产线首次开机时,对这两种类型的端子(冲压-开环型端子及机制端子)需要做导体横截面分析,如客户有特殊要求时依客户要求频率或时机进行分析;如客户对横截面分析没有特殊要求则按以下标准进行判断。6.2.2冲压-开放型(对称端子边)端子的导体压接点横截面:1.CH压接高度根据端子供应商提供的规格用分离卡测量2.CB压接宽度3.CBM可测量的压接宽度根据端子供应商提供的规格用分离卡测量4.W支撑角度大于或等于30度5.L支撑长度大于或等于端子材料厚度的1/4,但取小大于或等于0.1mm6.卷曲末端距离大于或等于0.1*端了材料厚度7.GH毛边高度小于或等于1*端了材料厚度文本号:版本号:端子压接检验参考标准页码:第4页共7页8.GB毛边宽度如果毛边咼度小于1/2*端子厚度时,毛边宽度小于或等于3/4*端子材料厚度;如果毛边高度大于或等于1/2*端子厚度时,毛边宽度小于或等于1/2*端子厚度9.S端子底部厚度大于或等于0.75*端子材料厚度6.2.3端子导体压接接点处横截面的判定标准:A.端子导体良好的压缩标准:端子卷曲桶内必须填满所有导体,且导体有明显的压缩(导体呈多边形);如果所有导体已压缩变形,在导体间形成的空隙是可以接受的(见下图示);端子卷曲需要对称且闭合;导体与端子壁紧密连接,端子壁不可出现裂纹,所有导体必须包裹在端子桶内...

1、当您付费下载文档后,您只拥有了使用权限,并不意味着购买了版权,文档只能用于自身使用,不得用于其他商业用途(如 [转卖]进行直接盈利或[编辑后售卖]进行间接盈利)。
2、本站所有内容均由合作方或网友上传,本站不对文档的完整性、权威性及其观点立场正确性做任何保证或承诺!文档内容仅供研究参考,付费前请自行鉴别。
3、如文档内容存在违规,或者侵犯商业秘密、侵犯著作权等,请点击“违规举报”。

碎片内容

端子压接检验参考标准

wxg+ 关注
实名认证
内容提供者

该用户很懒,什么也没介绍

确认删除?
VIP
微信客服
  • 扫码咨询
会员Q群
  • 会员专属群点击这里加入QQ群
客服邮箱
回到顶部