电脑桌面
添加小米粒文库到电脑桌面
安装后可以在桌面快捷访问

二轮用生物计算题专题VIP专享VIP免费

二轮用生物计算题专题_第1页
1/4
二轮用生物计算题专题_第2页
2/4
二轮用生物计算题专题_第3页
3/4
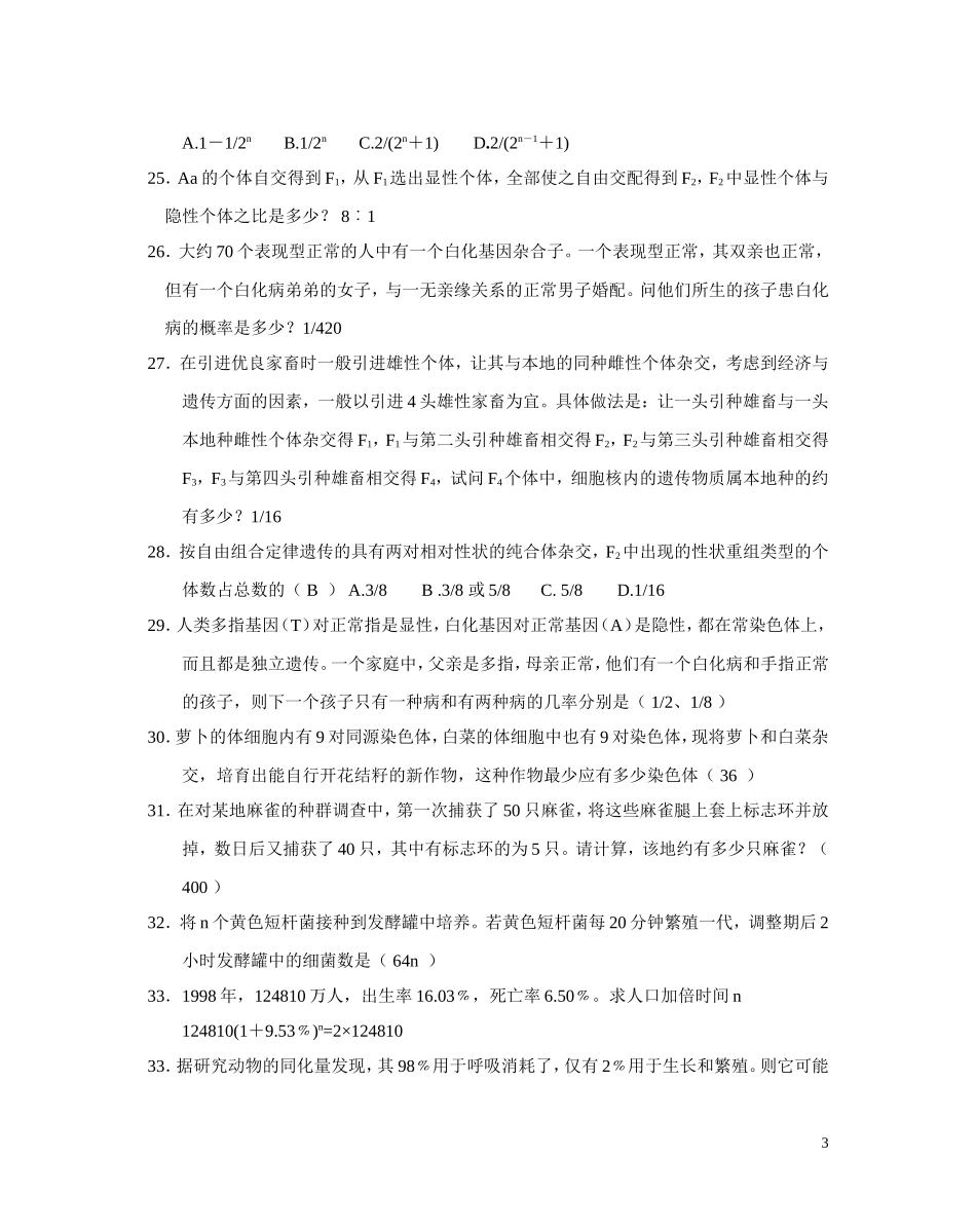
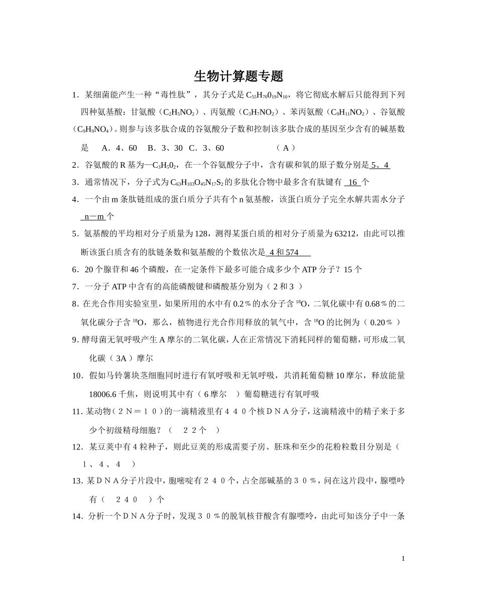
生物计算题专题1.某细菌能产生一种“毒性肽”,其分子式是C55H70019N10,将它彻底水解后只能得到下列四种氨基酸:甘氨酸(C2H5NO2)、丙氨酸(C3H7NO2)、苯丙氨酸(C9H11NO2)、谷氨酸(C9H9NO4)。则参与该多肽合成的谷氨酸分子数和控制该多肽合成的基因至少含有的碱基数是A.4、60B.3、30C.3、60(A)2.谷氨酸的R基为—C3H502,在一个谷氨酸分子中,含有碳和氧的原子数分别是5、43.通常情况下,分子式为C63H103O45N17S2的多肽化合物中最多含有肽键有16个4.一个由m条肽链组成的蛋白质分子共有个n氨基酸,该蛋白质分子完全水解共需水分子n-m个5.氨基酸的平均相对分子质量为128,测得某蛋白质的相对分子质量为63212,由此可以推断该蛋白质含有的肽链条数和氨基酸的个数依次是4和5746.20个腺苷和46个磷酸,在一定条件下最多可能合成多少个ATP分子?15个7.一分子ATP中含有的高能磷酸键和磷酸基分别为(2和3)8.在光合作用实验室里,如果所用的水中有0.2﹪的水分子含18O,二氧化碳中有0.68﹪的二氧化碳分子含18O,那么,植物进行光合作用释放的氧气中,含18O的比例为(0.20﹪)9.酵母菌无氧呼吸产生A摩尔的二氧化碳,人在正常情况下消耗同样的葡萄糖,可形成二氧化碳(3A)摩尔10.假如马铃薯块茎细胞同时进行有氧呼吸和无氧呼吸,共消耗葡萄糖10摩尔,释放能量18006.6千焦,则说明其中有(6摩尔)葡萄糖进行有氧呼吸11.某动物(2N=10)的一滴精液里有440个核DNA分子,这滴精液中的精子来于多少个初级精母细胞?(22个)12.某豆荚中有4粒种子,则此豆荚的形成需要子房、胚珠和至少的花粉粒数目分别是(1、4、4)13.某DNA分子片段中,胞嘧啶有240个,占全部碱基的30﹪,问在这片段中,腺嘌呤有(240)个14.分析一个DNA分子时,发现30﹪的脱氧核苷酸含有腺嘌呤,由此可知该分子中一条1链上,鸟嘌呤含量的最大值可占此链碱基总数的(40﹪)15.假定某大肠杆菌含14N的DNA的相对分子量为a,若将其长期培养在含15N的培养基上便得到含15N的DNA,相对分子质量为b。现将含15N的DNA大肠杆菌再培养在含14N的培养基中,那么,子二代的DNA的相对分子质量平均为:(3a+b)/416.已知某信使RNA有90个碱基,其中A+G占40﹪,则转录成信使RNA的一段DNA分子应有嘧啶(90个)17.已知一个蛋白质分子由两条肽链组成,连接蛋白质分子的氨基酸的肽键共有198个,翻译成这个蛋白质分子的mRNA有A和G共有200个,则转录成信使RNA的DNA分子,最少应有C和T多少个(600)个18.已知某多肽链的分子量为1.032×104;每个氨基酸的平均分子量为120。每个脱氧核苷酸的平均分子量为300。那么合成该多肽化合物的基因分子量约为(170928)19.经测定得知,抗鳞翅目昆虫基因转移到棉花苗后,表达的晶体蛋白是具有两条肽链二聚体,其中一条肽链有553个肽键,另一条肽链是含有645个肽键的多肽;由此可知,该基因至少含有碱基对(3600)20.如下图所示基因节段的有义链和反义链,某多肽链含有99个肽键,则控制合成该肽链的基因中碱基数至少有(含终止密码子)(606个)21.有3个核酸分子,经分析共有5种碱基,8种核苷酸,4条多核苷酸链,它的组成是A.一个DNA分子,两个RNA分子B.二个DNA分子,一个RNA分子C.三个DNA分子D.三个RNA分子22.某一个DNA分子的碱基总数中,腺嘌呤为200个,复制数次后,消耗周围环境中含嘌呤的脱氧核苷酸3000个,该DNA分子已经复制了几次(是第几代)?四次(第五代)23.某豌豆的基因型为Aa,让其连续两代自花传粉。理论上推算全部F2的显性纯合体数目占总数的()A.25﹪B.50﹪C.75﹪D.37.5﹪24.Aa的个体连续自交,每代均淘汰隐性纯合体。则第n代显性个体中杂合体占比例为2基因A基因B基因C3//5/5/3//有义链反义链A.1-1/2nB.1/2nC.2/(2n+1)D.2/(2n-1+1)25.Aa的个体自交得到F1,从F1选出显性个体,全部使之自由交配得到F2,F2中显性个体与隐性个体之比是多少?8︰126.大约70个表现型正常的人中有一个白化基因杂合子。一个表现型正常,其双亲也正常,但有一个白化病弟弟的女子,与一无亲缘关系的正常男子婚配。问他们所生的孩子患白化病...

1、当您付费下载文档后,您只拥有了使用权限,并不意味着购买了版权,文档只能用于自身使用,不得用于其他商业用途(如 [转卖]进行直接盈利或[编辑后售卖]进行间接盈利)。
2、本站所有内容均由合作方或网友上传,本站不对文档的完整性、权威性及其观点立场正确性做任何保证或承诺!文档内容仅供研究参考,付费前请自行鉴别。
3、如文档内容存在违规,或者侵犯商业秘密、侵犯著作权等,请点击“违规举报”。

碎片内容

二轮用生物计算题专题

您可能关注的文档

中小学教育精品资料+ 关注
实名认证
内容提供者

中小学教育资料,优质文档创作者

确认删除?
VIP
微信客服
  • 扫码咨询
会员Q群
  • 会员专属群点击这里加入QQ群
客服邮箱
回到顶部