电脑桌面
添加小米粒文库到电脑桌面
安装后可以在桌面快捷访问

中央空调工程施工组织方案案例VIP免费

中央空调工程施工组织方案案例_第1页
1/12
中央空调工程施工组织方案案例_第2页
2/12
中央空调工程施工组织方案案例_第3页
3/12
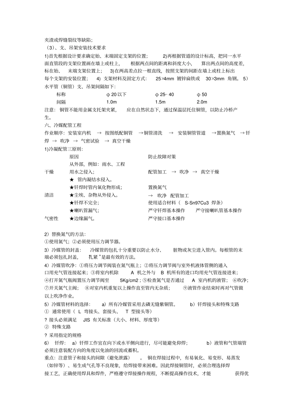
中央空调清洗知识保温材料用量(体积)计算V(m3)速查表中央空调多联机施工组织方案2011-08-0906:28:01|分类:默认分类|标签:|字号大中小订阅一、工程概况1.工程名称:●●日报新大厦多联机空调工程2.设备型号:多联机3.图纸设计:●●●●●●有限公司设计4.工程范围:●●日报新大厦多联机空调系统设备、管道安装调试。二、工程特点及施工目标1.工程特点:工程集设计、安装、调试、交付使用及交付后的质保期内的维护于一体。2.工程目标:为把该工程打造成精品工程,要求我们除了做好充分的物资、机具、人力准备外,还必须配备好强有力的项目管理班子,做好施工过程中的组织、协调、管理、技术工作,协调好各专业的交叉作业。根据工程的具体情况划分合理施工阶段,使整个空调安装工程全面顺利展开,保证工程顺利完工。①质量目标:分项工程验收合格率达到100%,单位工程竣工验收一次合格达100%,②安全目标:对危险源进行有效的控制,危险源整改率达100%,整改合格率达100%;③工期目标:严格按照《建筑施工及服务控制程序》进行控制施工进度,确保工期履约率为100%。④文明施工和环境管理目标:施工时保持场地清洁,材料堆放整齐,做到帐物卡一致;对噪声进行控制,施工场所场界噪声白天不大于65dB,夜间不大于55dB,对于超标的设备和作业在夜间不得进行,确保施工不扰民,扰民不施工;对于施工过程中产生的固体废弃物进行分类收集、统一处理,减少对环境的影响;三、施工作业人员岗位职责1)接到施工作业时,按安排的方案及时进行作业,常规作业按相应的工序、机械操作要求进行;2)工作完成后,应及时向安排者汇报,并申请检查,做好自检、互检;3)工序完成后,要及时清理场地,保持一个清洁的工作环境,并及时请质检员和技术负责人检查;4)做好成品、半成品保护工作,不得恶意破坏公司财物;5)下道工序为上道工序的把关者,上道工序有质量问题,要及时提出,否则造成后果由下道工序承担;6)若未按安排作业时间完成,增加时间不计工日;若由于操作失误引起的返工,返工时间不计工日;对于影响作业计划安排的,给予相应处理;消极怠工时给予严重处理;7)质检员和技术负责人要及时抽查和督促工人工作,发现一处不到位,按5~10元给予处罚,对于严重者,处以50~100元罚款,有严重影响者,提交公司处理。四、施工方案1、落实施工期间工地用水、用电;搭设临时办公、仓库、加工工棚及设备材料堆放场地等。2、根据本工程专业特点,及时配备工程技术负责人、空调专业工程师、焊工和管道工。3、组织图纸会审,开工前由项目经理和技术负责人组织专业工程师、施工员、质检员、预决算员熟悉并理解图纸内容,将图纸中方案疑问的地方予以解决,在图纸会审中提出修改方案和建议,节约业主投资,以保证施工质量和进度。4、为保证工程质量要求,设备和材料必须符合设计图纸要求的型号,规格和技术要求,并有出厂合格证书或质保书,无合格证书或质保书的设备和材料不得使用。5、根据工程特点和进度,及时调运施工用的机械设备、工具、仪器、仪表和安全生产劳保用品等。6、制定现场施工各项管理制度和岗位职责,确保工程质量和安全生产。7、做好技术交底工作,由工程技术负责人组织各专业工程师、施工员、质检员等分别进行各专业和工种的技术交底,重点是施工组织设计的贯彻执行,交待新技术、新工艺、新材料、新设备的施工要点方法和保证工程质量的技术措施,非标设备和附件加工方法和质量要求,本工程施工的依据和有关施工规范,质检标准,技术操作规程及设备系统的调试,试运转方法等,再由各专业施工员分别对班长,组长和技术骨干进行具体的实施。8、设备安装施工程序与工艺方案:施工前:确定施工范围、制作施工图----施工中:安装室内机、冷媒配管安装、安装室外机、气密试验、真空干燥、布线、冷凝水配管、保温、追加充填冷媒、安装室内机面板、试运转及调节、交付使用说明书;注意事项:а)冷凝水管道孔应使管道具有向下的坡度(排水坡度至少保持在i≥0.01,同时也必须考虑绝热管的厚度)。b)冷媒管的通孔直径应考虑绝热材料的厚度(最好气管和液管双排并列)。9、在施工中有时需要...

1、当您付费下载文档后,您只拥有了使用权限,并不意味着购买了版权,文档只能用于自身使用,不得用于其他商业用途(如 [转卖]进行直接盈利或[编辑后售卖]进行间接盈利)。
2、本站所有内容均由合作方或网友上传,本站不对文档的完整性、权威性及其观点立场正确性做任何保证或承诺!文档内容仅供研究参考,付费前请自行鉴别。
3、如文档内容存在违规,或者侵犯商业秘密、侵犯著作权等,请点击“违规举报”。

碎片内容

中央空调工程施工组织方案案例

您可能关注的文档

确认删除?
VIP
微信客服
  • 扫码咨询
会员Q群
  • 会员专属群点击这里加入QQ群
客服邮箱
回到顶部