电脑桌面
添加小米粒文库到电脑桌面
安装后可以在桌面快捷访问

实验1:学习风格测试VIP免费

实验1:学习风格测试_第1页
1/3
实验1:学习风格测试_第2页
2/3
实验1:学习风格测试_第3页
3/3
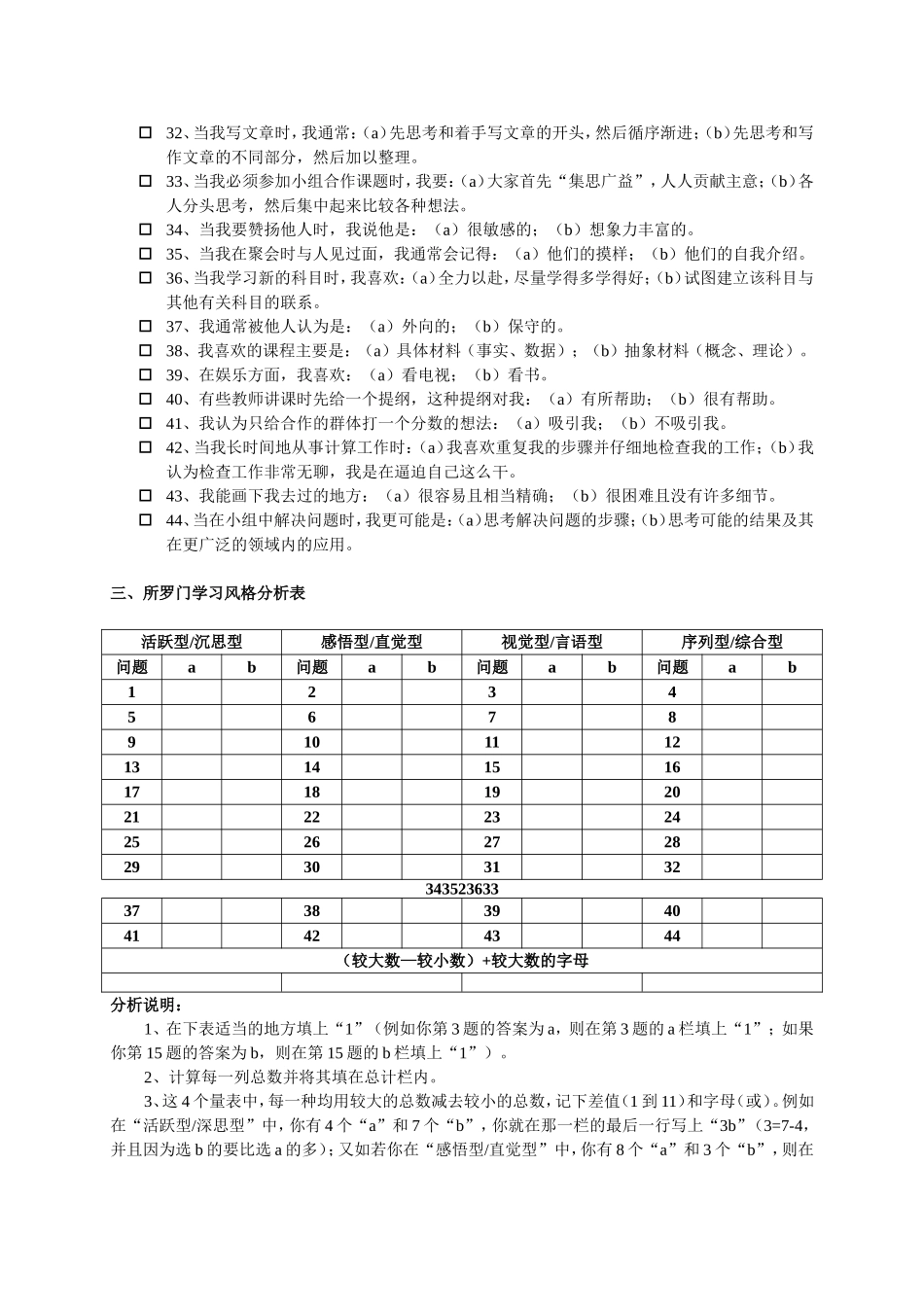
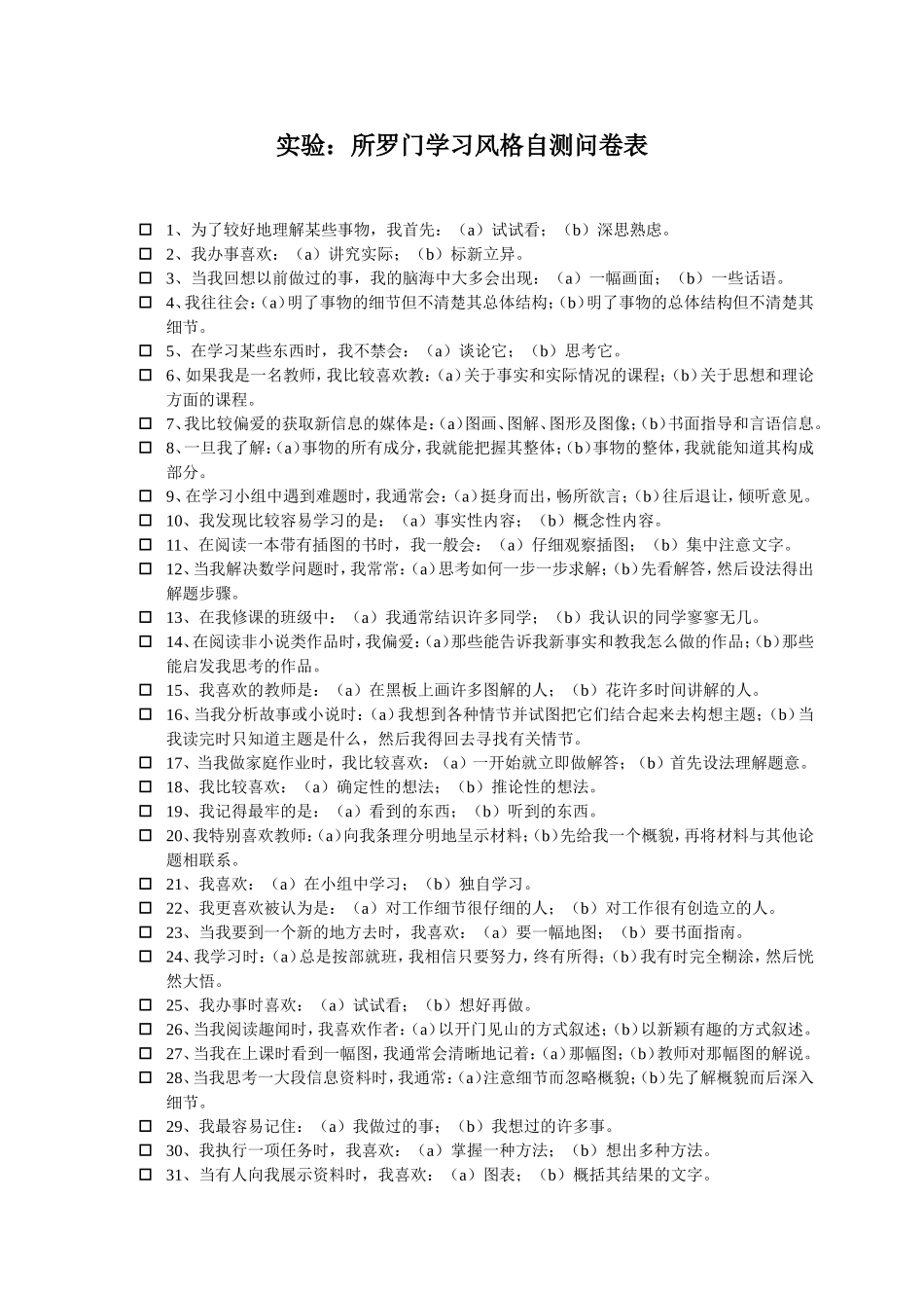
实验:所罗门学习风格自测问卷表1、为了较好地理解某些事物,我首先:(a)试试看;(b)深思熟虑。2、我办事喜欢:(a)讲究实际;(b)标新立异。3、当我回想以前做过的事,我的脑海中大多会出现:(a)一幅画面;(b)一些话语。4、我往往会:(a)明了事物的细节但不清楚其总体结构;(b)明了事物的总体结构但不清楚其细节。5、在学习某些东西时,我不禁会:(a)谈论它;(b)思考它。6、如果我是一名教师,我比较喜欢教:(a)关于事实和实际情况的课程;(b)关于思想和理论方面的课程。7、我比较偏爱的获取新信息的媒体是:(a)图画、图解、图形及图像;(b)书面指导和言语信息。8、一旦我了解:(a)事物的所有成分,我就能把握其整体;(b)事物的整体,我就能知道其构成部分。9、在学习小组中遇到难题时,我通常会:(a)挺身而出,畅所欲言;(b)往后退让,倾听意见。10、我发现比较容易学习的是:(a)事实性内容;(b)概念性内容。11、在阅读一本带有插图的书时,我一般会:(a)仔细观察插图;(b)集中注意文字。12、当我解决数学问题时,我常常:(a)思考如何一步一步求解;(b)先看解答,然后设法得出解题步骤。13、在我修课的班级中:(a)我通常结识许多同学;(b)我认识的同学寥寥无几。14、在阅读非小说类作品时,我偏爱:(a)那些能告诉我新事实和教我怎么做的作品;(b)那些能启发我思考的作品。15、我喜欢的教师是:(a)在黑板上画许多图解的人;(b)花许多时间讲解的人。16、当我分析故事或小说时:(a)我想到各种情节并试图把它们结合起来去构想主题;(b)当我读完时只知道主题是什么,然后我得回去寻找有关情节。17、当我做家庭作业时,我比较喜欢:(a)一开始就立即做解答;(b)首先设法理解题意。18、我比较喜欢:(a)确定性的想法;(b)推论性的想法。19、我记得最牢的是:(a)看到的东西;(b)听到的东西。20、我特别喜欢教师:(a)向我条理分明地呈示材料;(b)先给我一个概貌,再将材料与其他论题相联系。21、我喜欢:(a)在小组中学习;(b)独自学习。22、我更喜欢被认为是:(a)对工作细节很仔细的人;(b)对工作很有创造立的人。23、当我要到一个新的地方去时,我喜欢:(a)要一幅地图;(b)要书面指南。24、我学习时:(a)总是按部就班,我相信只要努力,终有所得;(b)我有时完全糊涂,然后恍然大悟。25、我办事时喜欢:(a)试试看;(b)想好再做。26、当我阅读趣闻时,我喜欢作者:(a)以开门见山的方式叙述;(b)以新颖有趣的方式叙述。27、当我在上课时看到一幅图,我通常会清晰地记着:(a)那幅图;(b)教师对那幅图的解说。28、当我思考一大段信息资料时,我通常:(a)注意细节而忽略概貌;(b)先了解概貌而后深入细节。29、我最容易记住:(a)我做过的事;(b)我想过的许多事。30、我执行一项任务时,我喜欢:(a)掌握一种方法;(b)想出多种方法。31、当有人向我展示资料时,我喜欢:(a)图表;(b)概括其结果的文字。32、当我写文章时,我通常:(a)先思考和着手写文章的开头,然后循序渐进;(b)先思考和写作文章的不同部分,然后加以整理。33、当我必须参加小组合作课题时,我要:(a)大家首先“集思广益”,人人贡献主意;(b)各人分头思考,然后集中起来比较各种想法。34、当我要赞扬他人时,我说他是:(a)很敏感的;(b)想象力丰富的。35、当我在聚会时与人见过面,我通常会记得:(a)他们的摸样;(b)他们的自我介绍。36、当我学习新的科目时,我喜欢:(a)全力以赴,尽量学得多学得好;(b)试图建立该科目与其他有关科目的联系。37、我通常被他人认为是:(a)外向的;(b)保守的。38、我喜欢的课程主要是:(a)具体材料(事实、数据);(b)抽象材料(概念、理论)。39、在娱乐方面,我喜欢:(a)看电视;(b)看书。40、有些教师讲课时先给一个提纲,这种提纲对我:(a)有所帮助;(b)很有帮助。41、我认为只给合作的群体打一个分数的想法:(a)吸引我;(b)不吸引...

1、当您付费下载文档后,您只拥有了使用权限,并不意味着购买了版权,文档只能用于自身使用,不得用于其他商业用途(如 [转卖]进行直接盈利或[编辑后售卖]进行间接盈利)。
2、本站所有内容均由合作方或网友上传,本站不对文档的完整性、权威性及其观点立场正确性做任何保证或承诺!文档内容仅供研究参考,付费前请自行鉴别。
3、如文档内容存在违规,或者侵犯商业秘密、侵犯著作权等,请点击“违规举报”。

碎片内容

实验1:学习风格测试

您可能关注的文档

确认删除?
VIP
微信客服
  • 扫码咨询
会员Q群
  • 会员专属群点击这里加入QQ群
客服邮箱
回到顶部