电脑桌面
添加小米粒文库到电脑桌面
安装后可以在桌面快捷访问

如何上好一节高三英语作文讲评课VIP专享VIP免费

如何上好一节高三英语作文讲评课_第1页
1/4
如何上好一节高三英语作文讲评课_第2页
2/4
如何上好一节高三英语作文讲评课_第3页
3/4
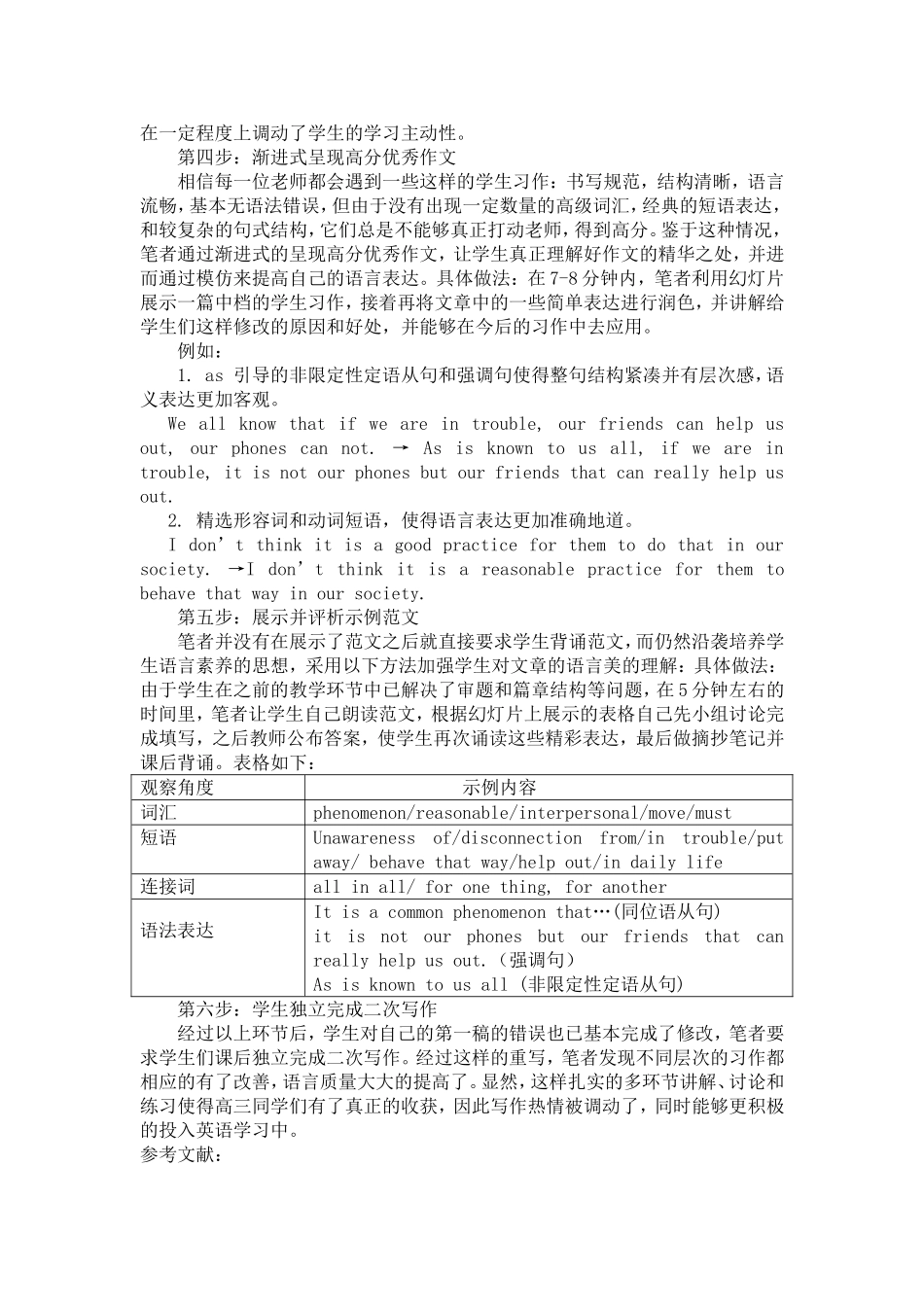
如何上好高三英语作文讲评课摘要:在英语高考试题中书面表达是一个非常重要的组成部分,它考查了学生在高中英语学习阶段对于语言的综合运用能力。在高三,无论是老师还是学生都对英语写作能力的训练非常重视,可仅仅凭借密集的练习根本无法提高学生英语表达的质量,因此在适度的练习之后,如何为学生呈现一节有深度的写作讲评课,帮助学生具备一定的写作能力,而不是简单地背诵一些好词好句,是每一位高三英语教师值得思考的话题。关键词:高三英语作文讲评课例析错误评析范文二次写作英语写作训练一直是高中英语学习中的重要一环,是提高学生综合语言应用能力的重要手段。在高三紧张备考的阶段,如何高效呈现一节有实效的作文讲评课,是每一位老师值得关注的。目前多数老师都采用以下的作文讲评课模式:1.老师分发批改后的作文。2.老师讲解同学们作文中普遍存在的问题,包括单词拼写,短语搭配等。3.教师展示优秀学生习作或范文供全班同学背诵。4.学生当堂纠正错误,同时老师检查纠正情况。笔者认为,这样的讲评课,虽然在一定程度上的确帮助学生纠正了几个语法错误,识记了几个精彩的短语表达或句式,但是学生真正写作文的能力还有待提高。因此,笔者通过自身的教学实践不断总结和试验,探索出如下的作文讲评课模式。第一步:总体评价作文完成情况。本次写作练习选取的是2014年全国英语高考重庆卷的作文,题目如下:请结合材料,按要求用英文写作。“Myfriendfalls,Ilaugh;myphonefalls,Icry"要求:(1)就此材料发表你的看法;(2)紧扣材料,有明确的观点;(3)词数不少于60;笔者利用5-6分钟的时间对此次作文的各个方面进行评价,并要求学生掌握这一方法,便于以后自查,具体内容和结果如下:评价内容评价结果篇章结构文章可以分为两段或三段,就话题给出观点。语言应用大多数同学的语言表达形式较单一,个别词汇和短语使用不够恰当,长难句的使用也有待提高。书写标点大部分同学的书写较工整,个别同学单词书写太小,影响老师的评阅;仍有部分同学在标点符号使用方面存在一逗到底的现象。字数要求大部分同学都能将字数控制在要求范围之内,个别同学存在字数超限的情况。第二步:例析学生习作当中的典型错误鉴于学生参差不齐的语言运用水平,在前期批阅作文的过程中,笔者就以不同的批改符号对各种错误做了标注,这样不仅引导学生对自己的语言错误加以重视,更是便于笔者后期对很多具有代表性的典型错误进行分类汇总。在课堂上,笔者利用15分钟左右的时间,引导学生共同讨论并逐一修改这些错误的表达,使学生自己动起来。下面就将课例中的内容做一简要呈现:1,形式上的错误:(1)拼写错误:错误单词正确单词blancebalanceignornignoreresonablereasonableconvinienceconvenience(2)语法错误:Itisnotagoodchoosetolaugh,whenyourfriendfalls,andtocry,whenyourphonefalls.(词性不分。修改:choose→choice)Asknowntousall,mobilephonesaremoreandmoreimportantinourlife.(句式错误。修改:Asisknowntousall)Whenweareinthetrouble,themobilephonescannothelpusout.(搭配不当。修改:introuble)Studentsrelyonphonestoomuchwillaffecttheirstudies.(句子成分不当。修改:Relyingonphonestoomuchwillaffectstudents’studies.)2.语意上的错误:Talkingaboutpeersandphones,teenagersintendtospendmuchtimewiththeirmobilephonesratherthantheirpeers.(表意不当。修改:tendto)Mobilephonesometimescanbeagreatdistractionforteenagers;furthermore,thefreedomofusingitshouldbelimited.(逻辑不合理。修改:therefore)Teenagers’eyesightisgreatlyharmedbymobilephones.(语境不足。修改:Teenagers’eyesightisgreatlyharmedduetotheiroveruseofmobilephones.)3.语用上的错误:Goingoutdoorsforfunwithfriends,forexample,mountainclimbing,goingforapicnic,youwillfeelenergetic.(不合时宜。修改:suchas)Agoodfriendshipletteenagerslivehappily.(中式英语。修改:Agoodfriendshipenablesteenagerstoliveahappylife.)4.风格上的错误:So,guys,let’sstopusephonestoomuch.(过于口...

1、当您付费下载文档后,您只拥有了使用权限,并不意味着购买了版权,文档只能用于自身使用,不得用于其他商业用途(如 [转卖]进行直接盈利或[编辑后售卖]进行间接盈利)。
2、本站所有内容均由合作方或网友上传,本站不对文档的完整性、权威性及其观点立场正确性做任何保证或承诺!文档内容仅供研究参考,付费前请自行鉴别。
3、如文档内容存在违规,或者侵犯商业秘密、侵犯著作权等,请点击“违规举报”。

碎片内容

如何上好一节高三英语作文讲评课

您可能关注的文档

确认删除?
VIP
微信客服
  • 扫码咨询
会员Q群
  • 会员专属群点击这里加入QQ群
客服邮箱
回到顶部