电脑桌面
添加小米粒文库到电脑桌面
安装后可以在桌面快捷访问

公司员工奖惩制度细则(同名21848)VIP免费

公司员工奖惩制度细则(同名21848)_第1页
1/6
公司员工奖惩制度细则(同名21848)_第2页
2/6
公司员工奖惩制度细则(同名21848)_第3页
3/6
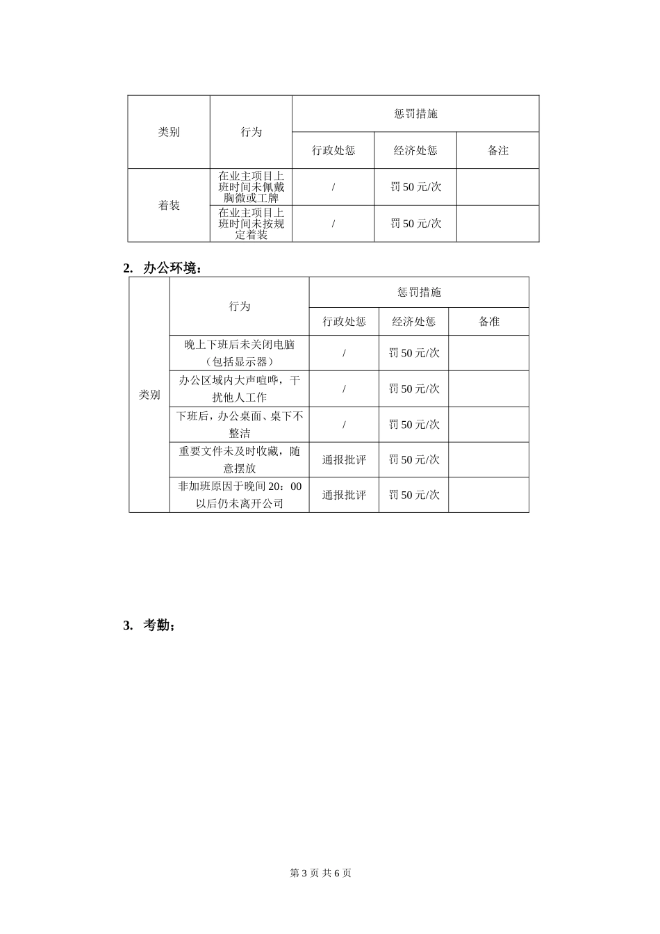
优一库工贸有限责任公司奖惩制度台账种类:奖惩制度单位名称:公司奖惩管理制度一、目地1.为明确奖惩的依据、标准、权限及程序,形成良好的奖惩机制。奖:激发员工的积极性和创造性。惩:更好地规范约束员工的行为。2.是公司各项规制度良好运行的保障体系。3.是公司各项业务完成效果的评价体系。第1页共6页4.是全员积极出谋划策、开拓革新的激励体系。二、分类及适用范围1.行为规范类:适用于本公司、特殊岗位可以根据经营特色予以适当调整;(惩:约束全员行为)2.管理操作类:适用于所有中高层管理人面以及具有管理职能的部公基层员工;(惩:保障各类管理制度运行)3.经营效益类:适用于集团各职能部门、业务部门、团体以及有特殊经营贡献的个人;(奖:业绩好或为企业发展有贡献)三、奖惩原则1.奖惩有依据的原则:奖惩在依据是公司的各项规章制度,员工的岗位描述及工作目标等。2.奖惩及时的原则:为及时的鼓励员工对公司的贡献和正确行为以及纠正员工的错误行为,使奖惩机制发挥应有的作用,奖惩必须及时。3.奖惩标准严格的原则:员工的表现只有较大幅度地超过公司对员工的基本要求,才能够给予奖励;员工的表现应达到公司对员工的基本要求,当员工的表现达不到公司对员工的基本要求,应给予相应惩戒。4.奖惩公开的原则:为了使奖惩公正,公平,并达到应有的效果,奖惩结果必须公开。5.奖惩公正的原则:防止公司员工特权的产生,在制度面前公司所有员工应人人平等,一视同仁。四、奖惩项目设置(一)1.行政类:行政奖惩:通报表扬、记小功、记大功。行政处罚:通报批评、记小过、记大过、解除劳动合同。2.经济类:经济奖惩:奖金、奖品和旅游度假、考察奖励。经济处罚:罚款等。3.专项奖励类:专项奖励指对员工在专项事件优异所进行的奖励,包括年度优秀员工奖、年度优秀管理者奖、伯乐奖、金点子奖、开源节流和其他特别奖励等。四、奖惩项目设置(二)1.累计奖惩:惩罚:2次通报批评记为1次小过,2次小过记为1次大过,2次大过公司与其解除劳动合同。奖励:2次通报表扬记为1次小功,2次小功记为1次大功,2次大功公司一性奖励500元。2.功过相抵:凡处分期间有立功表现的员工,公司将依照功过相抵的原则酌情予以撤销处分的处理。一次通报表扬抵一次通报批评,一次记小功抵一次记小过,一次记大功抵一次记大过。五、惩罚措施(一)、行为规范类:1.着装仪表:第2页共6页2.办公环境:类别行为惩罚措施行政处惩经济处惩备准晚上下班后未关闭电脑(包括显示器)/罚50元/次办公区域内大声喧哗,干扰他人工作/罚50元/次下班后,办公桌面、桌下不整洁/罚50元/次重要文件未及时收藏,随意摆放通报批评罚50元/次非加班原因于晚间20:00以后仍未离开公司通报批评罚50元/次3.考勤;第3页共6页类别行为惩罚措施行政处惩经济处惩备注着装在业主项目上班时间未佩戴胸微或工牌/罚50元/次在业主项目上班时间未按规定着装/罚50元/次4.车辆使用:类别行为惩罚措施行政处惩经济处惩备注车辆使用员工车辆未停放在指定车位/罚50元/次未经许可擅自将公司车辆外借他人记大过罚200元/次车辆违章致使公司违章率超标通报批评罚200-500元/次第4页共6页类别行为惩罚措施行政处惩经济处惩备注考勤上下班缺卡未签到/罚50元/次代人打卡签到或授意他人代打卡签到通报批评罚100元/次15分钟(含)以上,1小时以内/扣50元/次1小时(含)以上通报批评扣半天日工资1个月累计迟到早退3次通报批评/1个月累计迟到早退3-7次记小过/1个月累计迟到、早退7次以上记大过/旷工旷工1天记小过扣1.5倍日工资1个月累计旷工2天以内记大过扣3倍日工资1个月累计旷工3天(含)以上解除劳动合同清算未经主管领导许可,擅自休假通报批评扣当日全额工资请假时间:病假早8:00前请假;事假提前1天;年假婚假探亲假提前1周。否则以旷工计。5.职业道德与操守(二)管理操作类1.培训会议管理六、奖励措施类别专项奖项评选范围奖励项目行政奖励经济奖励专项奖励全勤奖入职1年以上,全年满勤,无迟到、早退、病事假的员工通报表扬年度优秀员工奖入职1年以上员工,(不含部门经理及以上员工)通报表扬价值500元的奖励年度优秀管理者奖入职1年以上部门...

1、当您付费下载文档后,您只拥有了使用权限,并不意味着购买了版权,文档只能用于自身使用,不得用于其他商业用途(如 [转卖]进行直接盈利或[编辑后售卖]进行间接盈利)。
2、本站所有内容均由合作方或网友上传,本站不对文档的完整性、权威性及其观点立场正确性做任何保证或承诺!文档内容仅供研究参考,付费前请自行鉴别。
3、如文档内容存在违规,或者侵犯商业秘密、侵犯著作权等,请点击“违规举报”。

碎片内容

公司员工奖惩制度细则(同名21848)

文章天下+ 关注
实名认证
内容提供者

各种文档应有尽有

确认删除?
VIP
微信客服
  • 扫码咨询
会员Q群
  • 会员专属群点击这里加入QQ群
客服邮箱
回到顶部