电脑桌面
添加小米粒文库到电脑桌面
安装后可以在桌面快捷访问

正式培训学习的温馨提示VIP免费

正式培训学习的温馨提示_第1页
1/3
正式培训学习的温馨提示_第2页
2/3
正式培训学习的温馨提示_第3页
3/3
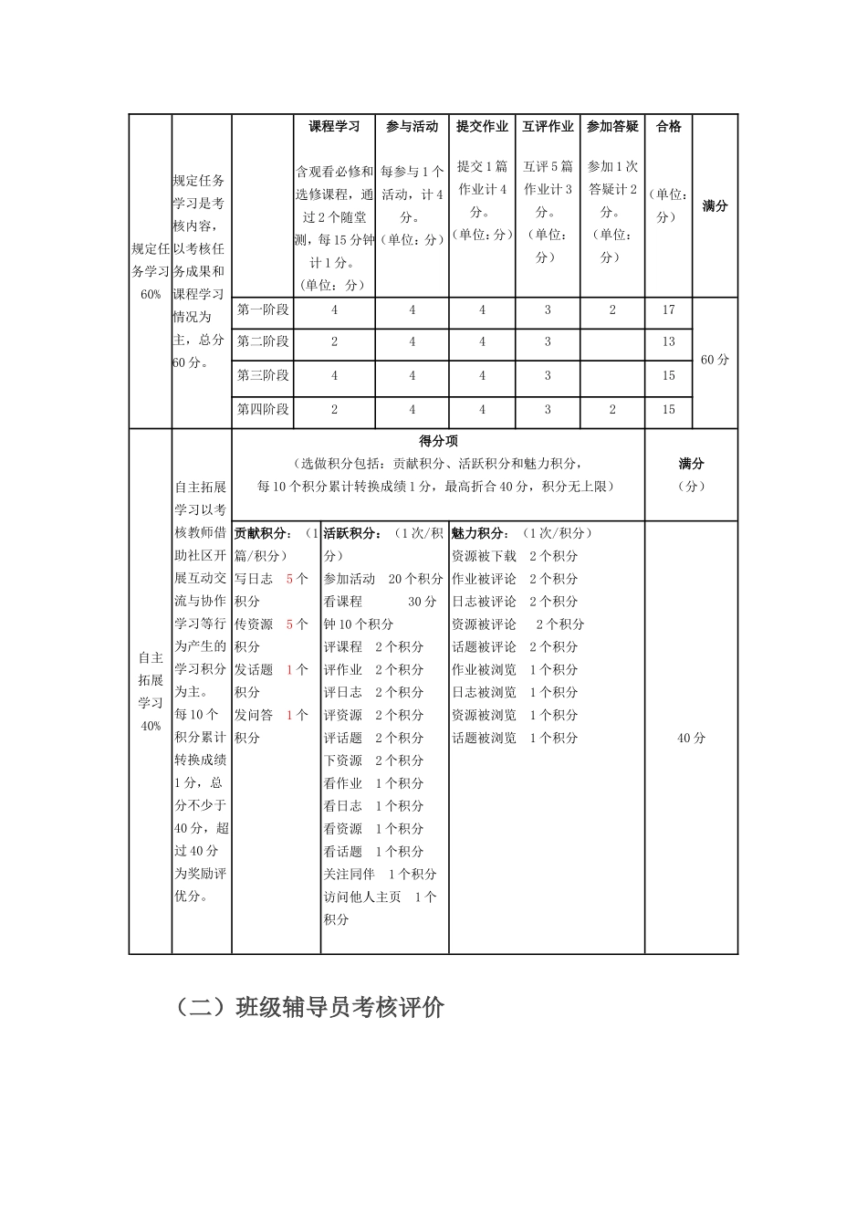
2014年南通市中小学教师全员网络培训学习安排作者:项目组发布时间:2014-08-06时间学习安排项目启动(2014年8月12日)由南通市教育局组织召开项目启动仪式研修指导专家、辅导员培训(2014年8月12日)以集中方式对项目管理者、研修指导专家、网络班级辅导员进行培训预热学习(2014年8月13日—14日)学员使用自己的学习帐号登录培训平台,核对个人基本信息,在网上熟悉操作流程并进行学习预热;班级辅导员组织学员上线预热,创建本班QQ群并引导学员加入,建设班级沟通渠道远程学习(2014年8月15日—29日)学员在线观看课程,撰写研修作业,参与互动交流;研修指导专家和班级辅导员在线辅导、答疑线下实践(2014年9月上旬)学员结合远程学习所获运用到教育教学实践中,并完成、提交作业考核评优(2014年9月下旬)进行考核评优,项目总结,成果提炼2014年南通市中小学教师全员网络培训考核要求作者:项目组发布时间:2014-08-06(一)参训学员考核评价对参训学员从规定任务学习与自主拓展学习这两个方面进行考核,60分为合格,满分100分(积分无上限)。考评维度考评说明考评细则规定任务学习60%规定任务学习是考核内容,以考核任务成果和课程学习情况为主,总分60分。课程学习含观看必修和选修课程,通过2个随堂测,每15分钟计1分。(单位:分)参与活动每参与1个活动,计4分。(单位:分)提交作业提交1篇作业计4分。(单位:分)互评作业互评5篇作业计3分。(单位:分)参加答疑参加1次答疑计2分。(单位:分)合格(单位:分)满分第一阶段444321760分第二阶段244313第三阶段444315第四阶段2443215自主拓展学习40%自主拓展学习以考核教师借助社区开展互动交流与协作学习等行为产生的学习积分为主。每10个积分累计转换成绩1分,总分不少于40分,超过40分为奖励评优分。得分项(选做积分包括:贡献积分、活跃积分和魅力积分,每10个积分累计转换成绩1分,最高折合40分,积分无上限)满分(分)贡献积分:(1篇/积分)写日志5个积分传资源5个积分发话题1个积分发问答1个积分活跃积分:(1次/积分)参加活动20个积分看课程30分钟10个积分评课程2个积分评作业2个积分评日志2个积分评资源2个积分评话题2个积分下资源2个积分看作业1个积分看日志1个积分看资源1个积分看话题1个积分关注同伴1个积分访问他人主页1个积分魅力积分:(1次/积分)资源被下载2个积分作业被评论2个积分日志被评论2个积分资源被评论2个积分话题被评论2个积分作业被浏览1个积分日志被浏览1个积分资源被浏览1个积分话题被浏览1个积分40分(二)班级辅导员考核评价对班级辅导员从以下两个方面进行考核:一是本人的工作情况得分,占比50%,二是本网络班级学员的平均得分,占比50%;坊主(班级辅导员)成绩=本人工作情况得分*50%+班级学员的平均得分*50%考核实行百分制,60分合格。正式培训学习的温馨提示发布者:静心成长发布时间:2014-08-1422:48:24温馨提示:1.本次培训内容60学时,我们自主选学30学时,分四个阶段完成。需要注意的是,第一阶段的任务必须完成,第二至第四阶段,只要从两个任务中选一个完成即可。2.选课时,建议老师们选择自己对应的学科学段完成(即小学语文五年级),因为这会涉及到相关的作业问题。如果有时间,当然也可看看其它学段的课程资源。3.第一阶段的学习要求:1)课程要求:观看不少于60分钟的课程;完成一个随堂练2)活动要求:至少参加一个研修活动3)作业要求:①一份教师个人年度专业发展计划。②作业分数达到60分,需评价5篇作业。4)答疑要求:参与本阶段答疑。考评维度考评说明考评指标得分细则过程指导考察班级辅导员在学员学习过程中遇到学习内容与学习流程问题时获得支持的情况根据学员学习的合格率进行评价本项满分20分学员合格率95%以上:计20分;80%-95%:计15分;60%-79%:计10分;50%-59%:计5分;50%以下不得分。过程管理考察班级辅导员在学员学习过程中有效组织学员参与学习、把握整体学习进度、反馈学习的情况根据学员学习的参训率,参加学情通报等指标进行综合评价本项满分20分学员参训率达到95%以上:计15分;85%-94%:计12分;70%-84%:计8分;50%-69%:计5分,50...

1、当您付费下载文档后,您只拥有了使用权限,并不意味着购买了版权,文档只能用于自身使用,不得用于其他商业用途(如 [转卖]进行直接盈利或[编辑后售卖]进行间接盈利)。
2、本站所有内容均由合作方或网友上传,本站不对文档的完整性、权威性及其观点立场正确性做任何保证或承诺!文档内容仅供研究参考,付费前请自行鉴别。
3、如文档内容存在违规,或者侵犯商业秘密、侵犯著作权等,请点击“违规举报”。

碎片内容

正式培训学习的温馨提示

您可能关注的文档

确认删除?
VIP
微信客服
  • 扫码咨询
会员Q群
  • 会员专属群点击这里加入QQ群
客服邮箱
回到顶部