电脑桌面
添加小米粒文库到电脑桌面
安装后可以在桌面快捷访问

初三第一次月考试卷(化学)VIP专享VIP免费

初三第一次月考试卷(化学)_第1页
1/4
初三第一次月考试卷(化学)_第2页
2/4
初三第一次月考试卷(化学)_第3页
3/4
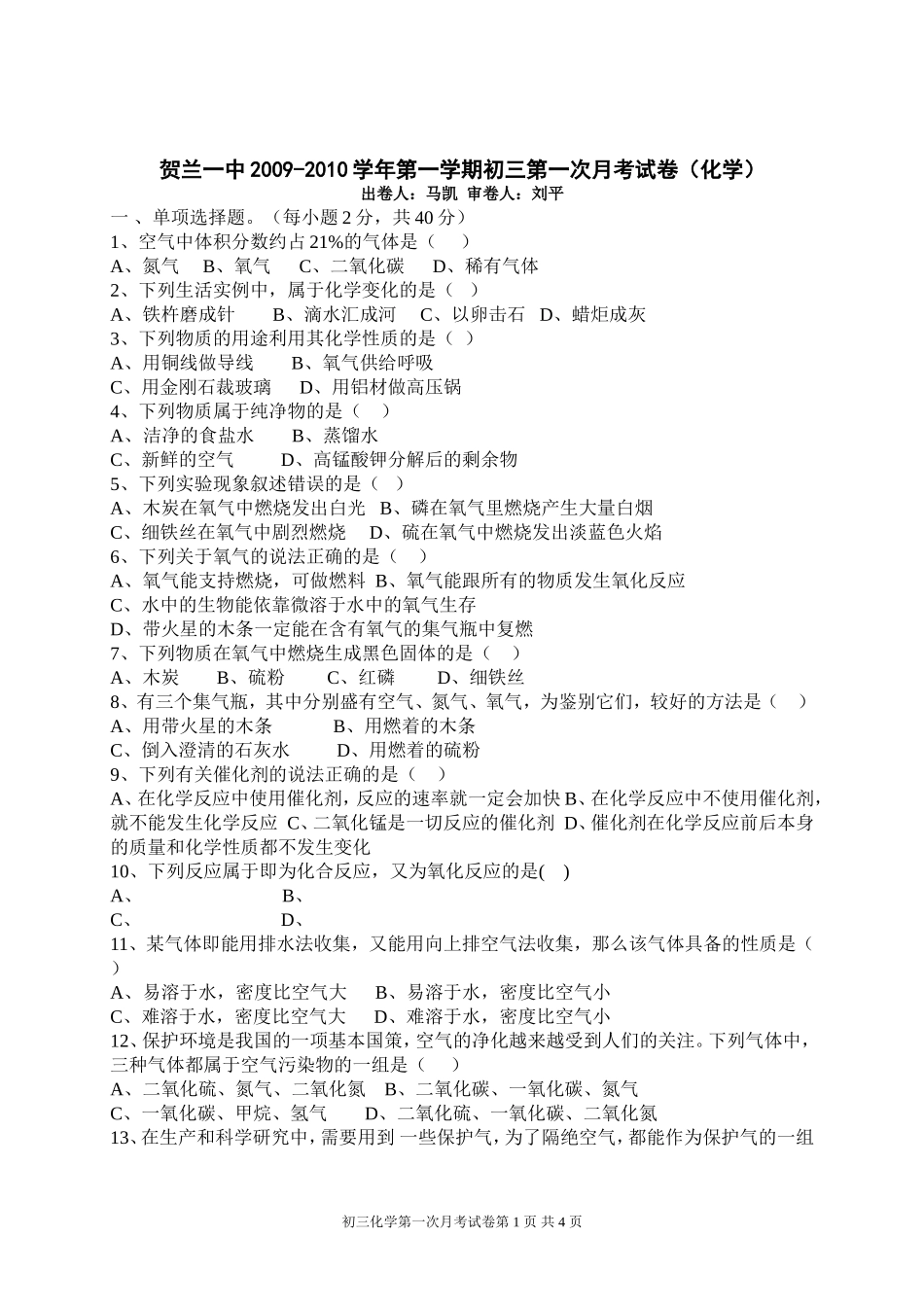
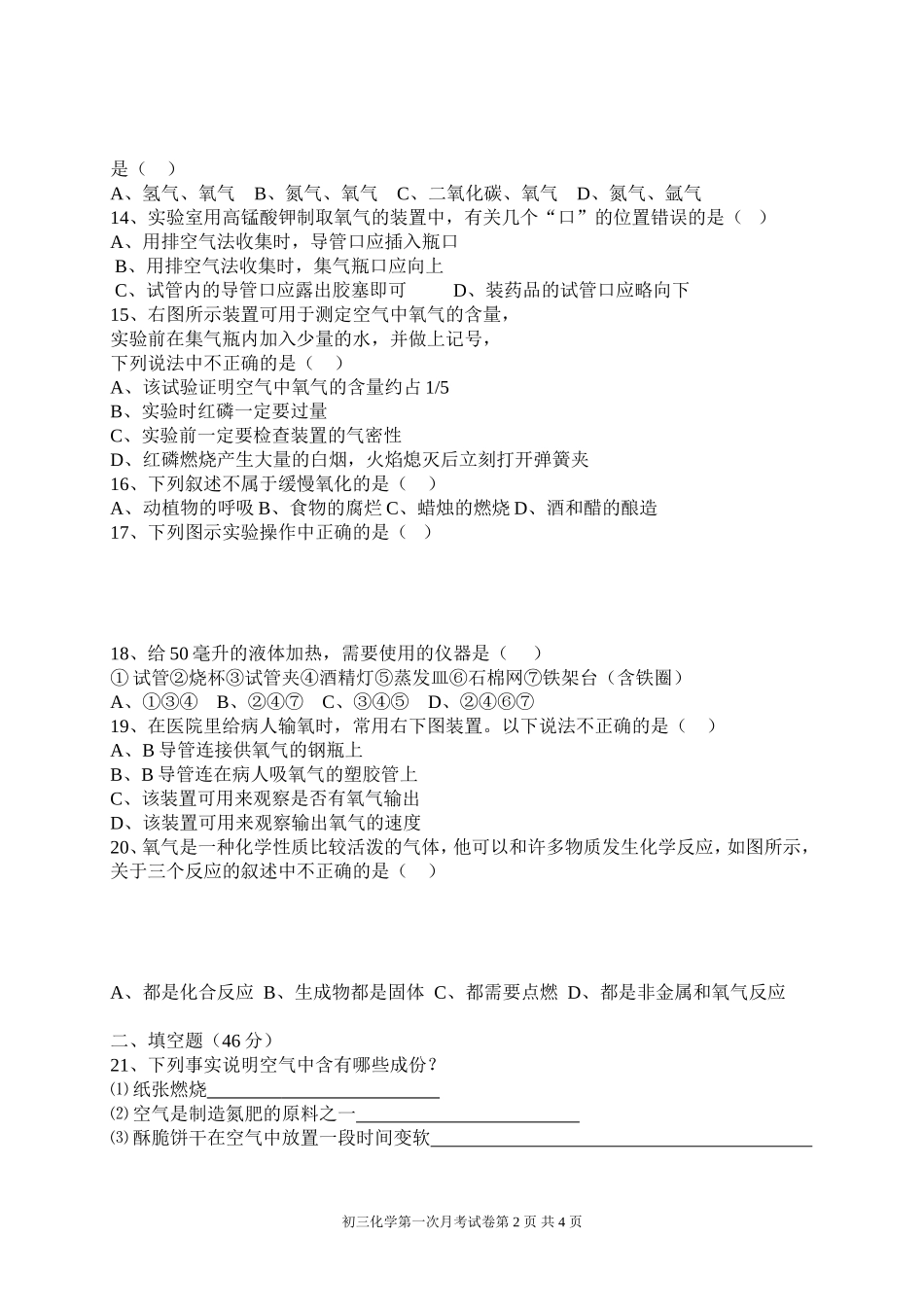
贺兰一中2009-2010学年第一学期初三第一次月考试卷(化学)出卷人:马凯审卷人:刘平一、单项选择题。(每小题2分,共40分)1、空气中体积分数约占21%的气体是()A、氮气B、氧气C、二氧化碳D、稀有气体2、下列生活实例中,属于化学变化的是()A、铁杵磨成针B、滴水汇成河C、以卵击石D、蜡炬成灰3、下列物质的用途利用其化学性质的是()A、用铜线做导线B、氧气供给呼吸C、用金刚石裁玻璃D、用铝材做高压锅4、下列物质属于纯净物的是()A、洁净的食盐水B、蒸馏水C、新鲜的空气D、高锰酸钾分解后的剩余物5、下列实验现象叙述错误的是()A、木炭在氧气中燃烧发出白光B、磷在氧气里燃烧产生大量白烟C、细铁丝在氧气中剧烈燃烧D、硫在氧气中燃烧发出淡蓝色火焰6、下列关于氧气的说法正确的是()A、氧气能支持燃烧,可做燃料B、氧气能跟所有的物质发生氧化反应C、水中的生物能依靠微溶于水中的氧气生存D、带火星的木条一定能在含有氧气的集气瓶中复燃7、下列物质在氧气中燃烧生成黑色固体的是()A、木炭B、硫粉C、红磷D、细铁丝8、有三个集气瓶,其中分别盛有空气、氮气、氧气,为鉴别它们,较好的方法是()A、用带火星的木条B、用燃着的木条C、倒入澄清的石灰水D、用燃着的硫粉9、下列有关催化剂的说法正确的是()A、在化学反应中使用催化剂,反应的速率就一定会加快B、在化学反应中不使用催化剂,就不能发生化学反应C、二氧化锰是一切反应的催化剂D、催化剂在化学反应前后本身的质量和化学性质都不发生变化10、下列反应属于即为化合反应,又为氧化反应的是()A、B、C、D、11、某气体即能用排水法收集,又能用向上排空气法收集,那么该气体具备的性质是()A、易溶于水,密度比空气大B、易溶于水,密度比空气小C、难溶于水,密度比空气大D、难溶于水,密度比空气小12、保护环境是我国的一项基本国策,空气的净化越来越受到人们的关注。下列气体中,三种气体都属于空气污染物的一组是()A、二氧化硫、氮气、二氧化氮B、二氧化碳、一氧化碳、氮气C、一氧化碳、甲烷、氢气D、二氧化硫、一氧化碳、二氧化氮13、在生产和科学研究中,需要用到一些保护气,为了隔绝空气,都能作为保护气的一组初三化学第一次月考试卷第1页共4页是()A、氢气、氧气B、氮气、氧气C、二氧化碳、氧气D、氮气、氩气14、实验室用高锰酸钾制取氧气的装置中,有关几个“口”的位置错误的是()A、用排空气法收集时,导管口应插入瓶口B、用排空气法收集时,集气瓶口应向上C、试管内的导管口应露出胶塞即可D、装药品的试管口应略向下15、右图所示装置可用于测定空气中氧气的含量,实验前在集气瓶内加入少量的水,并做上记号,下列说法中不正确的是()A、该试验证明空气中氧气的含量约占1/5B、实验时红磷一定要过量C、实验前一定要检查装置的气密性D、红磷燃烧产生大量的白烟,火焰熄灭后立刻打开弹簧夹16、下列叙述不属于缓慢氧化的是()A、动植物的呼吸B、食物的腐烂C、蜡烛的燃烧D、酒和醋的酿造17、下列图示实验操作中正确的是()18、给50毫升的液体加热,需要使用的仪器是()①试管②烧杯③试管夹④酒精灯⑤蒸发皿⑥石棉网⑦铁架台(含铁圈)A、①③④B、②④⑦C、③④⑤D、②④⑥⑦19、在医院里给病人输氧时,常用右下图装置。以下说法不正确的是()A、B导管连接供氧气的钢瓶上B、B导管连在病人吸氧气的塑胶管上C、该装置可用来观察是否有氧气输出D、该装置可用来观察输出氧气的速度20、氧气是一种化学性质比较活泼的气体,他可以和许多物质发生化学反应,如图所示,关于三个反应的叙述中不正确的是()A、都是化合反应B、生成物都是固体C、都需要点燃D、都是非金属和氧气反应二、填空题(46分)21、下列事实说明空气中含有哪些成份?⑴纸张燃烧⑵空气是制造氮肥的原料之一⑶酥脆饼干在空气中放置一段时间变软初三化学第一次月考试卷第2页共4页⑷澄清石灰水长期暴露在空气中会变浑浊22、化学是一门以实验为基础的自然科学。请根据下列实验要求填空:⑴、量取8毫升的稀盐酸,应选用毫升的量筒⑵、吸取和滴加少量液体时,所用的仪器是⑶、读取量筒内液体体积时视线应与23、将下列物质的序号填写在相应的...

1、当您付费下载文档后,您只拥有了使用权限,并不意味着购买了版权,文档只能用于自身使用,不得用于其他商业用途(如 [转卖]进行直接盈利或[编辑后售卖]进行间接盈利)。
2、本站所有内容均由合作方或网友上传,本站不对文档的完整性、权威性及其观点立场正确性做任何保证或承诺!文档内容仅供研究参考,付费前请自行鉴别。
3、如文档内容存在违规,或者侵犯商业秘密、侵犯著作权等,请点击“违规举报”。

碎片内容

初三第一次月考试卷(化学)

您可能关注的文档

确认删除?
VIP
微信客服
  • 扫码咨询
会员Q群
  • 会员专属群点击这里加入QQ群
客服邮箱
回到顶部